Update:
There was no ECU for the cruise control to begin with, so I went to a junk yard and tried two different ones. Both of them didn't work and I kept the one that's labeled "B".
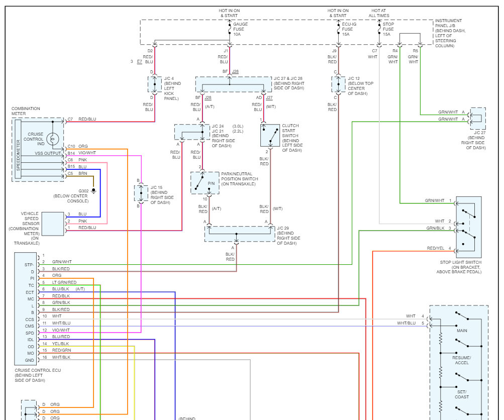
All three fuses, ECU, Stop, and Gauge were working and had power going to them.
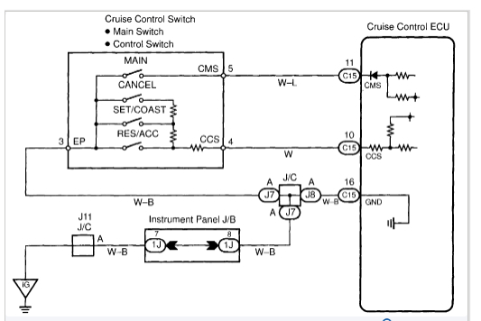
Using a test light to see if there was power going to any of the components none could be found. I checked all 16 ports on the ECU connector, all of the wires going into the actuator, and all of the wires inside the switch coming off the steering wheel to turn on, set coast, etc.
The pictures are of both ECU's I tried and the other picture is inside the actuator under the hood. Bottom line is there's no power going to anything. Cruise light on dash won't turn on nor will the little green light on the stok. There are switches on the actuator that maybe configured incorrectly. Any further steps forward would be very much appreciated!
-Brandon
Images (Click to enlarge)
Aug 31, 2023 at 11:09 AM