No spark, Crankshaft Position Sensor location needed

1996 TOYOTA COROLLA
100,000 MILES • 1.6L • 4 CYL • 2WD • AUTOMATIC
Avatar
PACIFICISLANDER
  • MEMBER
  • 240 POSTS
Trying to find the Crankshaft Position Sensor due to no spark and the 2 wire connector going to the distributor. which one has the power?
Dec 4, 2019 at 12:34 AM
Advertisement
Avatar
SCGRANTURISMO
  • CERTIFIED EXPERT
  • 4,897 POSTS
Hello,

I have provided the information that you have requested in the diagrams down below. In the diagrams below I have included a guide on the removal and installation of your vehicle's Crankshaft Position Sensor [CKP] complete with a diagram of the sensor location for you. Please go through the guide and get back to us with how everything turns out.

Thanks,
Alex
2CarPros
Dec 4, 2019 at 2:03 AM
Avatar
PACIFICISLANDER
  • MEMBER
  • 240 POSTS
Thank you very much sir. sure appreciate it.
Dec 4, 2019 at 12:47 PM
Advertisement
Avatar
PACIFICISLANDER
  • MEMBER
  • 240 POSTS
Change the CPS still has no spark. The check engine light don't come On is it something to with OBD fuse and what powers the computer. can you give me the computer pin outs?
Dec 4, 2019 at 5:48 PM
Avatar
SCGRANTURISMO
  • CERTIFIED EXPERT
  • 4,897 POSTS
Hello again,

This could be a problem with your vehicle's igniter. In the diagrams down below I have included the wiring diagrams for your vehicles engine management circuits as well as the Original Equipment Manufacturer part number for the igniter and a diagnostic troubleshooting guide for your vehicle's distributor from the vehicle manufacturer. Please go through these guides and get back to us with what you find out.

Thanks,
Alex
2CarPros
Dec 5, 2019 at 12:02 AM
Avatar
PACIFICISLANDER
  • MEMBER
  • 240 POSTS
Will do.
Dec 5, 2019 at 12:32 AM
Avatar
PACIFICISLANDER
  • MEMBER
  • 240 POSTS
Change the Igniter and computer still no spark-what's with this thing to include the coil.

Could it be an ignition switch problem measure the coil voltage reads 5 volts below at the battery terminal t on the coil.
Dec 5, 2019 at 5:27 PM
Avatar
PACIFICISLANDER
  • MEMBER
  • 240 POSTS
Does it have a Camshaft Position Sensor?
Dec 5, 2019 at 6:10 PM
Avatar
SCGRANTURISMO
  • CERTIFIED EXPERT
  • 4,897 POSTS
Hello again,

Did you test the resistances in the coil like the guide that we sent instructed yet? This could also potentially be the problem. Please get back to us and we can go from there.

Thanks,
Alex
2CarPros
Dec 7, 2019 at 7:24 PM
Avatar
PACIFICISLANDER
  • MEMBER
  • 240 POSTS
Can you give me instruction is to how to test the CPS-Ty?
Dec 11, 2019 at 11:02 PM
Avatar
SCGRANTURISMO
  • CERTIFIED EXPERT
  • 4,897 POSTS
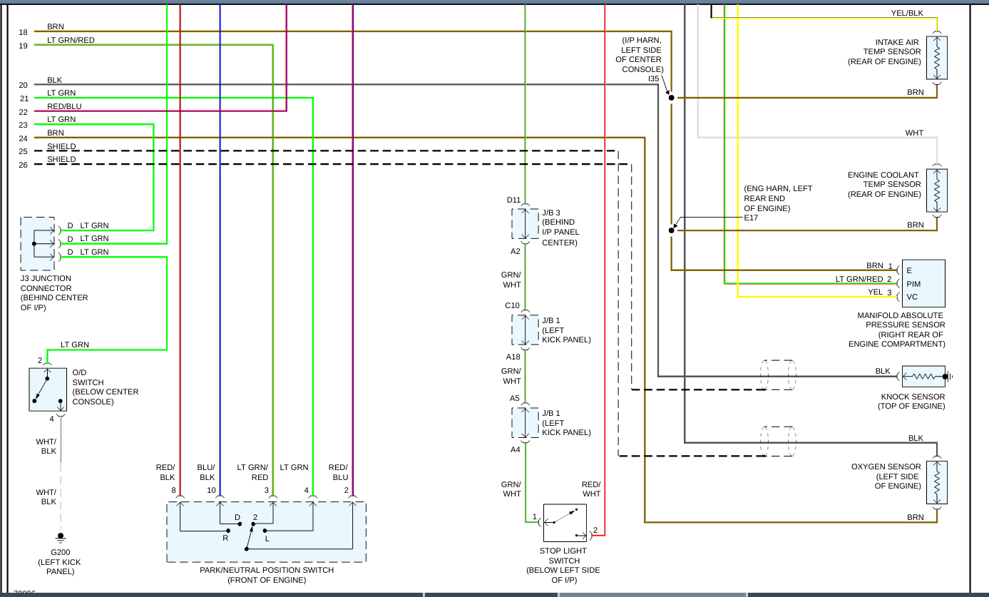
Hello again,

In the diagrams down below I have included the description of the operation of the CMP which is located inside the distributor housing[G pickup]. I have also included the two tests for the CMP in the diagrams down below. Please go through these guides and get back to us with what you are able to find out.

Thanks,
Alex
2CarPros
Dec 12, 2019 at 12:33 AM
Avatar
PACIFICISLANDER
  • MEMBER
  • 240 POSTS
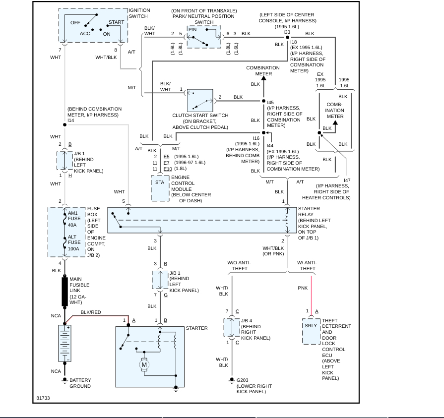
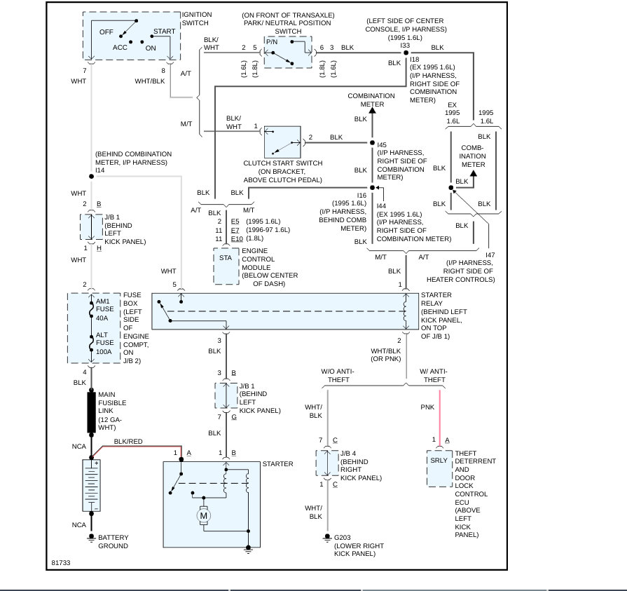
Alex, You have done a great job assisting me. I nail it to the secondary windings of the ignition coil, can you point me the direction to get to the starter relay location for a 1996 Toyota Corolla 1.6 liter. sure appreciate it. Thank you
Dec 12, 2019 at 10:21 PM
Avatar
SCGRANTURISMO
  • CERTIFIED EXPERT
  • 4,897 POSTS
Hello again,

It is located in the Junction Box 1 behind the left kick panel of your vehicle. Here is a link below explaining how to test a relay, if needed:

https://www.2carpros.com/articles/how-to-check-an-electrical-relay-and-wiring-control-circuit

In the diagrams down below I have included diagrams of the location of Junction Box 1 and a diagram of Junction Box 1's layout with a call out as well. I hope this helps.

Thanks,
Alex
2CarPros
Dec 13, 2019 at 5:30 AM
Avatar
PACIFICISLANDER
  • MEMBER
  • 240 POSTS
Once again thank you very much, it was the circuit open relay. Merry Christmas and a Happy New Year my friend.
Dec 14, 2019 at 1:55 PM
Avatar
TOUGHDIVER
  • CERTIFIED EXPERT
  • 224 POSTS
Hi,

We are glad to help. Please advise us on your successful repair so that we can help others with the same problem.Thank you for choosing 2CarPros.

Joe Terwilliger
Dec 16, 2019 at 5:04 PM