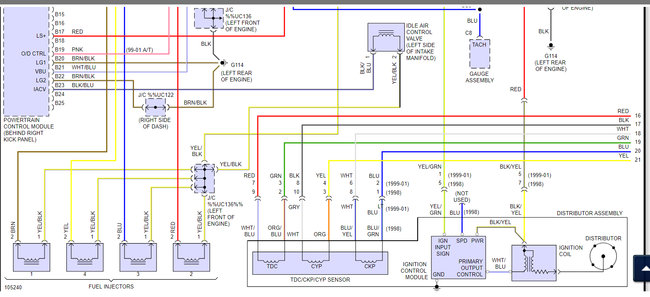
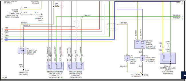
Just acquired vehicle, replaced cap, rotor, plugs and wires. Battery fully charged. Turns over but doesn't start. Light tested plug wires while cranking no spark. Checked distributor plug had power. Removed cap, power at internal coil but still no spark at cranking. Thinking maybe an ECM "main relay" but didn't know if there is a non Honda "someplace" that can test? Or, if i can get a used one from a local salvage. does it have to be"flashed"? Or is it simple plug and play? Or God forbid there is some sort of matching resistor in the key like GM? Hope not. Or can you think of anything else for more to try beside the ECM?
Anyway, lot to take in. sorry
Anyway, lot to take in. sorry
Mar 9, 2019 at 6:48 PM

















