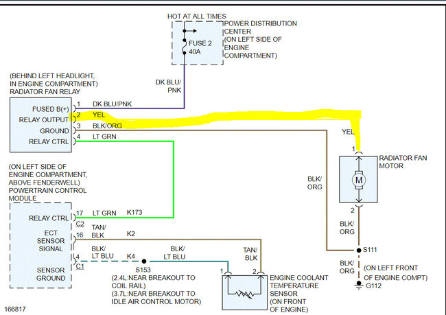
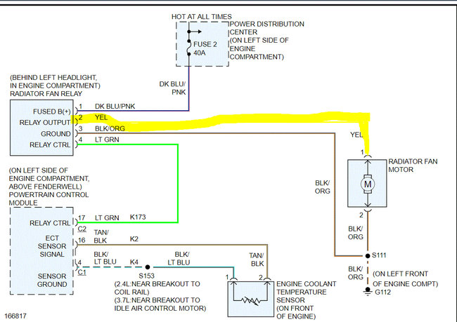
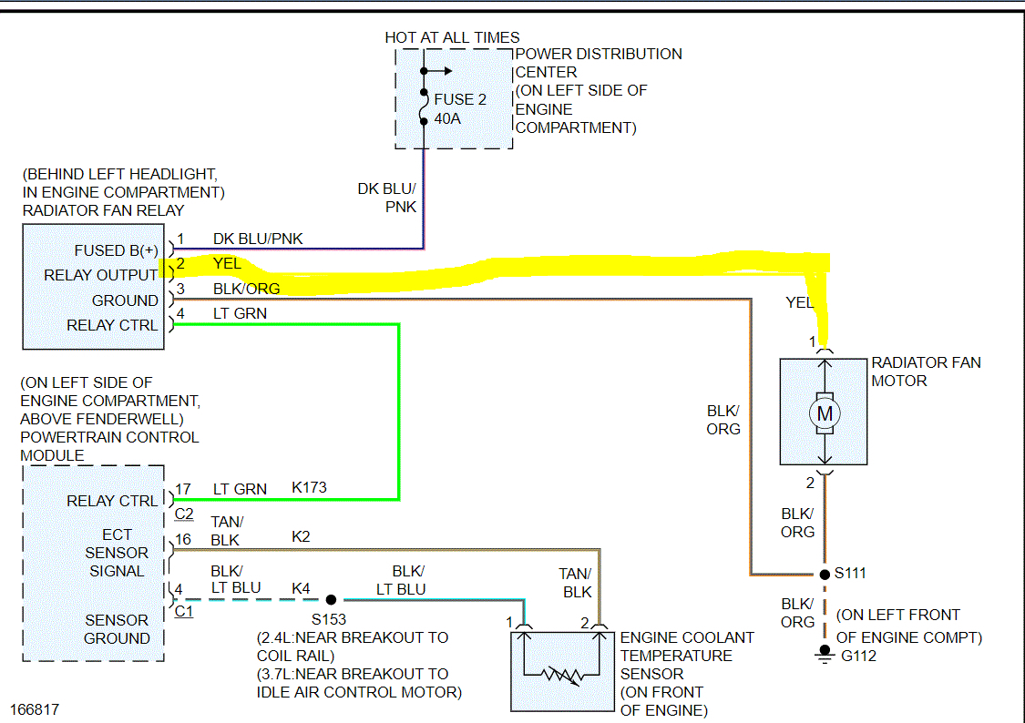
Vehicle listed above is the Sport model. My cooling fan absolutely refuses to kick on by itself. I have code P1491 on with the check engine light. So far we have replaced; the relay (and mounted it higher so that it won't get corroded so easily again) and the ECM. The fuses are all good, the fan motor works when you run power directly to it, jumping the cooling sensor doesn't tun the fan on, and the temperature gauge works. Does anyone have any other suggestions at all? Every time we have tried to get it to run we let it heat up for a bit so that it's over the center line on the gauge. I'm just frustrated because there's nothing else mechanically wrong with it and it's summer now so I worry about it overheating more easily. Please help if you have any suggestions at all! Thank you so much!
Jun 14, 2020 at 3:09 PM

















