Cooling fan not working

2000 JAGUAR S-TYPE
85,925 MILES • 3.0L • V6 • 2WD • AUTOMATIC
Avatar
BJWRIGHT
  • MEMBER
  • 5 POSTS
I have spent the last 13 months redoing this entire and end with a new paint. I have replaced the cooling fan because the motor burnt up because I couldn't get it to shut off unless unplugging it. I have replaced the radiator the ect., the thermostat flushed the system and now instead of the fan running all the time I have no fan. Could i get the wiring diagram for the 2000 it seems to be different than all other S Types. it has no fuse in the front box no 25 or 38.
Sep 12, 2020 at 1:13 PM
Advertisement
Avatar
KASEKENNY
  • CERTIFIED EXPERT
  • 18,907 POSTS
We need to start with checking for power as you are suggesting at the fan and then trace it back through the circuit.

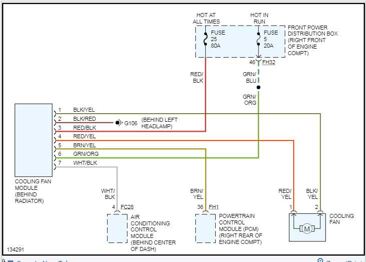
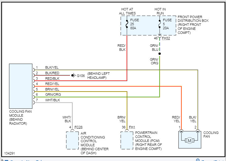
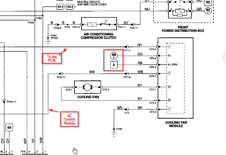
I attached the wiring diagram and let me know what questions you have as you work through this.

Thanks
Sep 12, 2020 at 5:14 PM
Avatar
BJWRIGHT
  • MEMBER
  • 5 POSTS
The diagram you sent isn’t for a 2000. I don’t have the fuse as shown they don’t exist is this car the number 5 fuse goes to the power relay 1 and there no 25 they end at 24.
Sep 13, 2020 at 9:38 AM
Advertisement
Avatar
KASEKENNY
  • CERTIFIED EXPERT
  • 18,907 POSTS
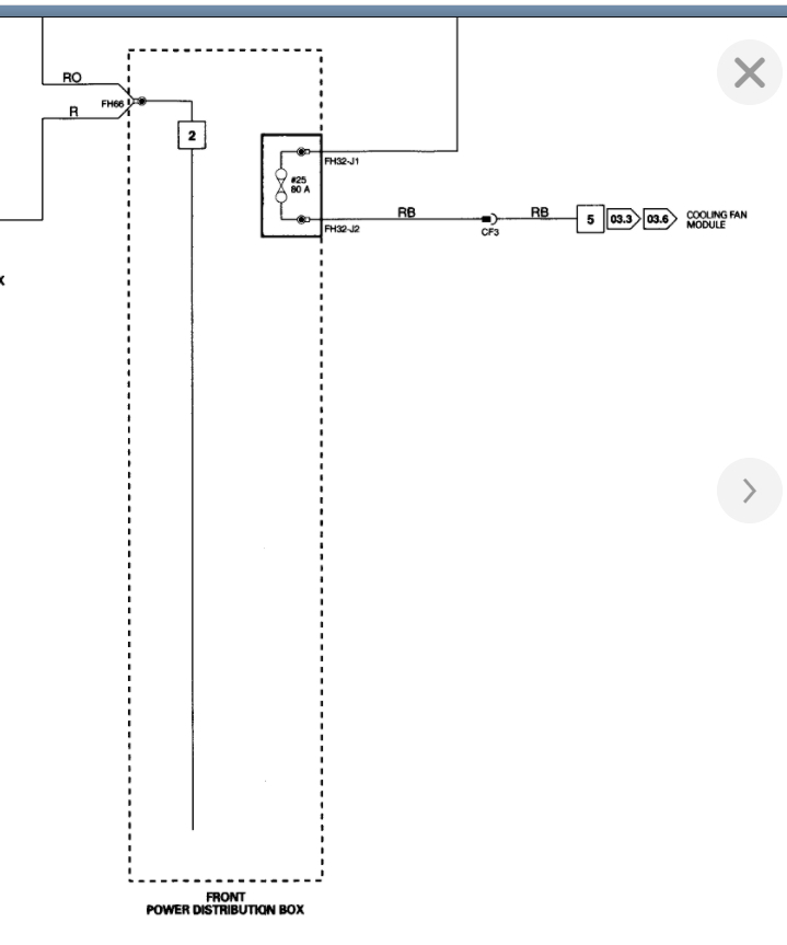
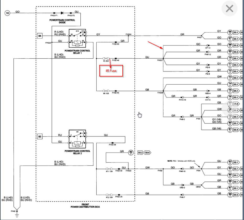
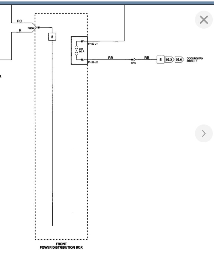
Unfortunately this is what the OEM diagram is showing as well. Are you looking for the F25 in the front distribution box in the front right of the engine compartment? Take a look at the other diagrams from the Jaguar manual.

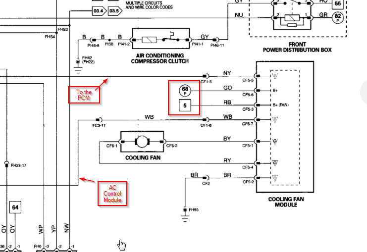
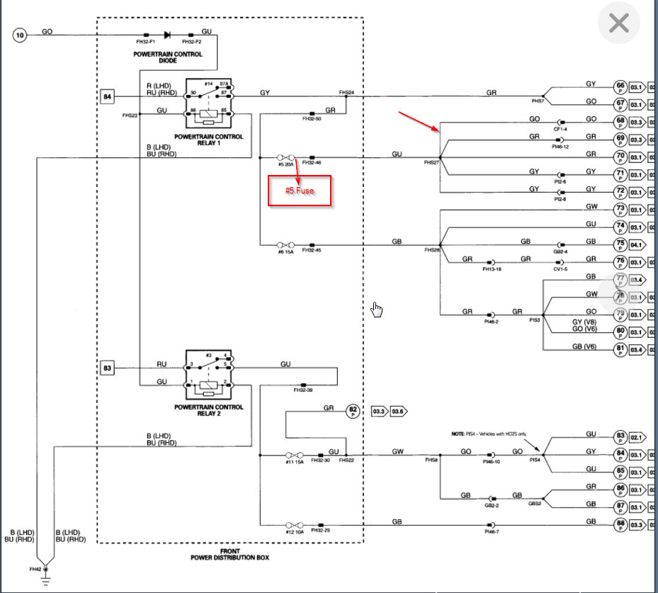
When you look at the second, third and fourth diagram, you will see on the second one that there is a number 68 and number 5 circled. The next two diagrams are those specific diagrams to show the rest of the circuit.

Let me know if I am missing something but we are at the mercy of what these say.

Is this vehicle located in the USA?
Sep 13, 2020 at 7:42 PM
Avatar
BJWRIGHT
  • MEMBER
  • 5 POSTS
I want to thank you folks for heading me in the right direction. It ended up be two problem one I believe caused the other. had put a new fan and control module in the car so neither was a suspect especially after I put two fan control modules in the. Both turned out to be bad. the thing is it was the ground behind the driver side head light and I thing it caused both fan controls to burn up.Anyway thank you so much for pointing me in the ground direction.
Sep 17, 2020 at 1:22 AM
Avatar
KASEKENNY
  • CERTIFIED EXPERT
  • 18,907 POSTS
That is great information. Thanks for the update. Glad you got it figured out and thanks for the kind words.

Come back next time you need some assistance. Thanks
Sep 17, 2020 at 2:19 PM