The cooling fan does not turn on?

1999 CHRYSLER VOYAGER
225,100 MILES
Avatar
ANIL SINGH
  • MEMBER
  • 2 POSTS
I put in a new fan relay still not working. Where is the grounding for the relay?
Sep 16, 2022 at 4:03 PM
Advertisement
Avatar
STRAILER
  • CERTIFIED EXPERT
  • 53,854 POSTS
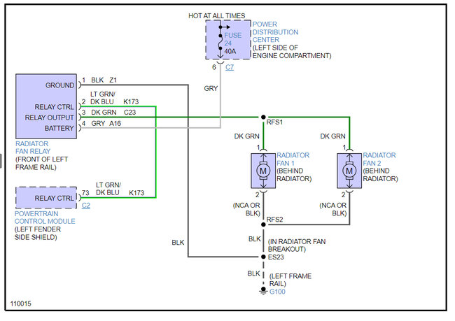
These have a fan speed control on the fame rail on the lower part near the radiator on the driver's side, here is a radiator cooling fan wiring diagram so you can see how the system works with the location of the fan motor speed control as well so you can replace it. They call it a relay, but it is the speed control.
Sep 17, 2022 at 10:09 AM