Cooling fan does not turn on?

1999 CHRYSLER GRAND VOYAGER
225,100 MILES • 3.3L • V6
Avatar
ANIL SINGH
  • MEMBER
  • 2 POSTS
cooling fan not working.
Sep 15, 2022 at 10:23 AM
Advertisement
Avatar
JACOBANDNICKOLAS
  • CERTIFIED EXPERT
  • 110,175 POSTS
Hi,

Does either of them work? If you turn the A/C on, does one come on? Let me know.

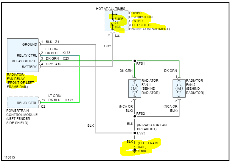
Also, I attached the wiring schematic below for the radiator fan circuit. There is a fuse that will need to be checked as well as a fan relay. I highlighted both in the pic. I also highlighted the ground because it is a common ground for both fans. Make sure it is in good condition and not corroded or damaged.

When you check the fuse, it's important to not only confirm the fuse is good, but also you need to make sure there is power to and from it.

Here is a link that explains how it's done:

https://www.2carpros.com/articles/how-to-check-a-car-fuse

Also, the relay is located on the frame rail on the driver's side. It will be at the end of the frame.

Here is a link that explains how to test one:

https://www.2carpros.com/articles/how-to-check-an-electrical-relay-and-wiring-control-circuit

Let me know what you find. Also, let me know if you tried running power directly to the fan motors to see if they are good.

Take care,

Joe

See pic below.

Sep 15, 2022 at 8:02 PM