Cooking fans not operating correctly

1996 HONDA ACCORD
224,000 MILES • 2.2L • 4 CYL • 2WD • AUTOMATIC
Avatar
JUKKKJAM
  • MEMBER
  • 1 POST
Both cooling fans only seem to come on when AC is on and seem to be in sync with each other. When AC is off fans very rarely come on. When AC is on both fans come on and off in what seems like fifteen to twenty second intervals together as if they’re controlled by same switch. Is there something I can check/replace to correct this? Truly thought radiator fan was supposed to operate independently of the AC cooling fan.
Jan 5, 2019 at 8:55 AM
Advertisement
Avatar
KENW1
  • CERTIFIED EXPERT
  • 213 POSTS
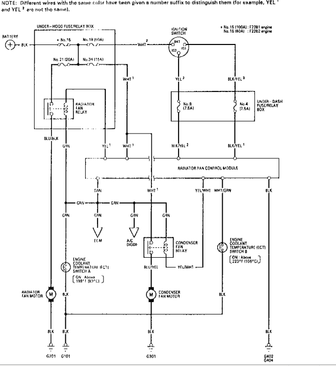
Thanks for visiting 2CarPros. On this model the cooling fan timer receives input from the thermostatic switch in the engine, the under hood temperature switch and the AC clutch input. These determine fan operation.

The cooling fan should cut on when coolant reaches 191-197 degrees. The sensor is located in the thermostat housing so using an infrared thermometer pointed at it would give you a good idea of if it should be on.

These vehicles usually run cool and in cases of a cold climate the fan might not cut on often.

If it is getting to temperature and the fan is not cutting on the issue would be in the thermostatic switch in the thermostat housing or the timer module. You can test the switch with an ohm meter and the below method.

1. Drain cooling system and remove cooling fan temp switch from the thermostat housing. (Follow upper radiator hose to find housing)
2. Connect suitable ohmmeter between sensor terminals.
3. Heat thermo sensor in suitable solution while observing ohmmeter.
4. Meter should indicate continuity when temperature reaches 190-198 degrees F.
5. Allow sensor to cool while observing meter. Meter should indicate no continuity as temperature drops below approximately 182-188 degrees F.
6. If sensor fails to operate as outlined, sensor is defective.


If the switch tests good make sure you have 12 volts at the green wire of the switch.

The link below explains how to use a volt meter to do this:

https://www.2carpros.com/articles/how-to-use-a-voltmeter


Below is the wiring diagram as well.
Jan 6, 2019 at 6:23 PM