Convertible power window problem

2006 PONTIAC G6
100,000 MILES • 3.5L • 6 CYL • 2WD • AUTOMATIC
Avatar
LBARKER5
  • MEMBER
  • 1 POST
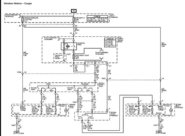
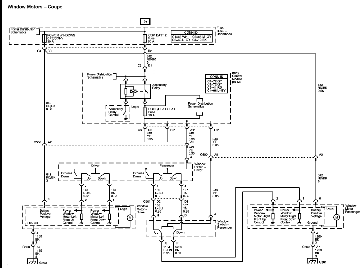
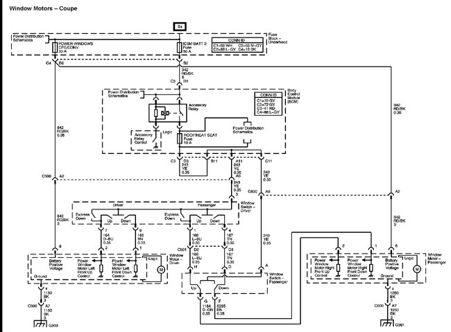
I have the car listed above GT convertible. Started out with windows stop going down with the door switch, but would go down automatically while putting the convertible top down. Was fishing around with it, checking fuses, both good, and during this, the auto up/down feature when you open the door stopped working. There is no way to reset it, since the switch is not working. Tried getting the windows to go back to position by putting the convertible top down and back up, and now the door windows are both stuck in the down position. Both rear windows will still go up and down with the convertible top. Replaced the main power window switch in the driver side door, with no results. None of the windows can be controlled by the switch, only the back will go up and down with the convertible top. Got out a multi-meter to verify that the switch in the drivers door is getting power, and it is. All buttons in the switch are functioning as they should per the multi meter. Any suggestions where to go next?
Jun 13, 2018 at 10:35 AM
Advertisement
Avatar
STEVE W.
  • CERTIFIED EXPERT
  • 15,113 POSTS
From the description it sounds like a bad power feed from the power window fuse. Does the power window switch on the passenger side still function? If yes then you will want to check that the power feed wire red/black stripe that goes to the window motor and the black ground wire for the drivers side are both good. If the passenger side does not work then the failure is closer to the power window fuse as it supplies power to both motors and logic boards.
A way to determine if that is the issue would be to find the red/black wire in the door and jumper wire it to the battery positive. If the windows now work there is no power feeding through the other end of that wire, either a bad contact in the fuse box or bad wiring/connector to the box.
Jun 14, 2018 at 12:51 PM