Conversion manual to electric power windows and locks?

2000 CHEVROLET S-10
220,000 MILES • 2.2L • 4 CYL • 2WD • MANUAL
Avatar
TXSALVI
  • MEMBER
  • 1 POST
I have a question, so I have this 2000 s10 manual basic model. I have the power windows and power locks with switches and a harness, but the harness is not the right one and I want to see if there’s any diagram or videos on how to make my electric power windows and locks work with the switches.
Apr 5, 2025 at 2:57 PM
Advertisement
Avatar
JACOBANDNICKOLAS
  • CERTIFIED EXPERT
  • 110,175 POSTS
Hi,

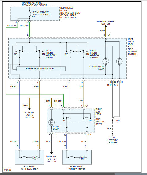
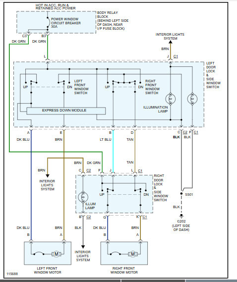
I attached the wiring schematic for the windows, locks, and power supply below. I noticed there is a separate power supply, which is a 30-amp circuit breaker. It should be located under the dash. I suspect that is something you will need to purchase and install.

Please review the schematic and let me know if it helps. Here is a link you may find helpful when doing this:

https://www.2carpros.com/articles/how-to-check-wiring

Take care,

Joe

See pic below.
Apr 5, 2025 at 6:20 PM