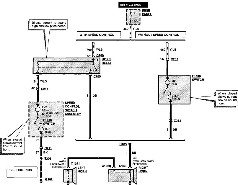
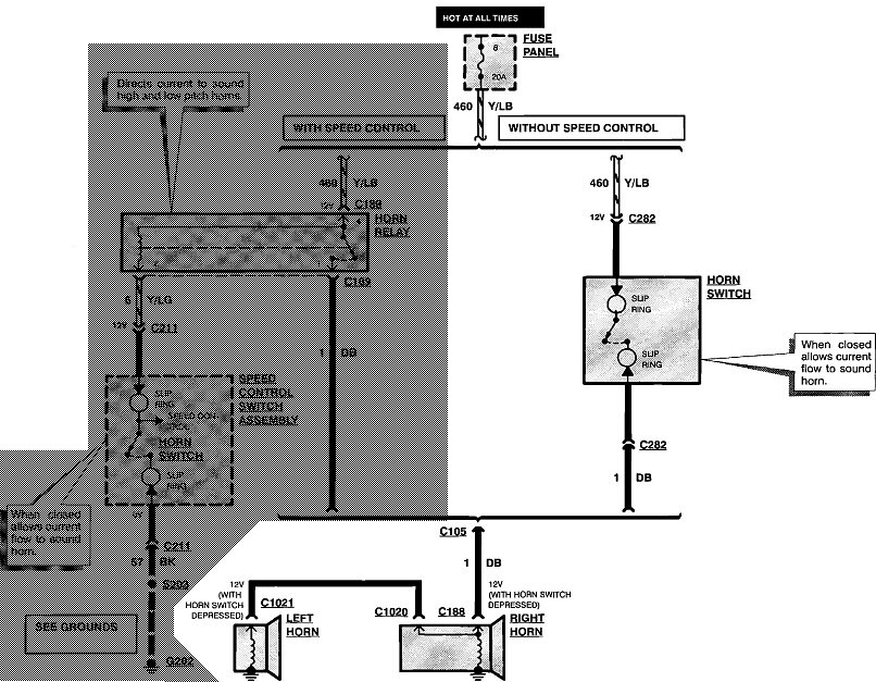
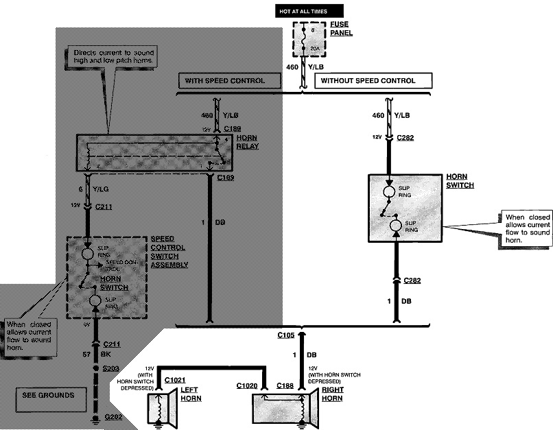
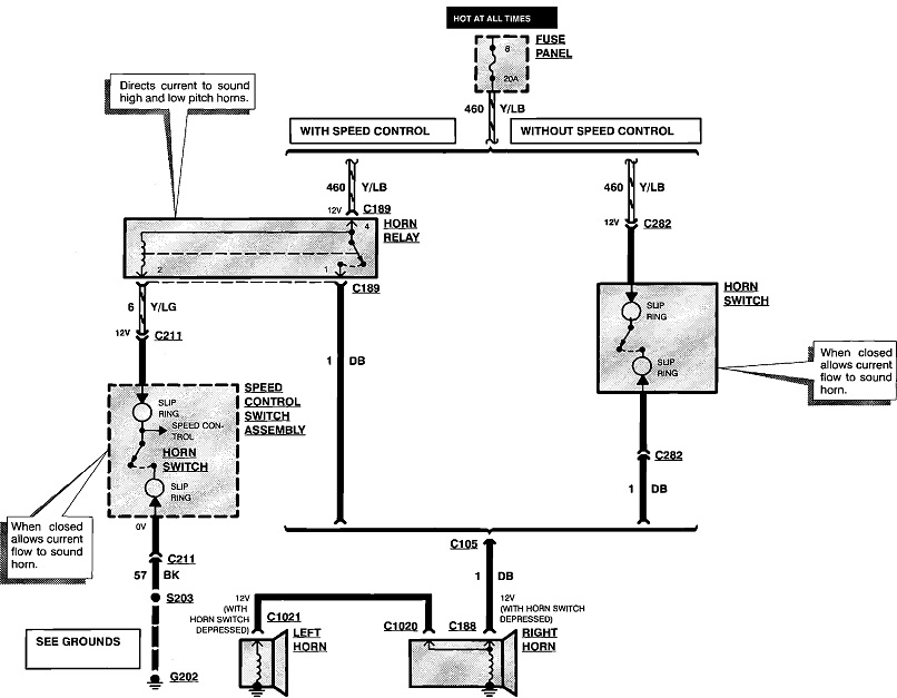
I'm installing a keyless one-way alarm system on my truck listed above. The last connection to be made is the one for the horn (negative output from alarm module) Some guys tell me, if the truck is equipped with cruise control, (unfortunately, mine is not) there's a horn relay hooked up to it. Another guy says, horn relay is under dash, passenger side. Looked everywhere for it, including behind kick panels, to no avail. Haynes manual is of no help, either.
There are 2 wires coming out of the steering wheel to horn. A white one (constant 12 V) and a blue one going all the way to horn.
I would greatly appreciate it, if you guys can help me with this issue. It's driving me crazy.
Again, thanks for your help.
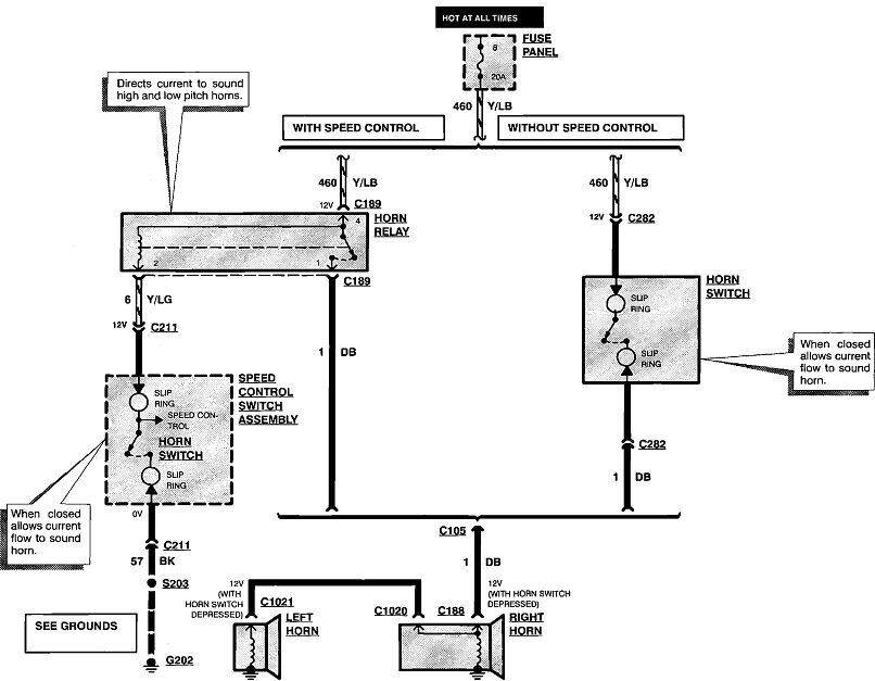
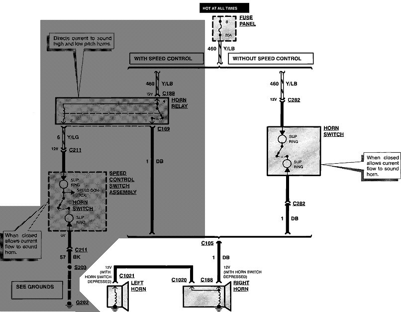
There are 2 wires coming out of the steering wheel to horn. A white one (constant 12 V) and a blue one going all the way to horn.
I would greatly appreciate it, if you guys can help me with this issue. It's driving me crazy.
Again, thanks for your help.
Apr 2, 2024 at 4:06 PM




