What does computer code 59 mean?

1996 DODGE DAKOTA
242,908 MILES • 3.9L • V6 • 2WD • AUTOMATIC
Avatar
BUBBA MATTIMORE
  • MEMBER
  • 1 POST
My truck failed to start one day. I checked for spark no spark. I checked for gas no gas fuel pump not turning on when you turn the key. I hooked up a code reader and it said it can't communicate with the trucks computer and gave me a code 59. What is a code 59 is my trucks computer gone bad I know the computer controls the fuel pump and the spark. What does code 59 mean? Please let me know if you can help me. thanks
Sep 13, 2024 at 10:49 PM
Advertisement
Avatar
CARADIODOC
  • CERTIFIED EXPERT
  • 34,306 POSTS
That's not a valid fault code number. All '96 and newer models use three or four-digit codes. I tried to find code 59 for a '95 model, but they don't go that high. We'll have to approach this a different way.

You're a few steps ahead already by observing you're missing both spark and fuel pump. A good place to start is by checking if the automatic shutdown, (ASD) relay is being turned on. Go to the wire that is the same color at any injector, any ignition coil, or either smaller terminal on the back of the alternator. That will be a dark green / orange wire. Back-probe that wire through the rubber weather seal alongside the wire at the back of the connector. A regular old-fashioned test light works best for this because most digital voltmeters don't respond fast enough.

Set the test light up where you can see it from inside the truck, or have a helper work the ignition switch for you. You should see the test light turn on full brightness for one second when the ignition switch is turned to "run". You might also hear the hum of the fuel pump for that one second. If the test light turns on, that tells us the ASD relay is working.

Next, the important part is the test light must turn on again during engine rotation, meaning cranking or running. For the majority of crank / no-starts, you'll find the relay does not turn on again. Most of the time that is because a signal pulse is missing from the crankshaft position sensor or the camshaft position sensor. The Engine Computer is capable of setting a fault code related to either sensor, but the absence of a code does not mean the sensors are okay. It can take some time for the missing signal to be detected.

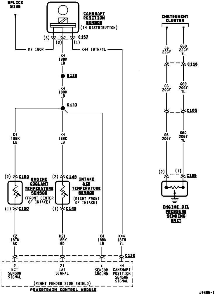
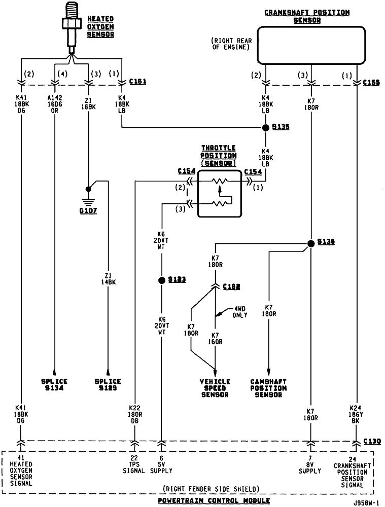
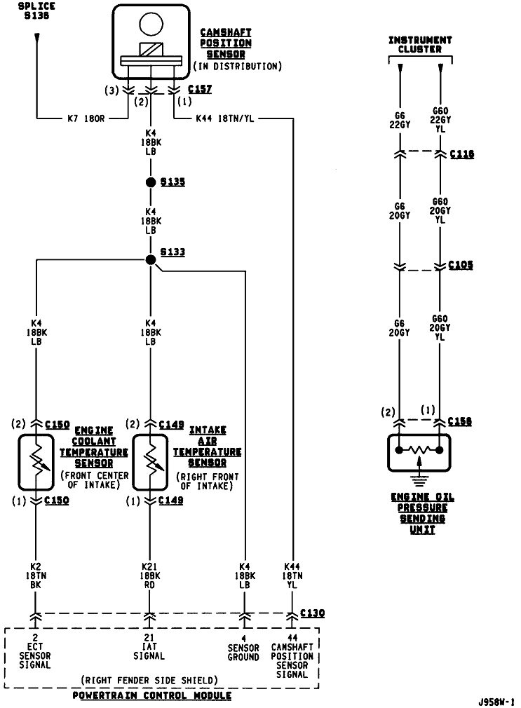
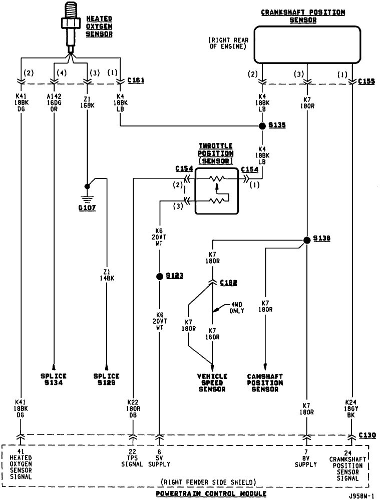
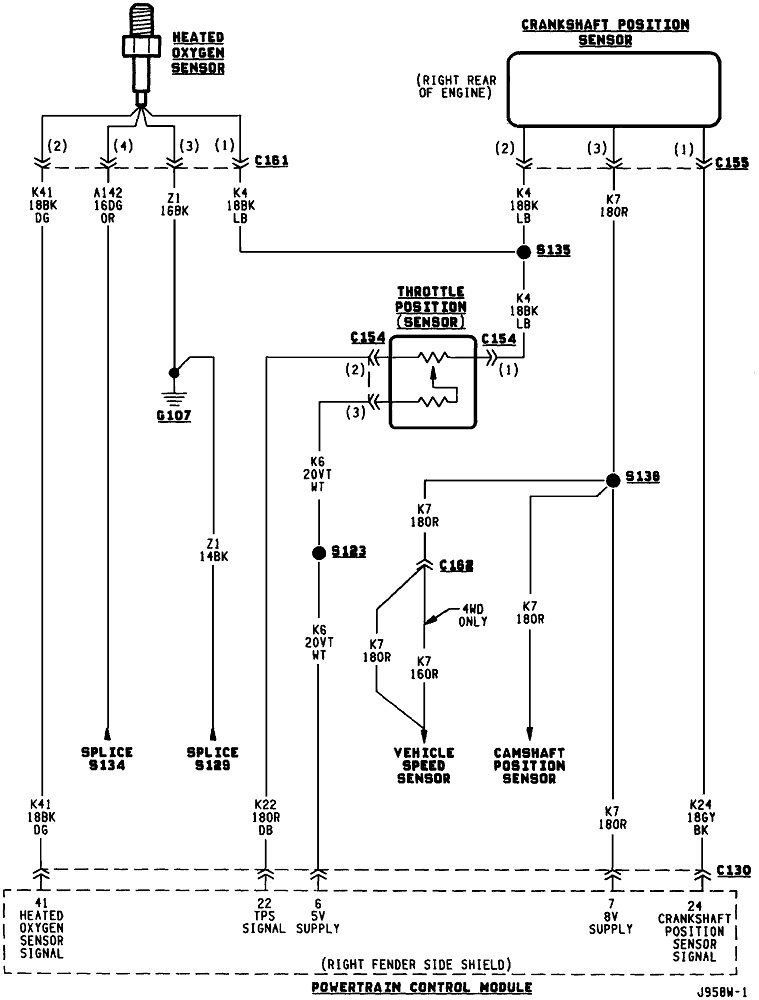
When there is no fault code, you'll need a scanner to see what the Engine Computer is seeing. I have a Chrysler DRB3 for my vehicles. That one lists each sensor with a "No" or "Present" to show when the signals are showing up. Aftermarket scanners have a similar means of showing that. You're looking for one that remains on "No" when you're cranking the engine. When you find one that stays on "No", most of the time it's due to a defective sensor, but first we always check the rest of the circuit. The diagrams for these two sensors are shown below. With the ignition switch in "run", check for 8 volts on the orange wire for the crankshaft position sensor, and at the distributor pickup connector. Check the ground wires too. That's the black / light blue at each sensor. Those aren't shown well in these diagrams. In fact, there's mistakes with some of the other sensors. Expect to find 0.2 volts on those ground wires. To be valid, all of these voltages must be taken with everything plugged in and connected, so that means back-probing through the weather seals on the connectors.

Let me know how far you get and what you find.
Sep 14, 2024 at 4:58 PM