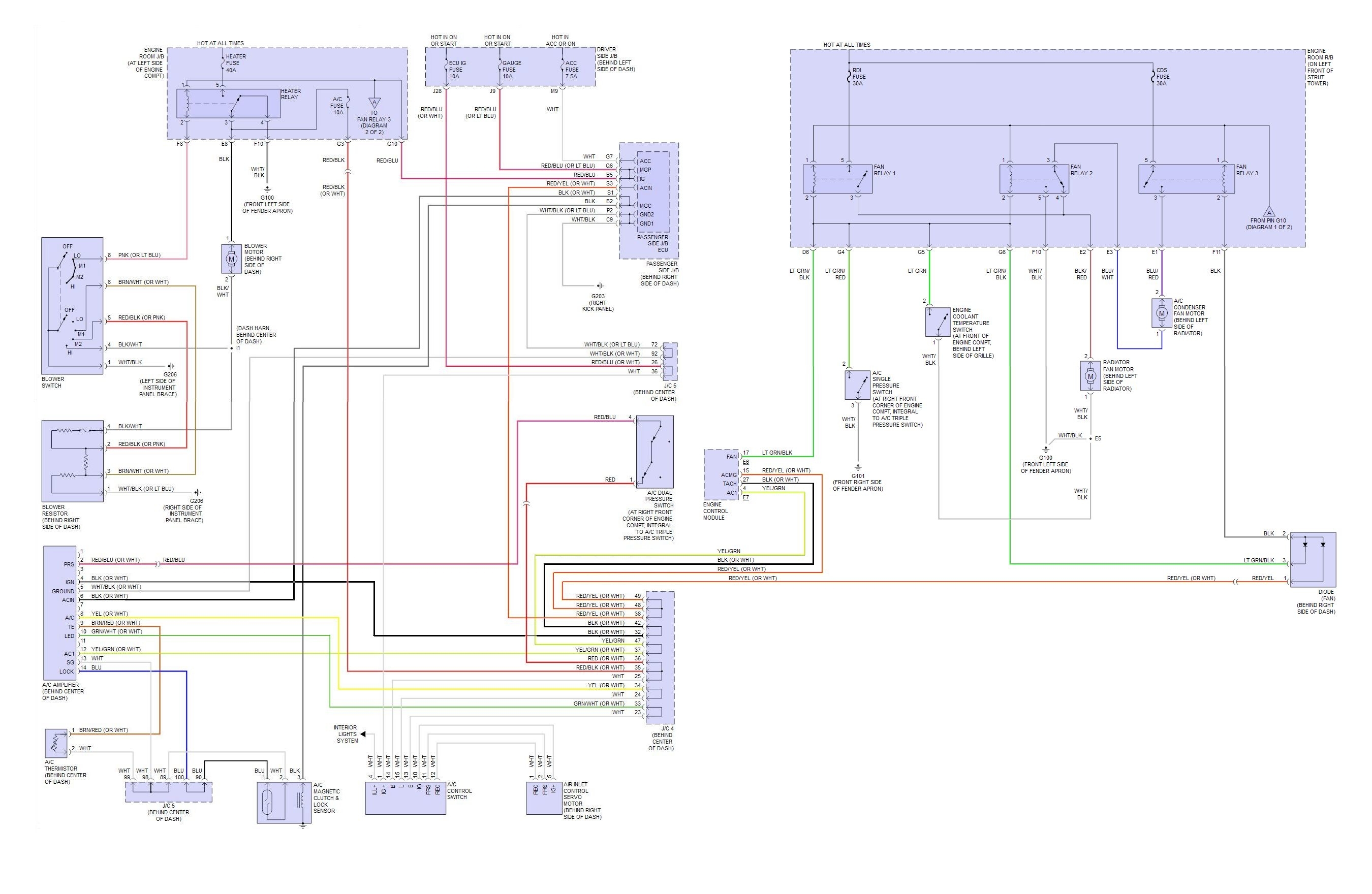
Okay, so I have been working on this issues on and off for a little over six months. The AC compressor blows the fuse on the 10 amp gauge Fuse and now the compressor remains despite the blower and AC set to off on the controls . Condenser fan also cycles on and off with the compressor remaining on all the time. (at least the condenser fan is doing what is supposed to do)
I replaced the compressor twice now (first with a junk yard one then with a new one to rule the compressor out). Wiring looks okay in the engine compartment for the harness although it is old. I have also replaced the entire heater control dash assembly which ruled out any of the switch controls including the AC button. I have ruled out the AC Amplifier as well.
I am at a loss for words. This is the worst electrical gremlin I have ever seen in a vehicle. I refuse to give though! FYI, the Toyota service manual and aftermarket manuals do not have a troubleshooting section for when the compressor never turns off.
I doubt this would be a pressure control switch issue? Could it be a pressure switch? I have never heard of a failing switch causing the compress to remain on. I have not check the pressure switch yet. The only other thing I can think of is a hypothetical relay issues but I do not think there is an actual relay for the compressor itself. I only see relays for the heater and fans unless the heater relay somehow controls the compressor as well. Even so the relays looked fine and I have swapped them with spars in the past to test without any change.
could it also be ECM? Or a grounding issues? or a relay issue? What the heck am I missing?
I replaced the compressor twice now (first with a junk yard one then with a new one to rule the compressor out). Wiring looks okay in the engine compartment for the harness although it is old. I have also replaced the entire heater control dash assembly which ruled out any of the switch controls including the AC button. I have ruled out the AC Amplifier as well.
I am at a loss for words. This is the worst electrical gremlin I have ever seen in a vehicle. I refuse to give though! FYI, the Toyota service manual and aftermarket manuals do not have a troubleshooting section for when the compressor never turns off.
I doubt this would be a pressure control switch issue? Could it be a pressure switch? I have never heard of a failing switch causing the compress to remain on. I have not check the pressure switch yet. The only other thing I can think of is a hypothetical relay issues but I do not think there is an actual relay for the compressor itself. I only see relays for the heater and fans unless the heater relay somehow controls the compressor as well. Even so the relays looked fine and I have swapped them with spars in the past to test without any change.
could it also be ECM? Or a grounding issues? or a relay issue? What the heck am I missing?
Sep 23, 2017 at 3:53 PM



