No spark/no start

2000 MAZDA DEMIO
100,000 MILES • 1.3L • 4 CYL • 2WD • AUTOMATIC
Avatar
MICHAEL LYNCH2
  • MEMBER
  • 23 POSTS
Hi,
I have got a no start/no spark problem. I do not know whether it is crank sensor or coil. The coil seems to be located within the distributor? There is no coil pack anywhere and there is no center pole on the distributor cap. There is a 7 pin plug at the side of the distributor and there is just the four spark plug leads coming out of the cap? Have a coil tester and have a multi-meter. Just need to know how to test this as it is internal in the distributor and I cannot use the normal spark/coil tester. Hope that all makes sense. The model is a DW. Cheers
May 14, 2018 at 1:10 AM
Advertisement
Avatar
STEVE W.
  • CERTIFIED EXPERT
  • 15,113 POSTS
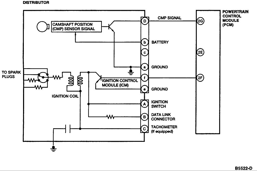
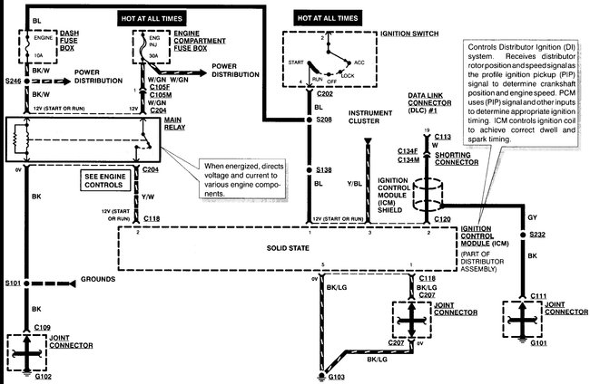
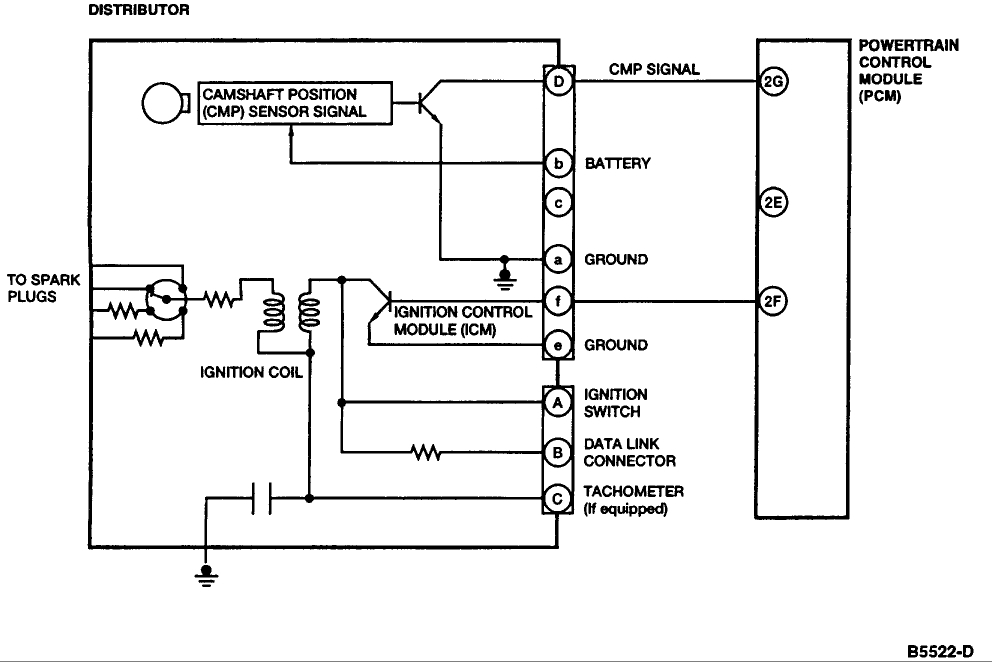
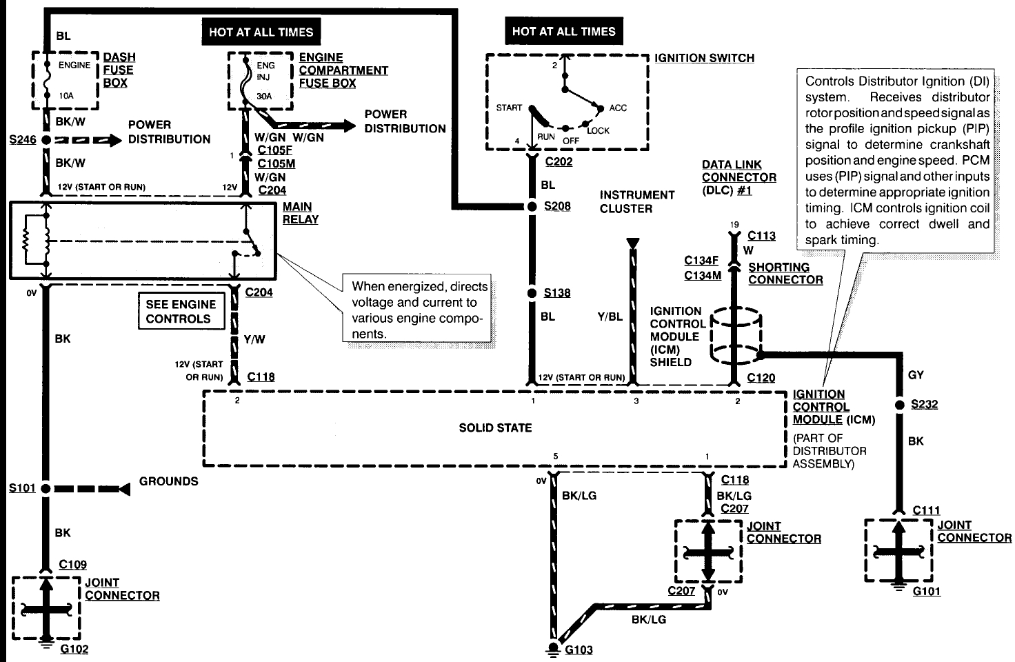
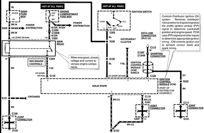
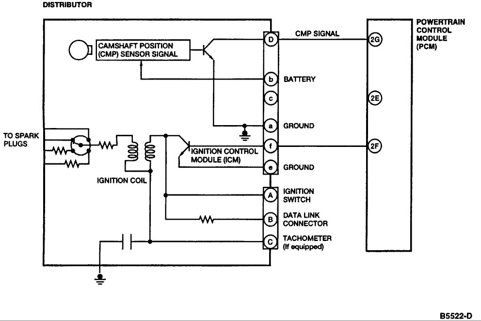
That is pretty much a self contained system. The coil, cam position sensor and ignition module are all in the distributor. The ignition module is a common failure item in that design. The diagrams below are for that same engine (B3E) in a US vehicle so the wire colors could be different but the functions will be the same. The step testing should tell you if it is the crank sensor or internal to the distributor.

May 16, 2018 at 2:02 PM
Avatar
MICHAEL LYNCH2
  • MEMBER
  • 23 POSTS
Thanks Steve
I bought this car as a no start and the previous owner was a tinkerer so I am having to sort through the issues that have been created by him and then work down to the original fault. I have found the issue with the spark and I now have sorted it. Turned out to be a broken wire at the distributor. I now have good spark, good compression, good fuel pressure but no injector pulse. Have checked for feed power and I have positive feed to all injectors but no pulse through the negative terminal of the injectors. I have checked this across the injector harness and then back to the same wire (green/yellow) feeding the harness from the distributor? I thought I should get a pulse on the test light with it connected to positive and on the feed wire with the engine cranking? Any suggestions?
Cheers
May 16, 2018 at 9:12 PM
Advertisement
Avatar
STRAILER
  • CERTIFIED EXPERT
  • 53,854 POSTS
Nice work getting the spark back, lets run the codes to see what comes up.

https://www.2carpros.com/articles/checking-a-service-engine-soon-or-check-engine-light-on-or-flashing

Also have you checked all fuses? Please let us know what you find.

Cheers, Ken
May 19, 2018 at 9:21 AM
Avatar
MICHAEL LYNCH2
  • MEMBER
  • 23 POSTS
Hi Ken.
Yep all fuses checked okay. Cannot pull the codes as my OBD2. Scanner does not fit the old socket on this car. I do not know where I can get an old one from.
Thanks
May 19, 2018 at 4:58 PM
Avatar
STEVE W.
  • CERTIFIED EXPERT
  • 15,113 POSTS
With the light connected that way it should flash as the injectors are fired. Pulling codes can get interesting on cars that are not sold in the US.
May 19, 2018 at 9:27 PM