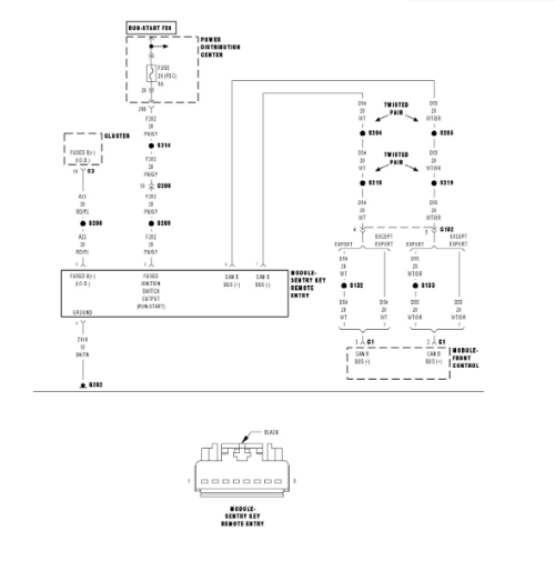
Third owner of the car and it’s been a journey getting this car fixed of all engine codes beside a vacuum leak, but I’ve been dealing with my key having to be basically turned on and off multiple times and having to rip it out like I’m starting a chainsaw. Could I get any advice on where to start at?
Aug 3, 2023 at 9:11 PM










