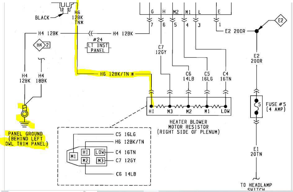
I’ve got no blowers, the climate control unit responds to the fan speed, but nothing comes out through the dash, panel or floor. I ran computer code and got 01 back as a result. It’s had a new blower motor to replace the old one and tried a different climate control which was totally dead (didn’t help). I’m in the UK too so I can’t just go the scrap yard and pull one from a scrapper so any help would be appreciated to try a fix it!
Sep 10, 2024 at 12:09 PM











