☰
Login
Join
×
Home
Answered Questions
Repair Topics
Repair & Service Guides
Popular Questions
Warning Lights
Trouble Codes
How It Works
Testing / Diagnostics
Symptoms
Videos
Login
Become a Member
Home
Chrysler
Fifth Avenue
Exterior Light
Headlight
1993 Chrysler 5th Avenue Headlight Doors
1993 CHRYSLER FIFTH AVENUE
87,000 MILES • 6 CYL • FWD • AUTOMATIC
KAZZMD11
MEMBER
1 POST
FOLLOW
Headlight doors do not close
Oct 22, 2009 at 2:36 PM
Advertisement
DAVHI8
MEMBER
1 POST
Mine will not come on at all.
Feb 4, 2012 at 12:38 AM
HMAC300
CERTIFIED EXPERT
48,601 POSTS
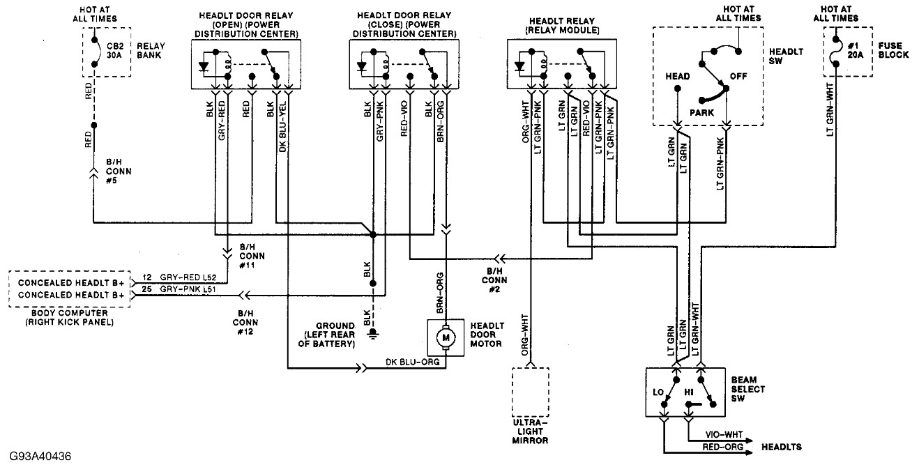
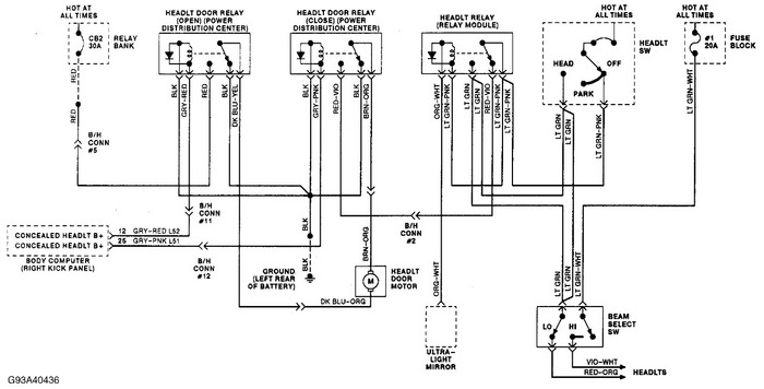
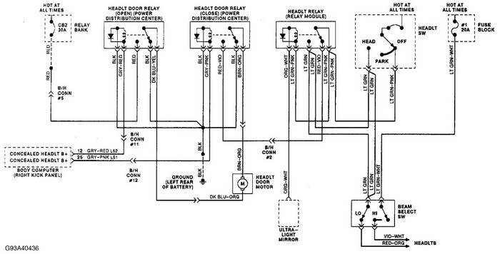
i'm sending teh schematic for auto headlight doors, check the close relay in the power dist
Image (Click to enlarge)
Feb 4, 2012 at 12:56 AM
Advertisement