V8 two wheel drive automatic 60,000 miles.
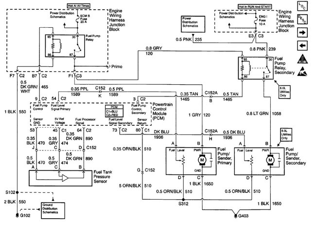
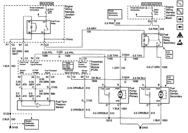
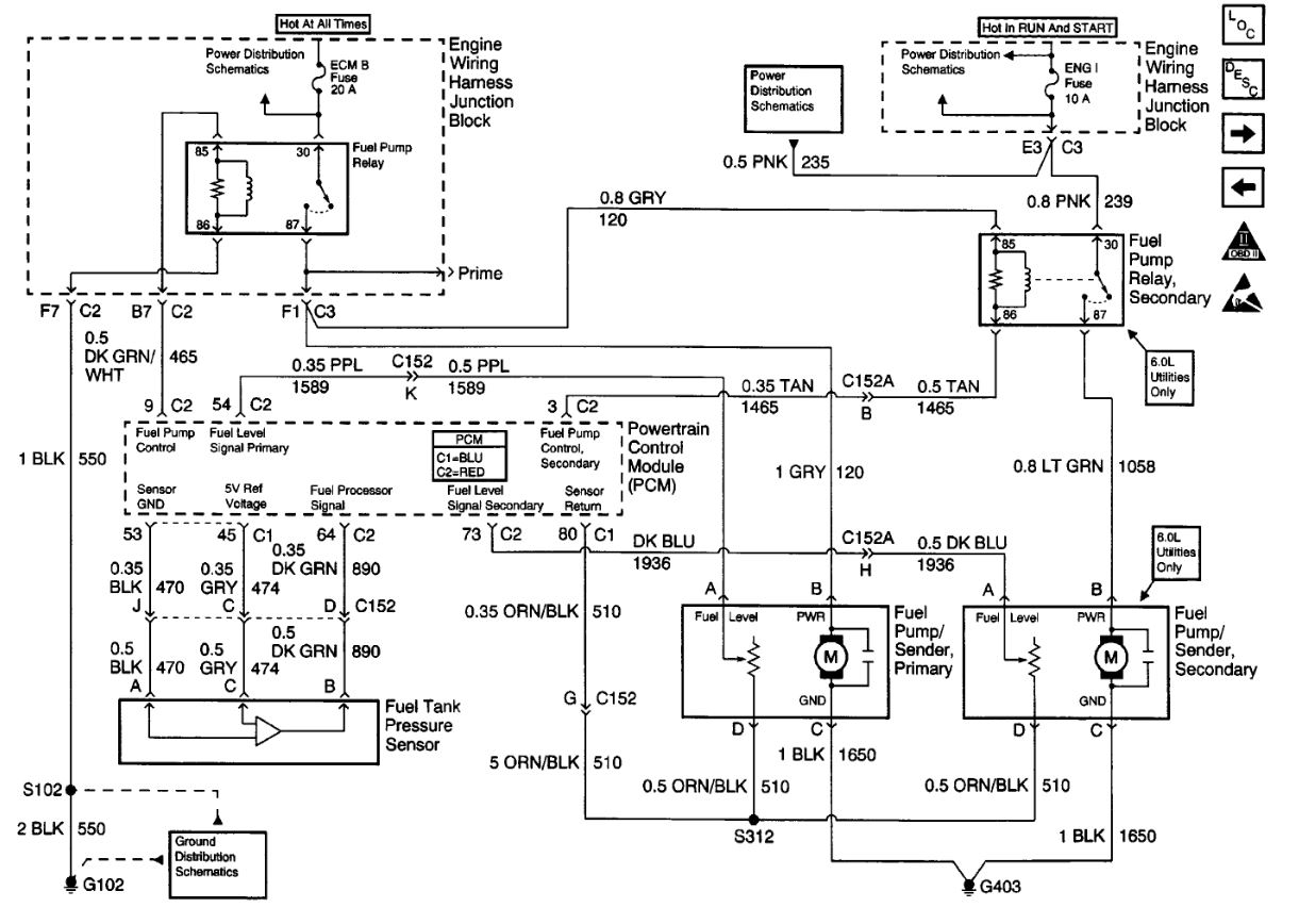
I recently ran my truck into a ditch and when I pulled it out the fuel pump does not start. I took the bed off and when I got to the fuel pump there is no current going to it. Is there a manual reset for it?
I recently ran my truck into a ditch and when I pulled it out the fuel pump does not start. I took the bed off and when I got to the fuel pump there is no current going to it. Is there a manual reset for it?
Feb 25, 2010 at 7:16 PM


