Back up lights stay on?

2003 CHEVROLET SILVERADO
40,000 MILES • V8 • 4WD • AUTOMATIC
Avatar
REYNO515
  • MEMBER
  • 1 POST
Back up lights stay on when driving the truck and even when it's parked. I removed the bulbs for now.
Mar 19, 2009 at 5:17 AM
Advertisement
Avatar
BMRFIXIT
  • CERTIFIED EXPERT
  • 19,053 POSTS
check and suspect neutral gear range sensor they can get stuck and cause this problem. Here is how to change it and its location. Check out the images (below). Please let us know what happens.

Mar 19, 2009 at 5:24 AM
Avatar
RASMATAZ
  • CERTIFIED EXPERT
  • 75,992 POSTS
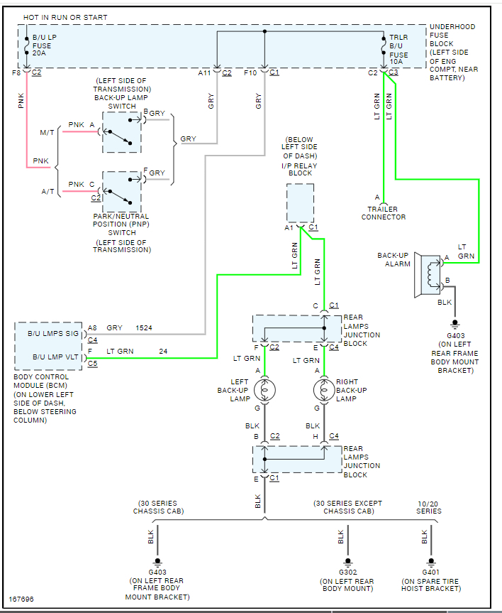
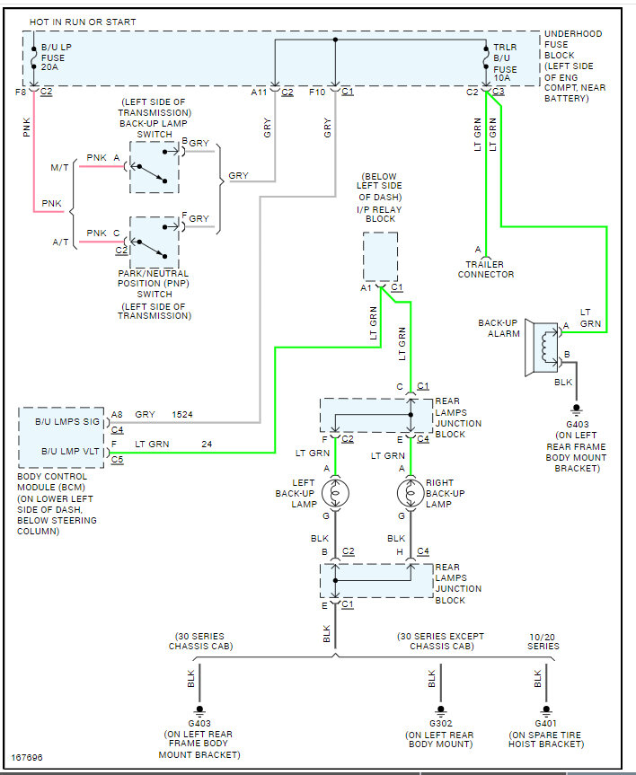
Its either your park and neutral switch is shorted out or a problem in the back up light circuit in the body control module. Please go over the reverse light wiring diagrams so you can see how the system works. Check out the images (below). Let us know how it goes

Mar 19, 2009 at 5:30 AM
Advertisement