starters -2000 chevrolet s10 pickup
page 1 of 2
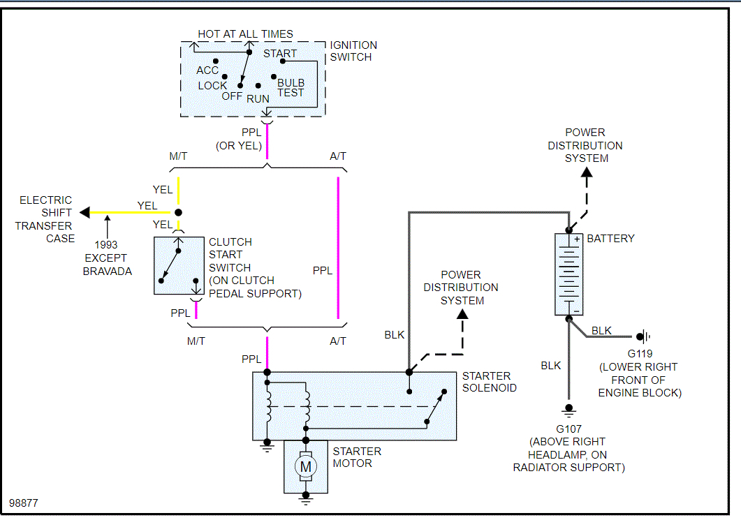
engine does not crank, starter solenoid does not click
1.turn ignition switch to start position. if engine cranks, check for intermittent problem. if engine does not crank, go to next step.
2.set parking brake. move shift lever to park or neutral position (a/t) or depress clutch pedal (m/t). connect dvom between ground and starter solenoid "s" terminal (purple wire). turn ignition switch to start position. if 9.5 volts or more exist, go to step 14. if less than 9.5 volts exist, go to next step.
3.locate and disconnect starter relay. see component locations. connect dvom between ground and starter relay switch feed circuit cavity no. 30. see wiring diagrams. if 9.5 volts or more exist, go to next step. if less than 9.5 volts exist, go to step 16.
4.connect dvom between ground and starter relay switch output circuit cavity no. 87. if 9.5 volts or more exist, go to step 17. if less than 9.5 volts exist, go to next step.
5.connect dvom between starter relay coil feed circuit cavity no. 85 and starter relay coil ground circuit cavity no. 86. ensure shift lever is in park or neutral position (a/t) or clutch pedal is depressed (m/t). turn ignition switch to start position. if 9.5 volts or more exist, go to step 19. if less than 9.5 volts exist, go to next step.
6.connect dvom between ground and starter relay coil feed circuit cavity no. 85. ensure shift lever is in park or neutral position (a/t) or clutch pedal is depressed (m/t). turn ignition switch to start position. if 9.5 volts or more exist, go to step 19. if less than 9.5 volts exist, go to next step.
7.if vehicle is equipped with manual transmission, go to next step. if vehicle is equipped with automatic transmission, go to step 10.
8.locate and disconnect black 4-pin clutch pedal position (cpp) switch. connect dvom between ground and cpp switch connector terminal "a" (purple wire). see fig.turn ignition switch to start position. if 9.5 volts or more exist, go to next step. if less than 9.5 volts exist, go to step 12.
9.connect 30-amp fused jumper between black 4-pin cpp switch connector terminals "a" (purple wire) and "c" (purple/white wire). depress clutch pedal and move shift lever to neutral. turn ignition switch to start position. if engine cranks, go to step 20. if engine does not crank, go to step 22.
10.locate and disconnect gray 7-pin park/neutral position (pnp) switch. connect dvom between ground and gray 7-pin pnp switch connector terminal "e" (purple wire). see fig. turn ignition switch to start position. if 9.5 volts or more exist, go to next step. if less than 9.5 volts exist, go to step 12.
11.connect 30-amp fused jumper between gray 7-pin pnp switch connector terminals "e" (purple wire) and "g" (purple/white wire). turn ignition switch to start position. if engine cranks, go to step 23. if engine does not crank, go to step 24.
12.locate black 48-pin in-line harness connector c211, under left side of instrument panel, near steering column. connect dvom (backprobe) between ground and black 48-pin in-line harness connector c211 terminal d1 (yellow wire). see fig. turn ignition switch to start position. if 9.5 volts or more exist, go to step 25. if less than 9.5 volts exist, go to next step.
13.connect dvom (backprobe) between ground and black 48-pin in-line harness connector c211 terminal d5 (red wire). if 9.5 volts or more exist, go to step 26. if less than 9.5 volts exist, go to step 27.
14.clean starter and engine block mounting surfaces. retest operation. if engine still will not crank, go to next step.
15.replace starter. retest operation.
16.repair open or high resistance between starter relay switch feed circuit cavity no. 30 and positive battery terminal. retest operation.
17.repair open or high resistance in purple wire between starter relay switch output circuit cavity no. 87 and starter solenoid "s" terminal. retest operation.
18.repair open or high resistance in black wire between starter relay coil ground circuit cavity no. 86 and ground connection g102, located on right front side of engine block under generator (2.2l) or on rear of right cylinder head (4.3l). retest operation.
19.replace starter relay. retest operation.
20.check operation and adjustment of cpp switch. check for poor connection to cpp switch. repair as necessary and retest operation. if cpp switch connection and adjustment check okay, go to next step.
21.replace cpp switch. retest operation.
22.repair open in purple/white wire between cpp switch connector terminal "c" and starter relay coil feed circuit cavity no. 85. retest operation.
23.check operation and adjustment of pnp switch. check for poor connection to pnp switch. repair as necessary and retest operation. if pnp switch connection and adjustment are okay, replace pnp switch and retest operation.
24.repair open in purple/white wire between pnp switch connector terminal "g" and starter relay coil feed circuit cavity no. 85. retest operation.
25.remove crank (10-amp) fuse located in underhood fuse/relay center. using test light connected to ground, probe both crank fuse terminals inside underhood fuse/relay center while turning ignition switch to start position. if test light does not illuminate on either terminal, repair open in yellow wire between black 48-pin in-line harness connector terminal d1 and appropriate crank fuse terminal. if test light illuminates on one terminal, repair open in purple wire between appropriate crank fuse terminal and pnp switch (a/t) or cpp switch (m/t). retest operation.
26.replace ignition switch. see appropriate steering column switches article in accessories & equipment. retest operation.
27.repair open or high resistance between appropriate ign c (20-amp) fuse terminal located in underhood fuse/relay center and black 48-pin in-line harness connector c211 terminal d5. retest operation.




check for power at the starter small wire have a helper hold the ignition switch in start position as you check for battery power at the small connector at the starter if have power at good ground suspect bad starter.
https://www.2carpros.com/articles/how-to-replace-a-starter-motor

Oct 13, 2010 at 6:18 AM