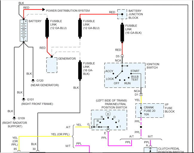
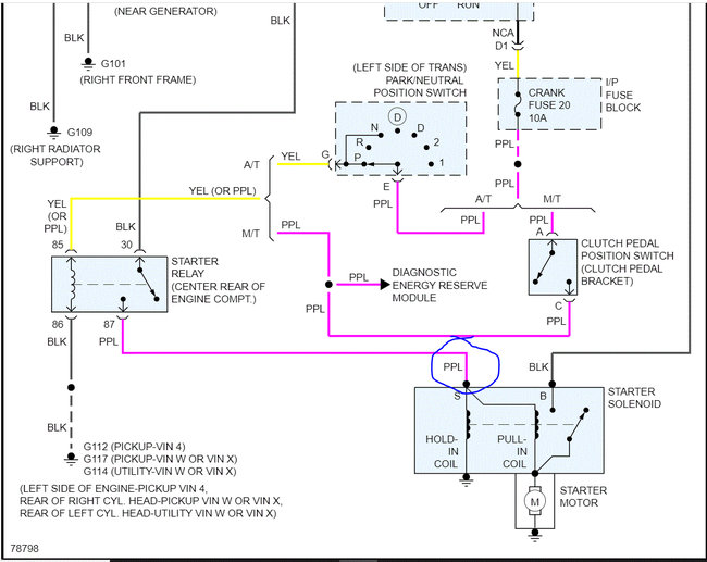
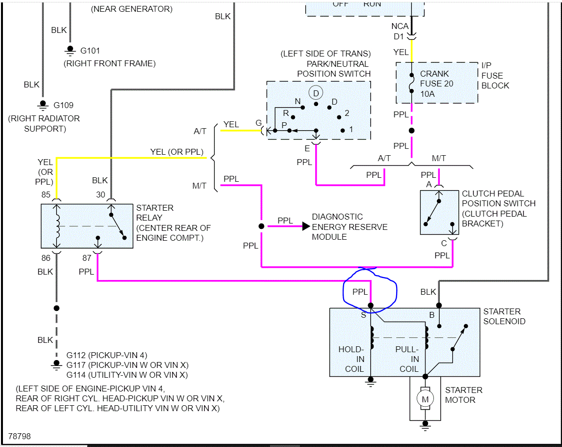
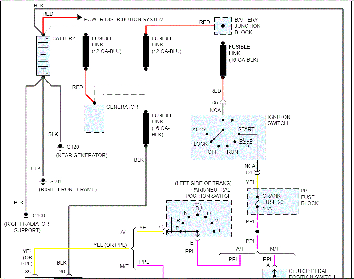
I went to the drive up shut off the truck and when I went to restart it it was dead towed it home took out the battery fully charged. cleaned the wires + &- and the terminals.then I had full lights buzzers turn the key nothing but i heard a clicking sound in the glove box where the relays are..when we push start it it runs like always no problems and the alternator is at a full 14 no higher no lower all blinkers work lights everything works oh yea the starter is good ??????CONFUSED!!! is there a bad pos cable is there a fusible link in the pos wire?????m please help thanks tim newman
Oct 2, 2010 at 12:46 PM

