Security system preventing car from running

1997 CHEVROLET LUMINA
12,300 MILES • 6 CYL • FWD • AUTOMATIC
Avatar
JORYN PARKER
  • MEMBER
  • 1 POST
Car will not start, you can jump it from the starter and will run for about ten seconds and then shut off. Is there a way to bypass the security system to get the car started?
Jan 21, 2009 at 6:19 PM
Advertisement
Avatar
JDL
  • CERTIFIED EXPERT
  • 16,098 POSTS
Hello,

The best way to go is reset the system becasue you cannot bypass it. Here is a guide that will help you:

https://www.2carpros.com/articles/how-to-reset-a-security-system

Leave the key "on" until the security light stops flashing then turn the key off then start the car within five seconds that should do it.

Please let us know if you need anything else to get the problem fixed.

Cheers
Jan 22, 2009 at 8:40 AM
Avatar
AARNGE3
  • MEMBER
  • 1 POST
Six cylinder front wheel drive automatic.

How would I be able to bypass the security system on my car?
Aug 30, 2018 at 11:20 AM (Merged)
Advertisement
Avatar
JACOBANDNICKOLAS
  • CERTIFIED EXPERT
  • 110,175 POSTS
Hi.

If you are talking about a factory alarm system, you will need to see the dealer. Honestly, I am not sure it can be bypassed. If it as an aftermarket system, try to locate its power supply and remove the power from the system.

Joe
Aug 30, 2018 at 11:20 AM (Merged)
Avatar
MD67CPE
  • MEMBER
  • 4 POSTS
This car has what seems to be typical occasional no start problems that seem to be in the security system. Switch and keys have been changed in the past few years. I occasionally clean keys and switch with electronic cleaner. Sometime when this condition occurs, the security light on dash does not light during key on pre-start. Anyone found a solution to this or can the security system be wired around in a relatively simple way? Thanks in advance. Mike D
Aug 30, 2018 at 11:20 AM (Merged)
Avatar
MD67CPE
  • MEMBER
  • 4 POSTS
Regarding the above question, I should add that when it does not start, it does not crank at all. It eventually will start, at varying wait times. There is no juice at starter when this occurs. Mike D
Aug 30, 2018 at 11:20 AM (Merged)
Avatar
JDL
  • CERTIFIED EXPERT
  • 16,098 POSTS
According to forum rules, I am not allowed to tell you how bypass the security, even if I knew how. Any applicable trouble codes? When the problem occurs, you can check the starter circuit. Any testing, make sure the transmission is in park or neutral and the e-brake is set.
Aug 30, 2018 at 11:20 AM (Merged)
Avatar
MD67CPE
  • MEMBER
  • 4 POSTS
Thanks for the reply, JDL. Probably for the best. No codes, just no crank. Found on here how to make the system relearn. I guess we must be doing that without realizing it when this happens. It seems to run in spells, going a long time in between "fits". Thanks again. Mike D
Aug 30, 2018 at 11:20 AM (Merged)
Avatar
JDL
  • CERTIFIED EXPERT
  • 16,098 POSTS
Is there a pellet in the key? There is information all over the web about bypassing that pellet, but, if the problem is elsewhere in the security system, that bypass will not work.

You could use a remote starter button on the starter solenoid, to see if it will crank? The leads on mine are not long enough to get me away from the vehicle, You have to be sure the transmission is in park or neutral and a functional e-brake is set. Even if you can crank it, if security issue, it still will not start, because of fuel enable.

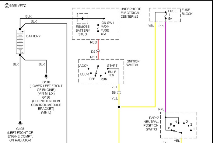
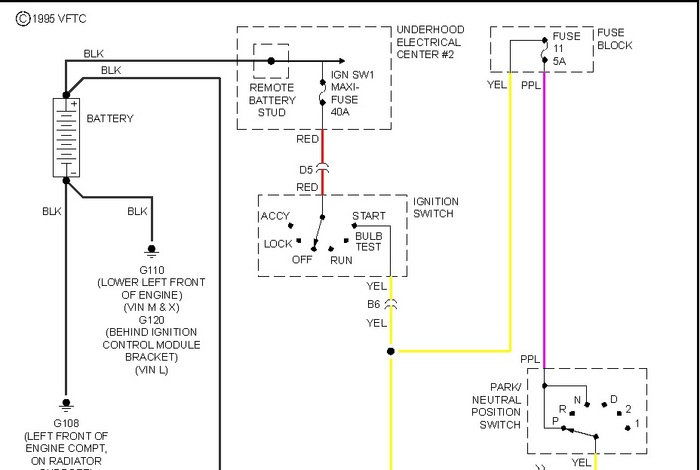
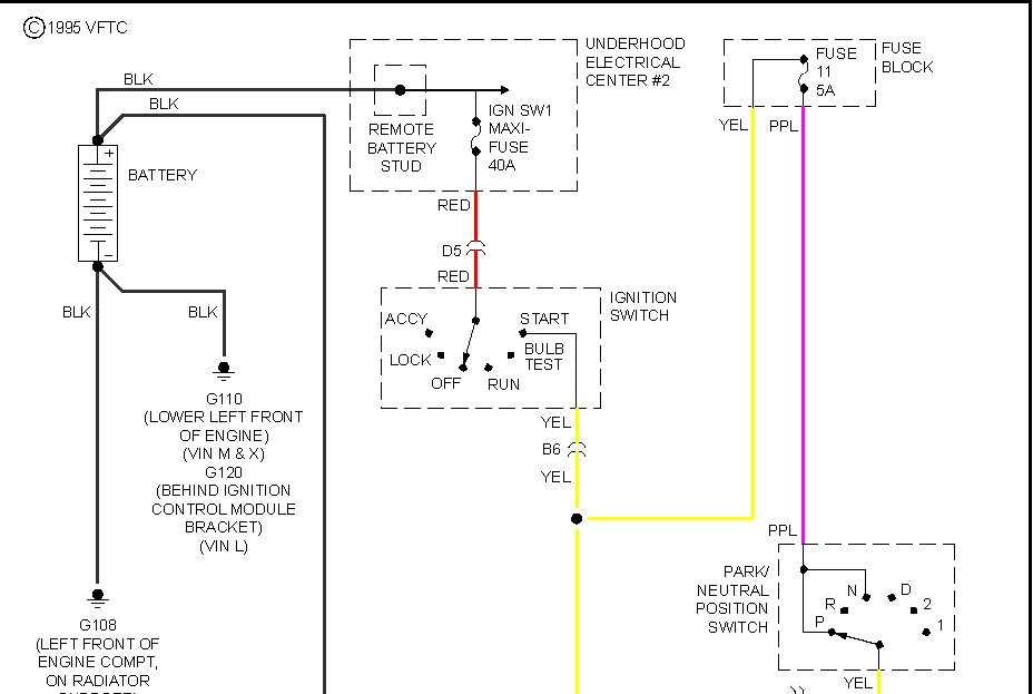
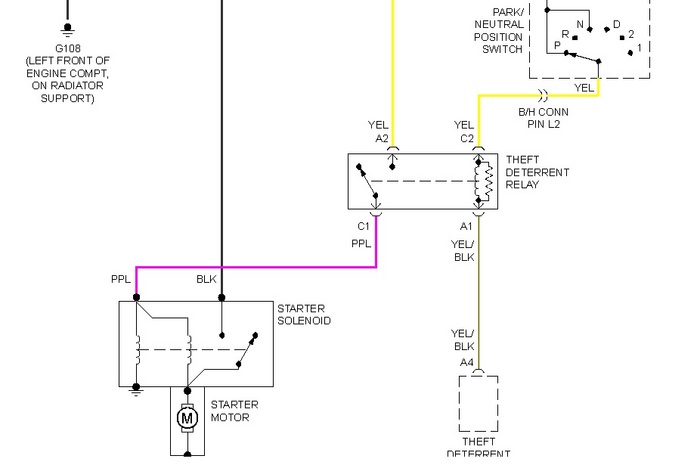
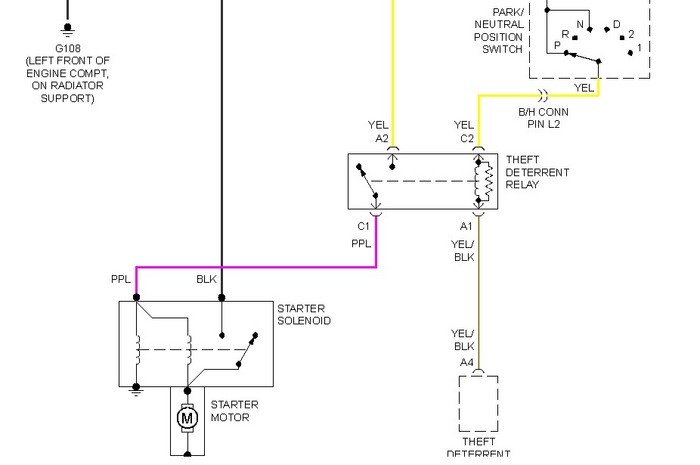
Below is wiring for your starter.
Aug 30, 2018 at 11:20 AM (Merged)
Avatar
WRENCHTECH
  • CERTIFIED EXPERT
  • 20,761 POSTS
Here is what you need, but as JDL stated, this will only resolve an ignition key sensor issue. The rest of the system has to be working and cannot be bypassed.

The most common failure in these is the sensor in the ignition lock that reads the key pellet. That would mean replacing the ignition lock with a sensor included.



That sensor can be bypassed. You would need a digital ohmeter to measure the resistance of the pellet in the key. Now go to Radio Shack and buy a resister of the exact same value as the key pellet. Go to the base of the steering column and locate the two thin white wires that go up to the sensor. Cut the two wires and solder the resister between the two ends coming from the harness. This will permanently bypass the sensor but not the rest of the system.

Below are the key resistance choices.
Aug 30, 2018 at 11:20 AM (Merged)
Avatar
MD67CPE
  • MEMBER
  • 4 POSTS
Thanks for the extra information, people. I have tried to jump the car at the starter and it would not stay running. This system would seem like a better idea if your insurance company would give you a discount, haha. If it becomes chronic again, I may have to do the key resistor bypass. The last couple of days I have been straightening out a little right front damage from my wife inadvertently hunting deer. Thanks again. Mike D
Aug 30, 2018 at 11:20 AM (Merged)
Avatar
AZFEE
  • MEMBER
  • 2 POSTS
I have stock remote for key-less entry I just wanted to know all the combination of pressing the buttons on the key to activate or deactivate different options for car alarm. For example if I want to silent the alarm on lock/unlock or if I want the alarm to sound back on or lock/unlock what combination should I use on the remote key thanks?
Aug 30, 2018 at 11:20 AM (Merged)
Avatar
KNOWLEDGE IS POWER
  • EXPERT
  • 1,136 POSTS
I am pretty sure you cannot change that on that car. It will always honk when the lock/unlock buttons are pressed. I have never seen one that could be changed. You might double check and call the Chevrolet dealer service department and ask them, they will be glad to help you.
Aug 30, 2018 at 11:20 AM (Merged)
Avatar
AZFEE
  • MEMBER
  • 2 POSTS
Thanks for your quick response. Actually if it is always honking than the problem is already gone. The main issue is when I lock/unlock only lights flash, but I cannot hear the honk. However, when it is already locked and I open the door lock with the key itself (i.e engaging the theft alarm) it starts to honk, which means the alarm device is working fine. Any idea if there are settings on the device from where I can program it?
Aug 30, 2018 at 11:20 AM (Merged)
Avatar
KNOWLEDGE IS POWER
  • EXPERT
  • 1,136 POSTS
There are not that I know of.
Aug 30, 2018 at 11:20 AM (Merged)
Avatar
BUTCH KARA
  • MEMBER
  • 1 POST
VATS is horrible, and some replacement parts for it aren't even made anymore. Possible fixes - ( BTW this has nothing to do with stealing a car, it has to do with allowing an owner to operate their car rather than having it sit dead in their driveway, or worse, out in some remote place.) As noted above, if the problem is in the key pellet resistor having the wrong resistance, or if the key cylinder resistor contacts are dirty, or the wires coming down from the key cylinder are broken, then you can bypass that part of the system by cutting the two white wires (sheathed in an orange outer layer) somewhat above where these white wires meet a 2 pin connector right below the steering column, and then insert a resistor matching the value of the key pellet. There are 15 possible resistances. (The original idea was that you had to have the right resistance key pellet or the car wouldn't start - however I read somewhere that shortly after this system came out thieves armed themselves with a set of resistors matching the 15 possibilities. I believe Walmart and others even sell these sets to this day.) You can find an exact match to your key's resistance usually by going to an online electronics supplier such as Moser, or try Radio Shack if they're around you. However, the problem could be further down the line, such as a bad ground or bad Theft Deterrent Module and/or Theft Deterrent Relay (which is attached to the TDM) located behind the glove box (or as GM calls it the "Instrument Panel Compartment"). NOTE - If the TDM is the problem, good luck in finding a replacement as GM discontinued it, just like they discontinued making the shifter cables for Luminas, for which there are no aftermarket replacements. However, there is an aftermarket part to bypass VATS made by NewRockies which purports to completely bypass the system. It goes in where the defunct TDM is located. Another option is to find a mechanic who has HPTuners software which allows a person to get into the PCM's program in order to disable the VATS system. However, as my mechanic just told me, HPTuners won't work on all models (such as my 2000 Lumina). There is also a youtube video by Yoshimoshi on youtube where he just wires around the whole thing, independently enabling the starter and the fuel injection system, but I've never tried it myself. I believe the video is titled "True GM VATS/Pass Key Delete". In my case, the security light stays on, although the car starts and runs. I suspect a bad TDM which I'm going to test tomorrow. If the light goes out after TDM is disconnected, it's probably the TDM and I'll just get one of the NewRockies bypass modules.
Oct 21, 2022 at 6:55 PM