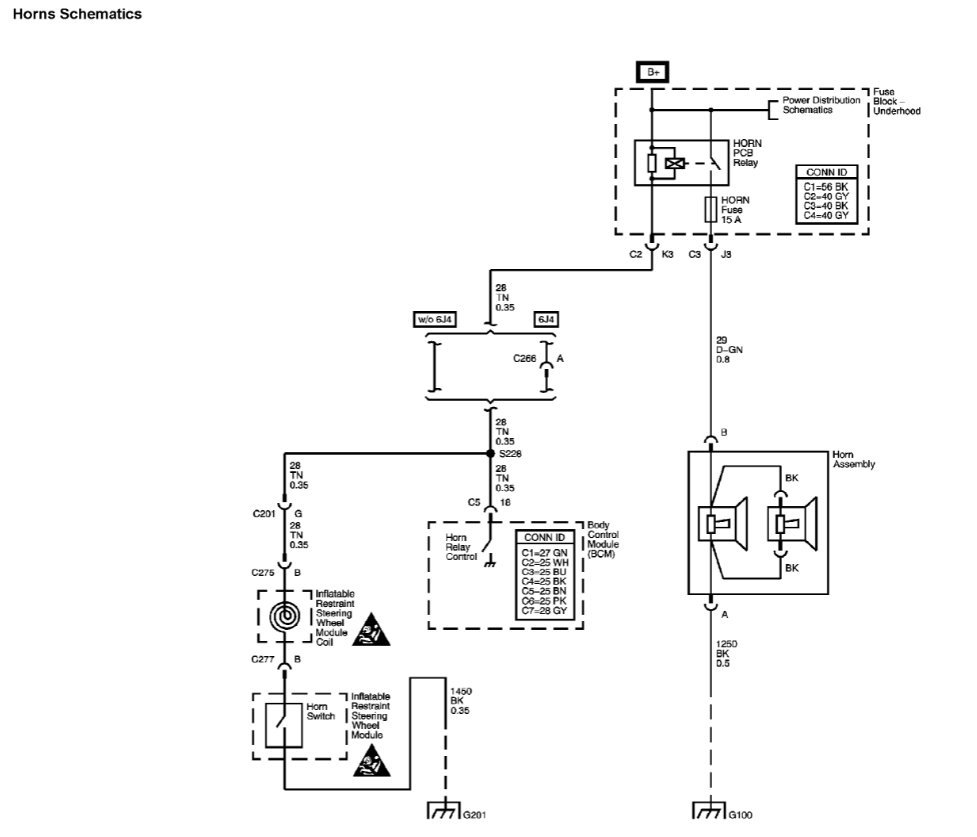
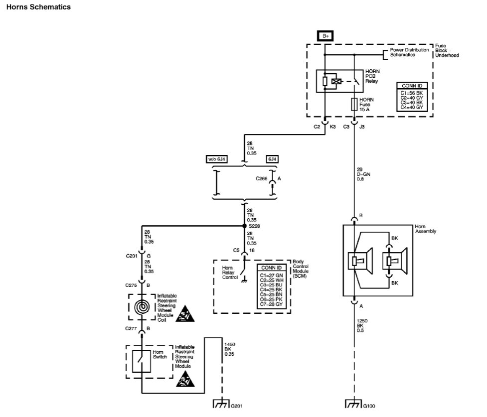
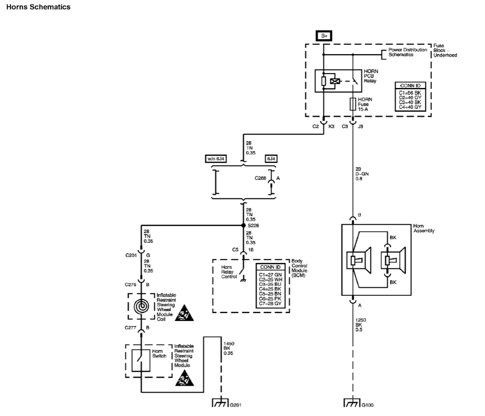
I noticed last night when I went out to the parking lot to find my car, my horn wasn't working when pushing the emergency button. The lights were flashing but the horn wasn't going off. I got into my car and pushed the steering wheel for the horn and it didn't sound off. What could be the cause and how does one repair a strange situation like this??? I need the horn when driving to make sure no one bumps into me when they are attempting to merge. Please respond. I have two young kids and I'm a single parent. Thanks.
Laura
Laura
Dec 22, 2007 at 6:50 PM








