blower not working

2002 CHEVROLET IMPALA
76,000 MILES • 6 CYL • FWD • AUTOMATIC
Avatar
PETELOPEZ
  • MEMBER
  • 1 POST
I replaced the blower resistor,it was bad,still the blower did not work. I checked the wires on the harness to the resistor and no resistance between the wires coming from the selector switch. I don't know how to get to the switch without breaking something. I have checked all fuses related to the ac circuits.
Apr 17, 2008 at 2:16 PM
Advertisement
Avatar
STRAILER
  • CERTIFIED EXPERT
  • 53,855 POSTS
Hello,

The blower motor goes out int hses cars and takes out the resistor. I would test the power at the blower motor and then if bad replace the blower. Here is a guide that will help you get the job done.

https://www.2carpros.com/articles/blower-fan-motor-works-on-high-speed-only

and

https://www.2carpros.com/articles/how-to-use-a-test-light-circuit-tester

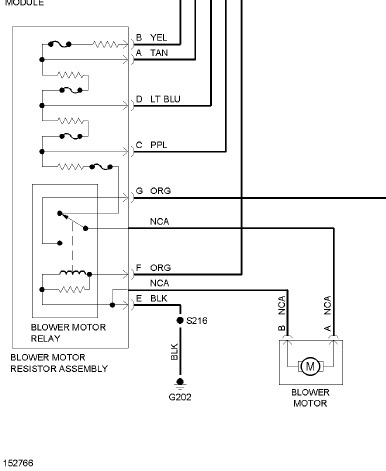
Check out the diagrams (Below)

Please let us know what you find. We are interested to see what it is.

Cheers, Ken
Oct 20, 2018 at 4:52 PM
Avatar
RACBOB
  • MEMBER
  • 0 POST
I had this problem it has the HVAC controller cost $132.00 to fix
Dec 30, 2019 at 3:10 PM
Advertisement
Avatar
JOE535
  • MEMBER
  • 1 POST
Blower motor for heater only operates on highest setting will not operate on lower settings, what gives?
Dec 30, 2019 at 3:10 PM (Merged)
Avatar
JDL
  • CERTIFIED EXPERT
  • 16,098 POSTS
Maybe a problem with blower resistor? That should be close to blower motor, under dash, passenger side. You may be able to get at it through glove box, if not then have to get at it from under dash. Also, check blower fuse, left side of dash, check the fuse and voltage, goes hot with the key on.
Dec 30, 2019 at 3:10 PM (Merged)
Avatar
MOCHAGURU
  • MEMBER
  • 2 POSTS
Yesterday my blower fan worked only on 4 and 5. This is when I run either the ac or heat. Today it
only is working on the 5 (high) setting. The lower
settings are not working. Is something clogged?
Dec 30, 2019 at 3:13 PM (Merged)
Avatar
MOCHAGURU
  • MEMBER
  • 2 POSTS
[quote:a24d2192ea="MochaGuru"]Air Conditioning problem
2001 Chevy Impala 6 cyl Front Wheel Drive Automatic 110,00 miles
----------------------------------------------------------------
Yesterday my blower fan worked only on 4 and 5. This is when I run either the ac or heat. Today it
only is working on the 5 (high) setting. The lower
settings are not working. Is something clogged?[/quote:a24d2192ea]
Dec 30, 2019 at 3:13 PM (Merged)
Avatar
SCOTT4440_1
  • MEMBER
  • 1 POST
I have a 2000 Impala with 103,000 miles and I am experiancing my 1st problem with it . The blower for the air and defrost has stopped working and i cannot seem to locate it . Is there a way to access it so as to fix it myself ?
Dec 30, 2019 at 3:13 PM (Merged)
Avatar
RHALL77
  • CERTIFIED EXPERT
  • 3,361 POSTS
its under the dash on the passenger side. also check the resistor, it is right next to it.
Dec 30, 2019 at 3:13 PM (Merged)
Avatar
BAYRES
  • MEMBER
  • 1 POST
Our Impala blower and cruse control stops when hitting a bump is this a common problem?
What has worked to correct it?
Dec 30, 2019 at 3:13 PM (Merged)
Avatar
HMAC300
  • CERTIFIED EXPERT
  • 48,601 POSTS
both of these ground in the same location see if it's loose and or corroded. see pic
Dec 30, 2019 at 3:13 PM (Merged)
Avatar
GJULIAN12
  • MEMBER
  • 3 POSTS
When I turn my heater on the fan no longer works. It used to not work on settings 1 & 2 and now none of the settings work (1-5) What could be the problem. I would prefer to fix it myself. If you could send a schematic or a picture that would help alot.
Jun 12, 2020 at 11:42 AM (Merged)
Avatar
RENAUDTN
  • CERTIFIED EXPERT
  • 636 POSTS
Hello there,

Your problem is probably a bad blower resistor.
Check the following link:

https://www.2carpros.com/forum/viewtopic.php?p=206376

Hope this help.
Jun 12, 2020 at 11:42 AM (Merged)
Avatar
GJULIAN12
  • MEMBER
  • 3 POSTS
Ended up being the resistor and the blower motor. Had to replace both. Thanks everyone.
Jun 12, 2020 at 11:42 AM (Merged)
Avatar
RENAUDTN
  • CERTIFIED EXPERT
  • 636 POSTS
I'm glad you fixed it...
It's nice to be warm and cozy in a cold morning :)
Jun 12, 2020 at 11:42 AM (Merged)