Check engine light is on

1993 BMW 525I
300,000 MILES • 6 CYL • 2WD • AUTOMATIC
Avatar
RANDY ALLEN
  • MEMBER
  • 5 POSTS
can't read codes on car with scanning tool, car computer not communicating.
Aug 8, 2019 at 11:57 AM
Advertisement
Avatar
JACOBANDNICKOLAS
  • CERTIFIED EXPERT
  • 110,175 POSTS
Welcome to 2CarPros.

On this year OBD1 system, you don't need a scan tool to retrieve codes. Here is a link that explains how to get them:

https://www.2carpros.com/articles/bmw-obd1-1995-and-earlier-code-definitions-and-retrieval-procedure

Try that and let me know if it helps.

Take care,
Joe
Aug 9, 2019 at 8:39 PM
Avatar
RANDY ALLEN
  • MEMBER
  • 5 POSTS
Hey Joe, i have tried this about 10 times before contacting you guys. The Engine check light never blinks i checked all fuses. The car cranks and runs but runs rich at the exhaust i'm thinking oxgen senor, but i want the car to tell me what's wrong.I also got two scanners the car computor will not talk to scanners i get the E10 on one and not connecting on the other. FOXWELL NT630 Elite OBD2 Scanner ABS SRS Code Reader Automotive OBD II ABS Airbag Diagnostic and Active Test Scan Tool(not connecting); and the Peake Research BMW Compatible Engine Code Tool 1987 to 2007(E10) on this scanner. Please help Joe Thanks.
Aug 10, 2019 at 11:22 AM
Advertisement
Avatar
JACOBANDNICKOLAS
  • CERTIFIED EXPERT
  • 110,175 POSTS
Welcome back:

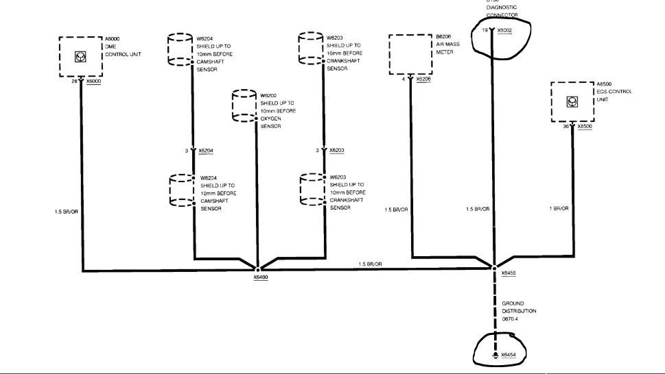
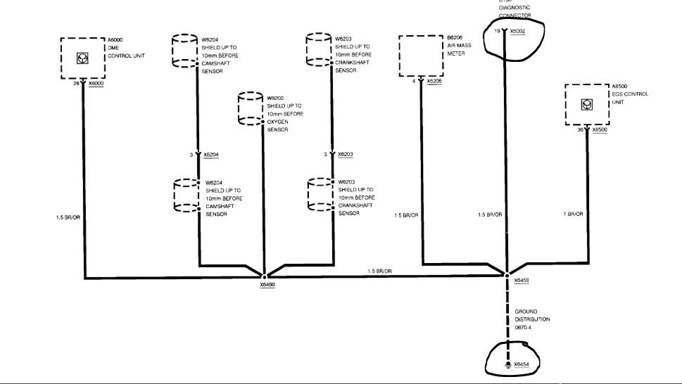
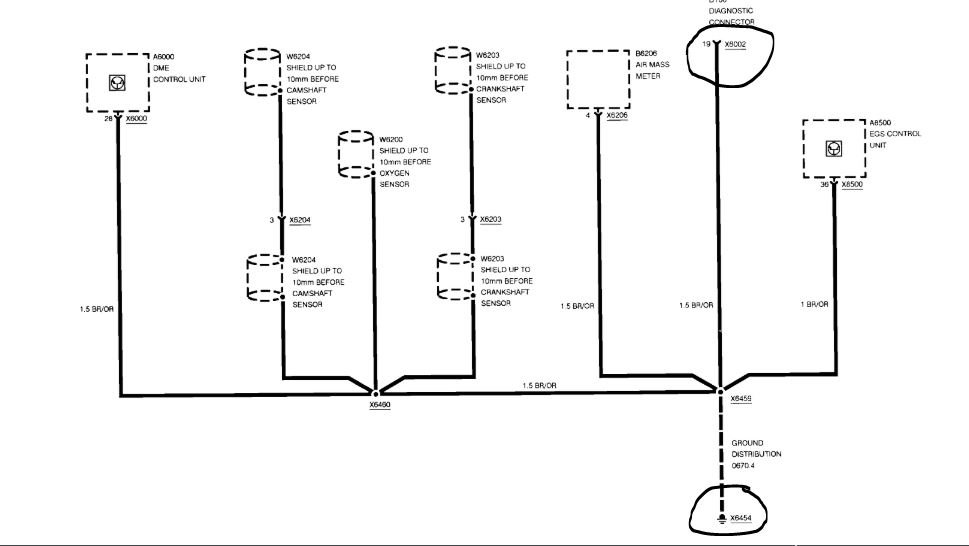
Okay, lets start at the beginning. If the DLC isn't working, first check the fuse 26 in the under hood power distribution box. See picture 1.

Next, check pin 16 on the DLC to confirm power. See picture 2.

Next, confirm continuity to ground at the DLC. See picture 3.

I have no idea if you have already done this. Let me know.

Take care,
Joe
Aug 10, 2019 at 6:18 PM
Avatar
RANDY ALLEN
  • MEMBER
  • 5 POSTS
Hey Joe,
fuse 26 good.
Pin 16 no power.
Pin 19 ground.
tell me what to do next Joe. Thanks.
Aug 22, 2019 at 9:55 AM
Avatar
JACOBANDNICKOLAS
  • CERTIFIED EXPERT
  • 110,175 POSTS
Welcome back:

If you have no power to pin 16, that's the problem. If fuse 26 is good (confirm there is power at the fuse on both sides), there has to be a break between that fuse and the DLC.

That means you need to trace that wire back to the fuse and try to locate the break. This can be very frustrating.

Joe
Aug 22, 2019 at 9:27 PM
Avatar
RANDY ALLEN
  • MEMBER
  • 5 POSTS
Hey Joe, I have power at pin 16 with switch on, what's next thanks Joe.
Aug 23, 2019 at 7:36 AM
Avatar
JACOBANDNICKOLAS
  • CERTIFIED EXPERT
  • 110,175 POSTS
Welcome back:

If you have power to the scanner and a ground, then we have to confirm there are no wiring issues at the DLC. If not, then you have to question the PCM. You will need to trace wiring to see if there is any damage.

Joe
Aug 23, 2019 at 11:56 AM
Avatar
RANDY ALLEN
  • MEMBER
  • 5 POSTS
Hey Joe, i also have things flashing on the dash, all kinds of letters and symbols like this-//??//???.,??////00/ and oil and inspection lights flashing on dash. what' does this mean? thanks Joe.
Aug 29, 2019 at 2:50 PM
Avatar
JACOBANDNICKOLAS
  • CERTIFIED EXPERT
  • 110,175 POSTS
Welcome back:

It sounds like you have an electrical issue associated with the PCM or a short at some point. Have you confirmed the wiring at the DLC is all good? If it is and you can find no ground issues or damaged wires, my first suspect is that the PCM has malfunctioned.

Aug 29, 2019 at 6:34 PM