Replaced the fuel pump and filter today and it still will not start?

2003 GMC YUKON
301,233 MILES • 6.0L • V8 • 4WD • AUTOMATIC
Avatar
MEGVIVO
  • MEMBER
  • 4 POSTS
I replaced the fuel pump because it went out. It will not start still. Can you send me the wiring diagram? I’m getting power to the relay and to the ground wire.
May 20, 2024 at 7:59 PM
Advertisement
Avatar
STRAILER
  • CERTIFIED EXPERT
  • 53,854 POSTS
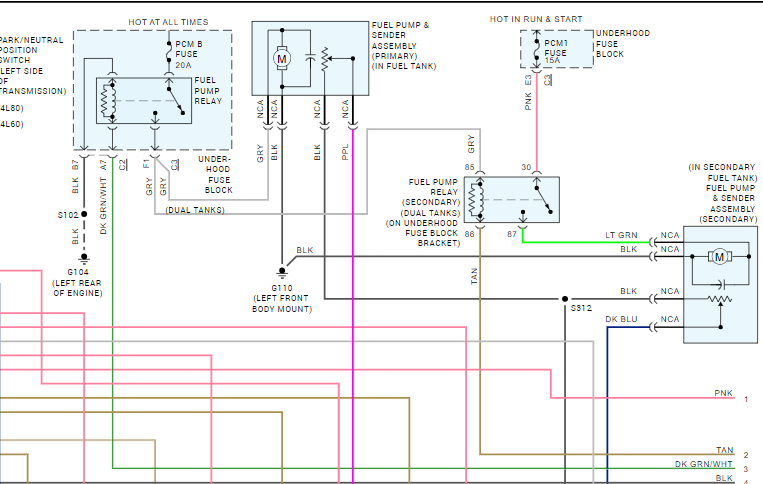
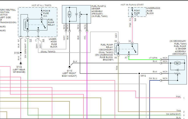
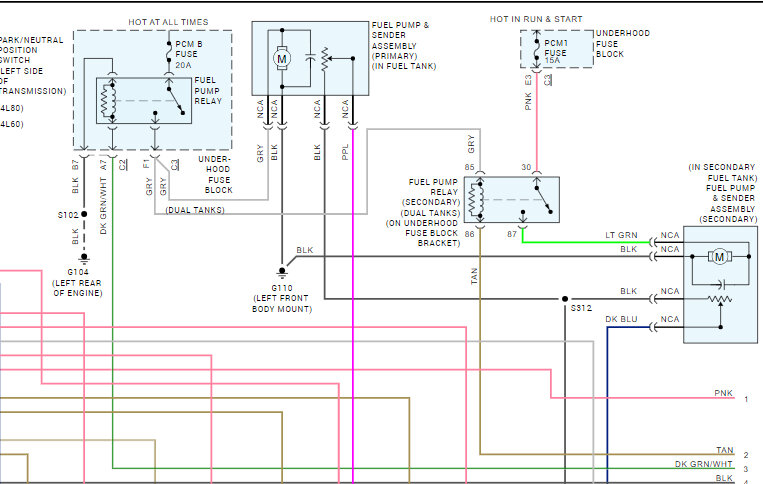
If you have power to the ground wire the ground is bad FYI. Here are the fuel pump wiring diagrams but I would double check the ground at the location G110. The fuel pump wiring is part of the engine wiring, so I gave you the fuel pump and the remainder of the diagrams. I would check the PCM2 fuse in the under-hood fuse panel.

May 21, 2024 at 8:39 AM
Avatar
MEGVIVO
  • MEMBER
  • 4 POSTS
Has 12 volts which completes the circuit. It has no fuel pressure could be bad ground? Or the PCM?
May 21, 2024 at 8:58 AM
Advertisement
Avatar
MEGVIVO
  • MEMBER
  • 4 POSTS
This Yukon Denali only has 1 fuel tank .
May 21, 2024 at 9:08 AM
Avatar
MEGVIVO
  • MEMBER
  • 4 POSTS
So, my husband found that the pump was wired different than the old one. He had to rewire it and it worked.
May 21, 2024 at 4:29 PM
Avatar
STRAILER
  • CERTIFIED EXPERT
  • 53,854 POSTS
Glad you could get it fixed, thanks for letting us know. Please use 2CarPros anytime we are here to help.
May 22, 2024 at 10:43 AM