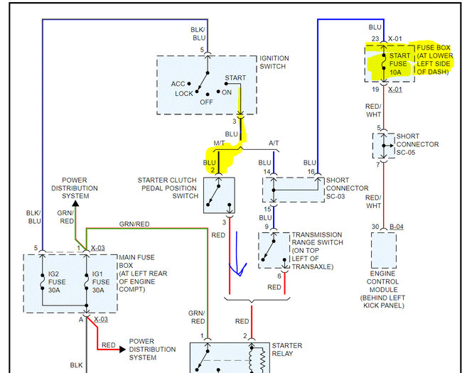
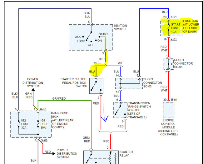
My vehicle has been having an ongoing problem with starting. For about two weeks, it randomly would not start and would only make a click noise (not continuous, just one). After a few tries and giving it a couple minutes, I could get it to start. Then last week, I went to start it and it did not start. I did what I had previously done and tried a few times and let it sit for a few minutes but it was just not starting, only would click when I turned the key. All of the lights, radio, etc., worked. I tried to jump it, and that did not work either, so I figured it was the starter. I tried about every other day for the past six days to start it and the same thing. Today I went to start it and it started right up. I immediately took it to the auto store and they tested the battery, alternator and starter, which all came back in good condition. The bolt connecting the battery was a little loose so we tightened it and he said that could have been the cause of it all. Tonight, I went to start it and to happened again. Not starting just one click. I let it sit and tried it twice more and got it to start. The check engine light is not on.
Mar 27, 2019 at 10:26 PM











