Car will not start after battery cables were crossed

2008 TOYOTA RAV4
250,000 MILES
Avatar
NEEDHELP!
  • MEMBER
  • 1 POST
Battery cables got crossed up and security system went off and now car won't start. the ignition light comes on and the seat belt light when you turn key over but nothing else. What could be wrong?
Jan 7, 2020 at 6:27 AM
Advertisement
Avatar
SCGRANTURISMO
  • CERTIFIED EXPERT
  • 4,897 POSTS
Hello,

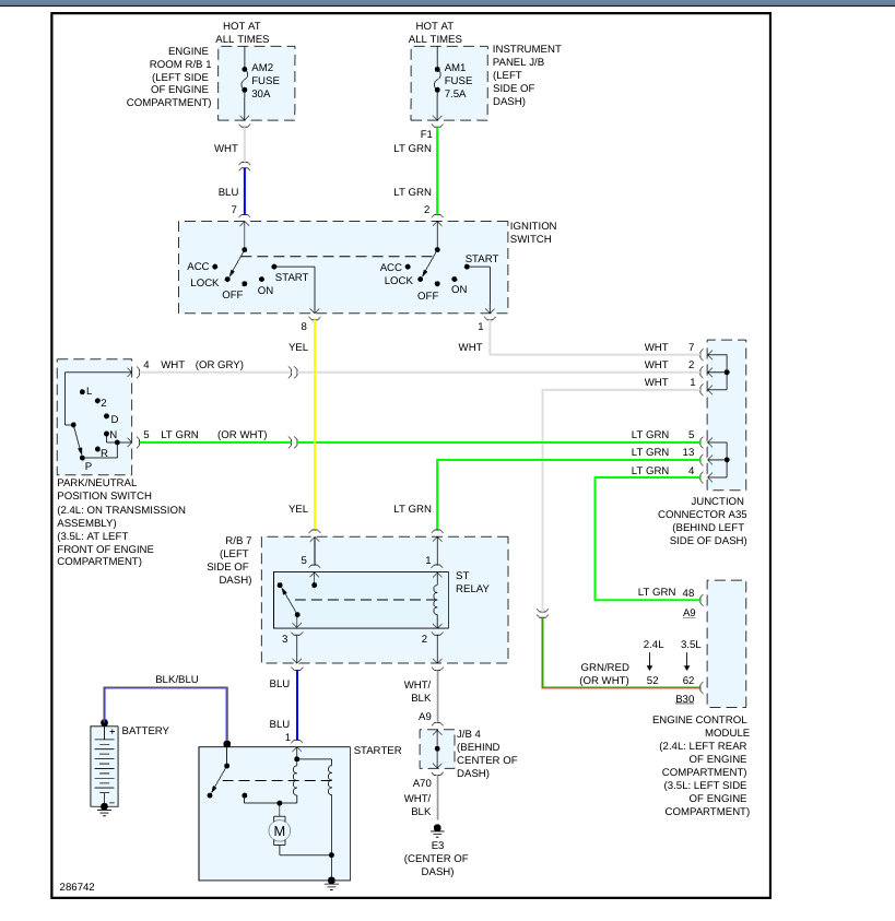
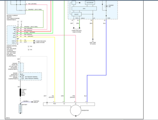
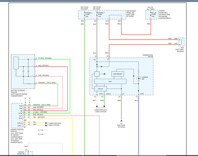
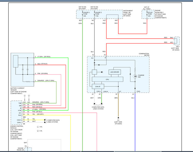
This could be a melted fusible link or a blown ALT fuse in the engine room JB/1 fuse box. In the diagrams down below I have included the charging and starting circuit wiring diagrams as well as a diagram of the engine room JB/1 fuse/relay box for you. Please inspect the fusible link and the ALT fuse and get back to us with what you find out. If you are unsure how to check a fuse, here is a link below explaining how to do this:

https://www.2carpros.com/articles/how-a-car-fuse-works

Thanks,
Alex
2CarPros
Jan 8, 2020 at 4:54 AM