Car not charging

1995 NISSAN SENTRA
200,000 MILES • 1.6L • 4 CYL • 2WD • MANUAL
Avatar
JBGAUSE01
  • MEMBER
  • 1 POST
My tachometer went out and the car wont charge. I put a new alternator and battery in and the car still wont charge. I suspect there is a short in the wiring but cannot find it.
Mar 21, 2019 at 9:22 AM
Advertisement
Avatar
JACOBANDNICKOLAS
  • CERTIFIED EXPERT
  • 110,175 POSTS
Welcome to 2CarPros.

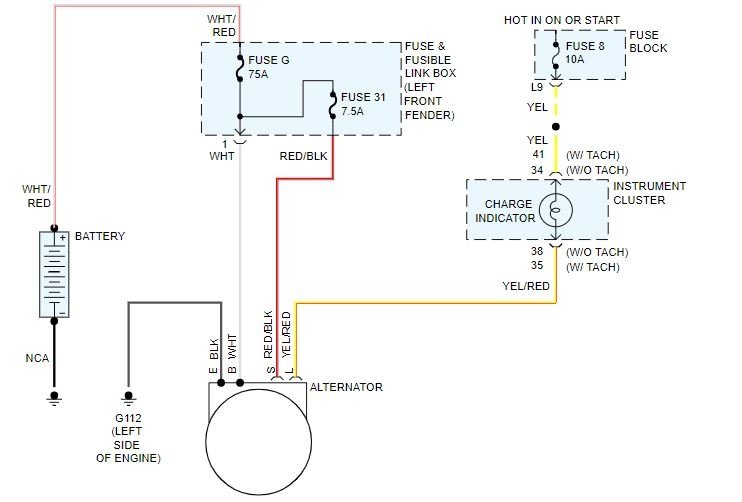
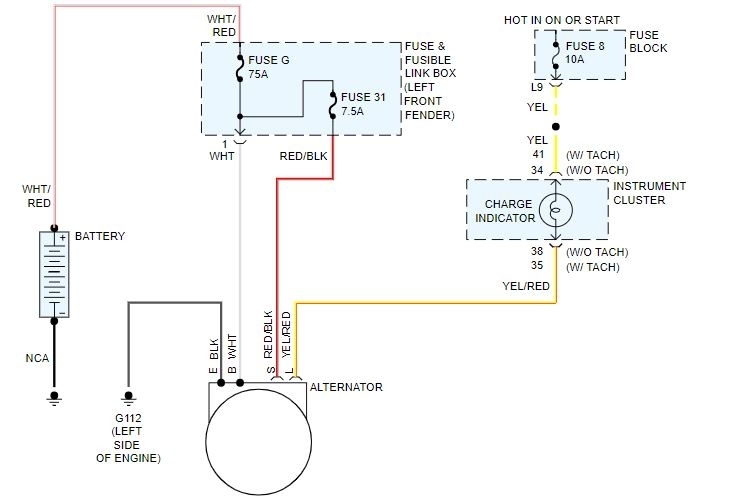
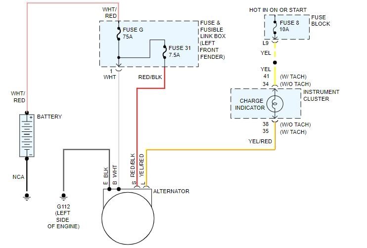
The first thing I want you to check are fuses. I have attached a wiring schematic for the entire charging system. First, check fuses 8, 31, and the G which is a 75 amp fuse right from the battery. Locations are indicated on the schematic.

Here are a few links that may help when you are checking:

https://www.2carpros.com/articles/how-to-use-a-test-light-circuit-tester

https://www.2carpros.com/articles/how-to-use-a-voltmeter

https://www.2carpros.com/articles/how-to-check-wiring

https://www.2carpros.com/articles/how-a-car-fuse-works

https://www.2carpros.com/articles/how-to-check-a-car-fuse

______________________

If all fuses are good, I need you to check the ground on the left side of the engine. It is a black wire which runs to the engine from the alternator. See schematic for G112.

_____________________

If the ground shows good, then we need to confirm the alternator truly isn't working. It may be charging the battery but an electrical draw after the engine is off drains the battery.

Take a look through this link:

https://www.2carpros.com/articles/how-to-check-a-car-alternator

If voltage at the battery is around 14v with the engine running, then check for an electrical draw. See this link:

https://www.2carpros.com/articles/car-battery-dead-overnight

____________________

This is going to sound really elementary, but always start at the battery. Make sure the battery terminals are clean and tight. Also, check for evidence of corrosion or damage on main battery grounds.

Let me know what you find.

Joe
Mar 21, 2019 at 7:20 PM