Engine will crank but will not start

1999 MERCURY COUGAR
200,000 MILES • 2.5L • 6 CYL • 2WD • MANUAL
Avatar
IKAIKA KAINALU SEDENO
  • MEMBER
  • 3 POSTS
So my car will crank but will not turn over. I have changed the following: cam and crank shaft sensor, fuel pump, starter, spark plugs and PCM relay. I don’t know why it will not start. I have a low voltage on my coil pack plug. I don't know what’s goin on.
Dec 31, 2020 at 5:29 AM
Advertisement
Avatar
CARADIODOC
  • CERTIFIED EXPERT
  • 34,306 POSTS
"Crank" and "turn over" are the same thing. They mean the starter is spinning the engine. Based on the parts you listed, I can't tell if you have a starter system problem or if the starter cranks the engine but it won't run.

If this is a starter problem, can you hear or feel if the starter relay is clicking when a helper turns the ignition switch to "crank"? The entire system can be broken into four parts, each with a test point in the starter relay's socket. A test light works best for these tests, but a digital voltmeter can be okay too.

If the starter system works okay but the engine won't run, have you checked for diagnostic fault codes yet? If not, do that first. That may tell us the circuit that needs further diagnosis.

The second diagram is for under-hood fuse boxes used before May 24, 1999. If your car is newer than that, I'm working on preparing other drawings so they can be posted.
Dec 31, 2020 at 12:49 PM
Avatar
IKAIKA KAINALU SEDENO
  • MEMBER
  • 3 POSTS
I don’t think it’s the starter. I replaced the starter. It does not seem to want to start. it will turn on but not turn over an start. could it be a relay? So when I checked the plug that plugs into the coil pack it has low voltage. But I replaced the PCM relay. So did I change out the wrong relay?
Dec 31, 2020 at 2:02 PM
Advertisement
Avatar
CARADIODOC
  • CERTIFIED EXPERT
  • 34,306 POSTS
You're working in two totally different systems, so I'm still confused. "Doesn't want to start" can be interpreted two ways, as I described previously. What exactly happens when you turn the ignition switch as far as it will go?

Also, for almost everything I look up, I have to choose between "before" or "after" a build date of May 24, 1999. Ford is famous for making major changes in the middle of model years. I think they did that just to confuse us. So I post the right diagrams for you, look on the back of the driver's door opening, or on the back of the driver's door, for the ID sticker. It will list the "date of manufacture" near the top of that sticker.

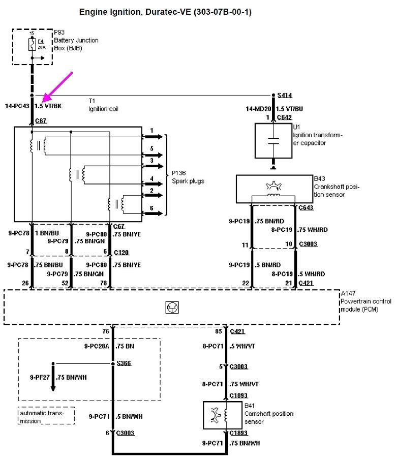
If the engine doesn't turn over, (crank), we'll need to look at the starter system. In the meantime, I put together diagrams related to the ignition coil pack you referred to. You checked the plug for the ignition coil pack, but there's four wires going to it. Which ones did you test, and what did you find?

This first diagram shows the ignition coil pack and the four small wires going to it. You need to check for 12 volts on the violet wire, but it won't be there unless the engine is rotating, (cranking or running). That means you have to do the test while a helper is cranking the engine. If the 12 volts is missing, check fuse # 4 in the fuse box by the battery.

The third diagram shows fuse # 4 at the bottom. It is fed through the Ignition Relay, shown with my red arrow. That relay is in the inside fuse box, shown in the fourth drawing. You can try swapping it with one of the others like it, but they don't fail very often. It's much more common to have a sensor fail, then the Engine Computer won't know when to turn on the Ignition Relay. This is where reading the diagnostic fault codes will tell us if we need to be diagnosing a sensor circuit.
Dec 31, 2020 at 3:43 PM
Avatar
IKAIKA KAINALU SEDENO
  • MEMBER
  • 3 POSTS
Okay, I will try this a let you know. And I will get the sticker an get you the date of manufacturer.
Dec 31, 2020 at 4:02 PM
Avatar
CARADIODOC
  • CERTIFIED EXPERT
  • 34,306 POSTS
Dandy. I'll be back tomorrow to see how you're doing.
Dec 31, 2020 at 4:25 PM