Hello,
It sounds like you might have a faulty headlight switch.
It is possible that you have corrosion or loose connection within the switch due to wear and tear.
Here is a helpful article:
https://www.2carpros.com/articles/how-a-headlight-switch-works
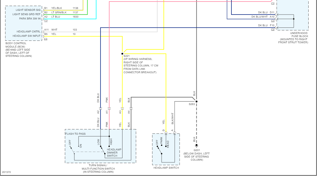
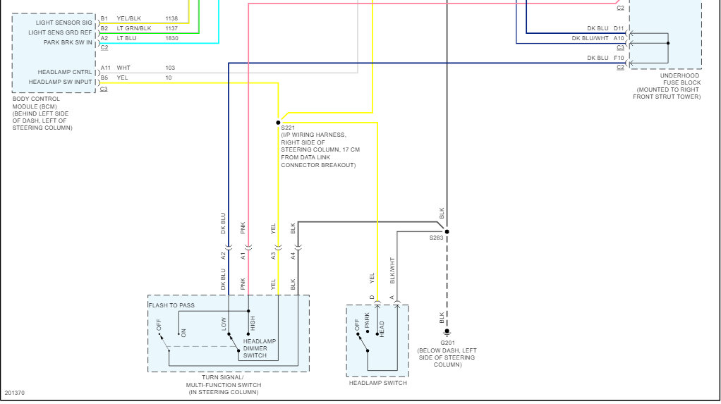
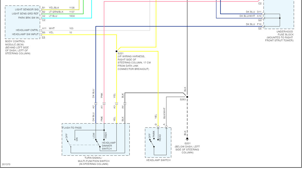
It can also be due to a bad ground that the lights are just going off. In which you will have to trace the wires to find the issue. I have included the wiring schematics below.
https://www.2carpros.com/articles/how-to-check-wiring
I have attached the diagrams for your reference.
Please let me know of any questions.
Thank you.
Images (Click to enlarge)
Oct 10, 2021 at 6:25 PM