Interior problem 6 cyl Front Wheel Drive Automatic 110000 miles
----------------------------------------------------------------
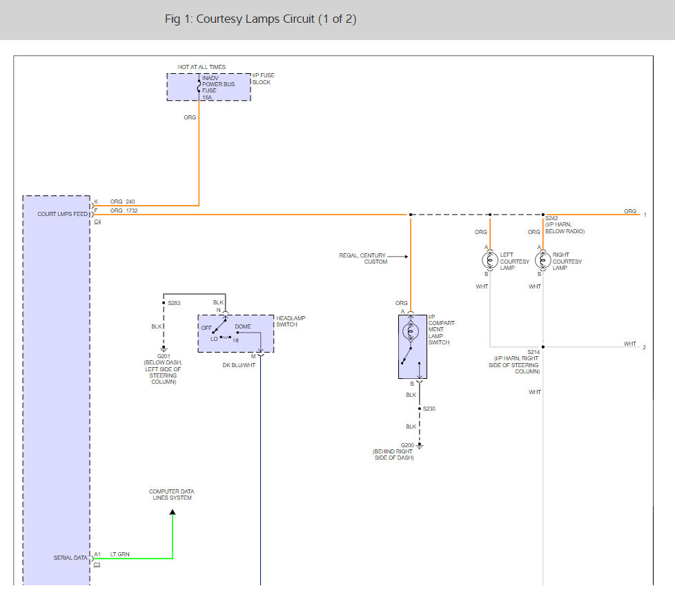
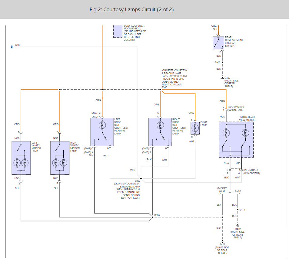
i have a 2002 buick century and my dome and review mirror lamps do not work. I have tries to locate a fuse to see if it was blown, i couldnt find one what could be the problem?
----------------------------------------------------------------
i have a 2002 buick century and my dome and review mirror lamps do not work. I have tries to locate a fuse to see if it was blown, i couldnt find one what could be the problem?
Jan 11, 2008 at 4:18 PM












