Brake lights not working?

1996 NISSAN SENTRA
189,000 MILES • 1.6L • 4 CYL • 2WD • AUTOMATIC
Avatar
JACKIE CACHO
  • MEMBER
  • 2 POSTS
I have replaced all the bulbs, and my brake lights still are not working. From what I have read, everything says it is either the fuse or the brake light switch, so I went and bought the switch but do not know which of the two switches by the brake it is that needs to be switched. And I don't know which fuse is the one for the brake lights. Can someone please help me out here so I can get my brake lights working?
Mar 30, 2025 at 1:06 PM
Advertisement
Avatar
STEVE W.
  • CERTIFIED EXPERT
  • 15,113 POSTS
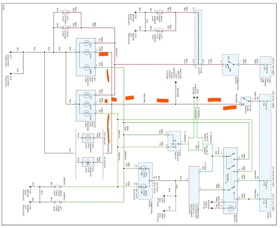
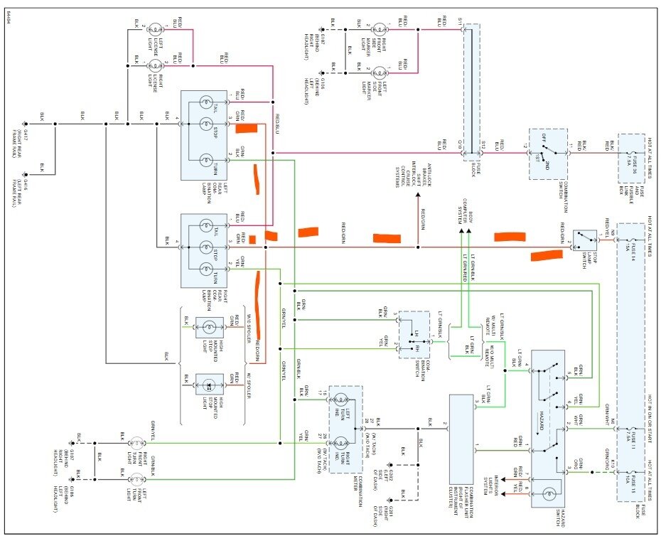
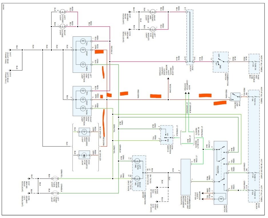
Okay, a bit of testing, do the hazards and turn signals work? If yes, then the ground that the lights share is okay. If you set the cruise control does touching the brake shut it off? If yes, the fuse and switch are working. If not, then check fuse 14. Next go to the brake light switch, it will have a plug with 2 wires a Red with yellow and a Red with green. The yellow stripe is power from the fuse, a test light touched to the connector in the plug should light up as it is a full-time power. If you then use a short jumper the rear brake lights should turn on. If they do, then the switch is bad. If they don't then it's likely in the wiring harness.
Mar 30, 2025 at 6:07 PM
Avatar
JACKIE CACHO
  • MEMBER
  • 2 POSTS
Okay, so we checked the lights they all work except the brake lights and the third brake light. we went and bought a fuse puller/tester now when you say fuse #14 are you counting across from left to right or are you going up and down? okay and my cruise control does not work at all I was hoping that changing the brake light switch would fix that. I just bought this car for 500$ and we have already had to replace almost the entire front brake system. So, I am hoping that this is the last problem for a while.
Mar 31, 2025 at 11:20 AM
Advertisement
Avatar
STEVE W.
  • CERTIFIED EXPERT
  • 15,113 POSTS
The brake switch turns off the cruise when you press the pedal and trigger the lights so I doubt repairing the lights is going to help that, but you could have other fuses that are bad. If you want a fast way to test them, get a cheap test light, connect it to a good ground and run the fuses.

https://www.2carpros.com/articles/how-to-check-a-car-fuse

The attached shows the fuses and the relays. Fuse 14 is in the fuse box, far right of the center row.
Mar 31, 2025 at 7:51 PM