Brake lights not working

2002 GMC SONOMA
150,000 MILES • 1.6L • 6 CYL • 4WD • AUTOMATIC
Avatar
JPKERSTEN
  • MEMBER
  • 1 POST
All three of my brake lights do not work. I have replaced the bulbs in the tail lights with no luck. Suggestions?
Dec 9, 2018 at 4:15 AM
Advertisement
Avatar
ASEMASTER6371
  • CERTIFIED EXPERT
  • 52,796 POSTS
Good morning,

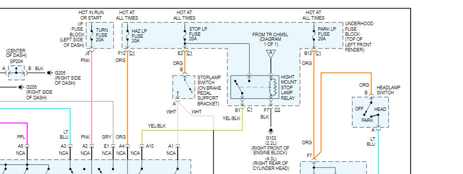
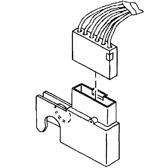
I would start by checking the fuse for the brake lights. I attached a wire diagram that identifies the fuse for all three lights. You will need a test light or voltmeter to test for power on both sides of the fuse.

https://www.2carpros.com/articles/how-a-car-fuse-works

https://www.2carpros.com/articles/how-to-check-wiring

It could also be the brake light switch as well. You need to verify power to the switch .

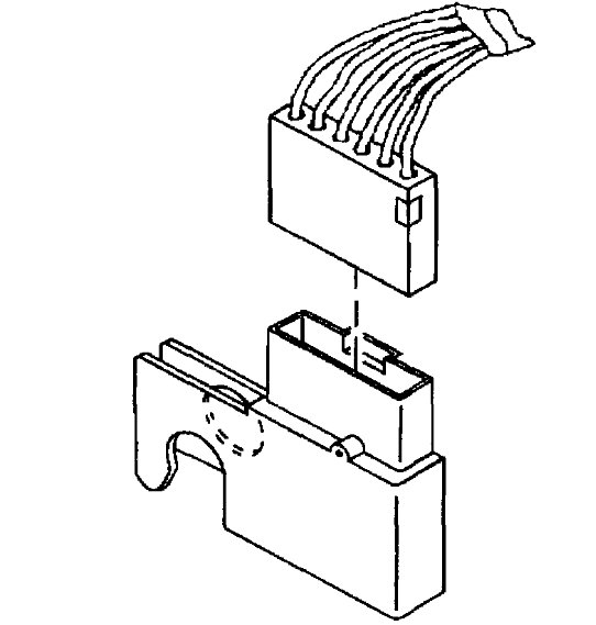
Below are some pictures of the switch. You can get it at any parts store.

Roy
Dec 9, 2018 at 6:23 AM
Avatar
OUTLAW526
  • CERTIFIED EXPERT
  • 6 POSTS
Most likely you have a bad brake switch you need to have power going out when you step on pedal and when you release pedal there should be nothing. So you need to locate that switch it will be at top of brake pedal will have power in all the time and power out when brake pedal is pressed.
Dec 9, 2018 at 2:51 PM
Advertisement
Avatar
ASEMASTER6371
  • CERTIFIED EXPERT
  • 52,796 POSTS
Did you verify the powers as in the diagrams I sent you?

Make sure you have available power to the switch.

Roy
Dec 9, 2018 at 4:49 PM
Avatar
ANK1981
  • MEMBER
  • 24 POSTS
I have a 2001 gmc sonoma and having some issues with the right rear brake light not working. I have replaced the bulbs, checked the fuses and all checked out ok. What else could be the issue?? Tryin to fix the problem so can get inspected in a day or so. Thanks in advance.
Mar 10, 2021 at 6:46 PM (Merged)
Avatar
ASEMASTER6371
  • CERTIFIED EXPERT
  • 52,796 POSTS
Good evening,

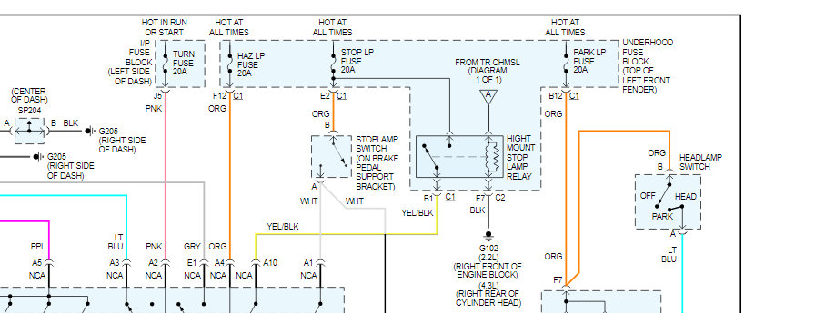
I attached a diagram for you. There is a separate fuse for the right rear brake light.

Test that fuse with a voltmeter or test light for power with the brake pedal pushed down. You will need 2 people for this test.

https://www.2carpros.com/articles/how-to-check-a-car-fuse

https://www.2carpros.com/articles/how-to-check-wiring

Roy
Mar 10, 2021 at 6:46 PM (Merged)
Avatar
REDGHOST
  • MEMBER
  • 1 POST
Taillights work turn singles work yet no brake lights. i replaced all bulbs and turn signal switch and put in a new fuse. what else can i do to get brake lights?
Mar 10, 2021 at 6:46 PM (Merged)
Avatar
ASEMASTER6371
  • CERTIFIED EXPERT
  • 52,796 POSTS
Good afternoon,

I attached a wiring diagram for you to view. You will need a test light to check for voltage to the stop light switch.

https://www.2carpros.com/articles/how-to-use-a-test-light-circuit-tester

Roy
Mar 10, 2021 at 6:46 PM (Merged)
Avatar
BULLDOG10
  • MEMBER
  • 3 POSTS
I have a 2000 sonoma that the break lights on the bed do not work but the break light on the cab does have check all fuses and traced the wireing from the back of the bed to the fuse block under the hood with no luck
Mar 10, 2021 at 6:47 PM (Merged)
Avatar
BLUELIGHTNIN6
  • CERTIFIED EXPERT
  • 16,542 POSTS
hello and thanks for donating


check the brake light switch, it is located under driver dash near brake pedal.
Mar 10, 2021 at 6:47 PM (Merged)
Avatar
BULLDOG10
  • MEMBER
  • 3 POSTS
have already changed the break light switch did not fix it
Mar 10, 2021 at 6:47 PM (Merged)
Avatar
BLUELIGHTNIN6
  • CERTIFIED EXPERT
  • 16,542 POSTS
if fuses, wiring, bulbs and brake switch is good then suspect faulty turn signal switch. circuit shares signal with brake lights so signals may work but brake lights could fail separately. high mount brake light uses separate relay so it would not be effected..
Mar 10, 2021 at 6:47 PM (Merged)
Avatar
BULLDOG10
  • MEMBER
  • 3 POSTS
the break light on the cab still works, can't find where the wiring is run for it may have to pull the bed to find it
Mar 10, 2021 at 6:47 PM (Merged)
Avatar
BLUELIGHTNIN6
  • CERTIFIED EXPERT
  • 16,542 POSTS
here is the wiring diagram of the exterior lights circuit to help you out, but i'm almost certain it's a faulty signal switch.


https://www.2carpros.com/forum/automotive_pictures/261618_Noname_2054.jpg


https://www.2carpros.com/forum/automotive_pictures/261618_Noname2_664.jpg

Mar 10, 2021 at 6:47 PM (Merged)
Avatar
DRIVER.606
  • MEMBER
  • 3 POSTS
Brake lights,turn signal lights,emergency flashers quit working.Replaced signal flasher under dash,turn signals work.But emergency flashers or brake lights won't come on.
Mar 10, 2021 at 6:47 PM (Merged)
Avatar
FACTORYJACK
  • CERTIFIED EXPERT
  • 4,159 POSTS
Does the high mount brake lamp function?
Mar 10, 2021 at 6:47 PM (Merged)
Avatar
DRIVER.606
  • MEMBER
  • 3 POSTS
No it doesn't , although I did replace the bulbs.
Mar 10, 2021 at 6:47 PM (Merged)
Avatar
FACTORYJACK
  • CERTIFIED EXPERT
  • 4,159 POSTS
If that is the case, check the STOP LP fuse in the underhood fuse box for being open. If it is good, check that power is at the fuse with a test light. If there is power there, you would need to go next to the stoplamp switch on the brake pedal assembly. There should be a total of three wires, an orange at pin A, and two whites at pin B. The orange is power from the fuse, check that there is power there. On the white wires, one goes to the turn signal switch, and the other goes to CHMSL(high mount) fuses and light. When you press on the pedal, the white wires should go hot. Theoretically, if the high mount is not working, I would suspect this switch to be bad, but that does not explain the hazard lights not operating. If you can verify the STOP LPS fuse, and power at and through the switch, You may have a turn signal switch that is faulty.
Mar 10, 2021 at 6:47 PM (Merged)
Avatar
MACSBBB
  • MEMBER
  • 1 POST
My stop/hazard fuse blows when I hit the barkes. But will not blow when I turn the hazard lights on.
Mar 10, 2021 at 6:47 PM (Merged)
Avatar
JDL
  • CERTIFIED EXPERT
  • 16,098 POSTS
Check splice 228, body harness, left rear of engine compartment, driver side. That splice shows to be all white wires, voltage to the splice comes from the brake switch. You can take the wires loose from the splice, one at a time, see which circuit blows the fuse.
Mar 10, 2021 at 6:47 PM (Merged)
Avatar
JAMESTBT23
  • MEMBER
  • 1 POST
On this pick up 94 ,Sonoma v6,tilt. If the headlight switch is on the break lights wont work and signals flicker or go to hazard motion. If u cut the headlight switch off everything works properly. The steering column wiring harness has been replaced for proper turn signals. The radio also powers by the headlights. Any suggestions would b thankful!!
Mar 10, 2021 at 6:48 PM (Merged)
Avatar
RANDICO
  • CERTIFIED EXPERT
  • 174 POSTS
Inside the head light switch is a circuit breaker that where you get the flickering,you have a short from the headlamp switch to the head lamp dimmer switch (the dimmer is high and low switch),Follow the wire leading to the dimmer switch there is a short in there
Mar 10, 2021 at 6:48 PM (Merged)
Avatar
CARADIODOC
  • CERTIFIED EXPERT
  • 34,306 POSTS
Sounds like there's a bad ground for the rear lights. One way to verify it is by turning on the left turn signal with the headlights off, then watch what happens on the rear. If you see the right side flashing too, remove the bulbs on the right and the left one will go off.
Mar 10, 2021 at 6:48 PM (Merged)
Avatar
MIKEN
  • MEMBER
  • 1 POST
i have a 2003 gmc sonoma with 59985 miles and the brake lights on the bed of the truck dont work. i have replaced all bulbs, fuses, and the switch on the brake pedal. the cab light comes on when the pedel is pushed. everything else works what can i do and were should i start to fix this
Mar 10, 2021 at 6:48 PM (Merged)
Avatar
MERLIN2021
  • CERTIFIED EXPERT
  • 17,250 POSTS
If you have replaced these parts, you need to trace the wires. Is the check engine light on? If so it may have store a "B" for body code, if not on could be a wire...


https://www.2carpros.com/forum/automotive_pictures/62217_RearLamps_1.jpg

Might be damaged at trailer hitch area...
Mar 10, 2021 at 6:48 PM (Merged)