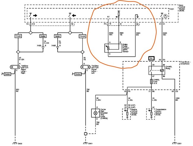
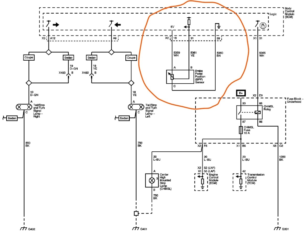
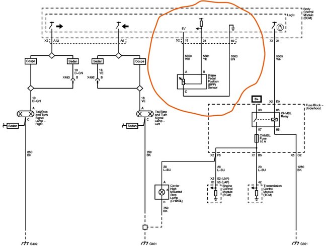
That one isn't a real switch, it's a potentiometer that also triggers the brake lights. They are easy to replace but then you have to use a scan tool in order to calibrate them. This is because all of the switches and the location of the brake pedal itself makes them very adjustable and the position is somewhat critical as the BCM reads the resistance to determine more than just on and off. It also shows the speed that you press the pedal, how far the pedal has moved and sends that info to the BCM and PCM to also work with the cruise control.
Testing involves finding the 5-volt feed, then the ground and the center pin will send the signal out. To test you can use a voltmeter attached to ground and the center pin, then with the key on moving the pedal should send a signal from close to zero to almost 4.7 or so. What you want to see is a steady up and down voltage as it moves, no dropouts or spikes.
Images (Click to enlarge)
May 30, 2022 at 12:55 PM