Brake lights not working

2011 CHEVROLET TAHOE
304,000 MILES • 5.3L • V8 • 2WD • AUTOMATIC
Avatar
RC ALLEN
  • MEMBER
  • 1 POST
no brake lights when pressed. no blown fuses, brake lights fuse does not have power.
Nov 21, 2020 at 12:58 PM
Advertisement
Avatar
ASEMASTER6371
  • CERTIFIED EXPERT
  • 52,796 POSTS
Good evening,

The brake light switch sends a signal to the body control module and the module sends power to the lights.

https://www.2carpros.com/articles/how-to-check-wiring

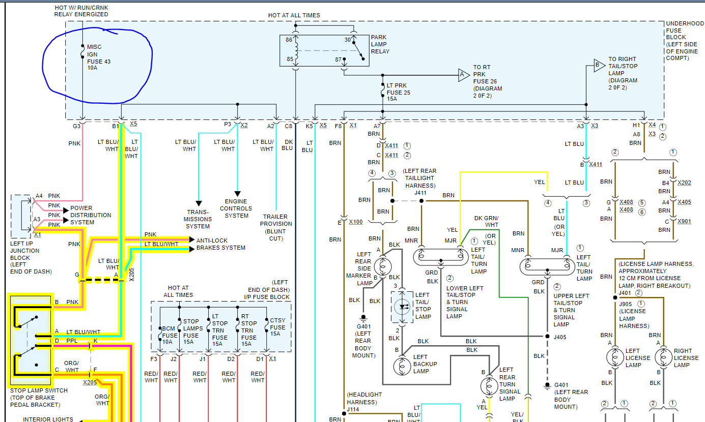
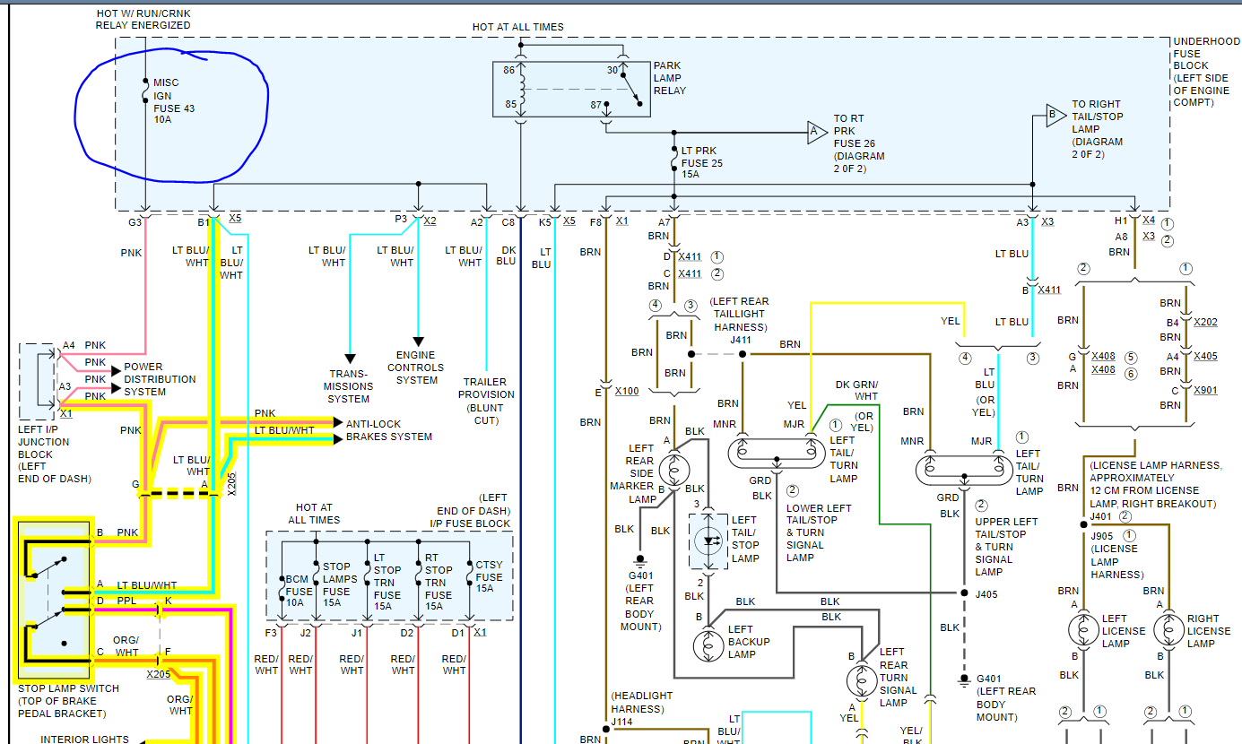
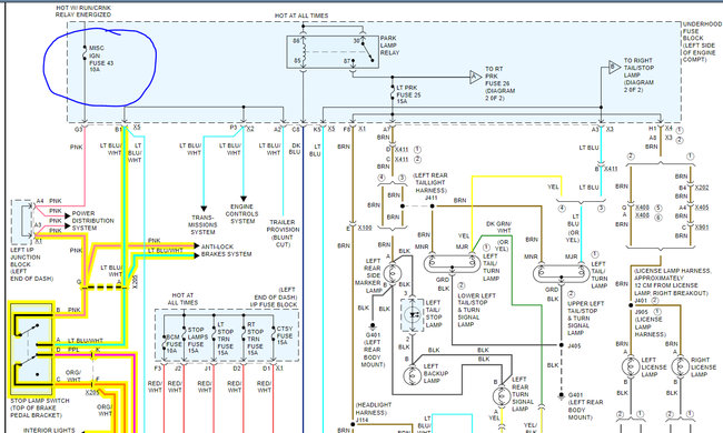
There is a fuse for the switch which I circled in the fuse diagram.

https://www.2carpros.com/articles/how-to-check-a-car-fuse

Make sure you have power to both fuses I circled.

Roy
Nov 21, 2020 at 2:50 PM
Avatar
JIMMY STOWE
  • MEMBER
  • 1 POST
There is no power going to the right brake light. The brake light bulb is a double element with tail light. There is also a separate socket with double element tail/signal. All lights work except right brake. I unplugged the 5 wire pigtails on each side and compared checking for power. There is one wire that is hot all the time on each pigtail, same position. When brakes are applied a second wire becomes hot on left side, but not on the right. I am trying to determine where the right side branches off, assuming it comes from the front on one wire. I can't find any sort of junction block where they branch off from. The harness has not been disturbed and every anchor point is tight and all wire coverings intact. The fuse shows to be with the signal even though they are separate bulbs, and the fuse is good. Thanks for your help.
Dec 23, 2020 at 1:31 PM (Merged)
Advertisement
Avatar
DANNY L
  • CERTIFIED EXPERT
  • 5,648 POSTS
Hello, I'm Danny.

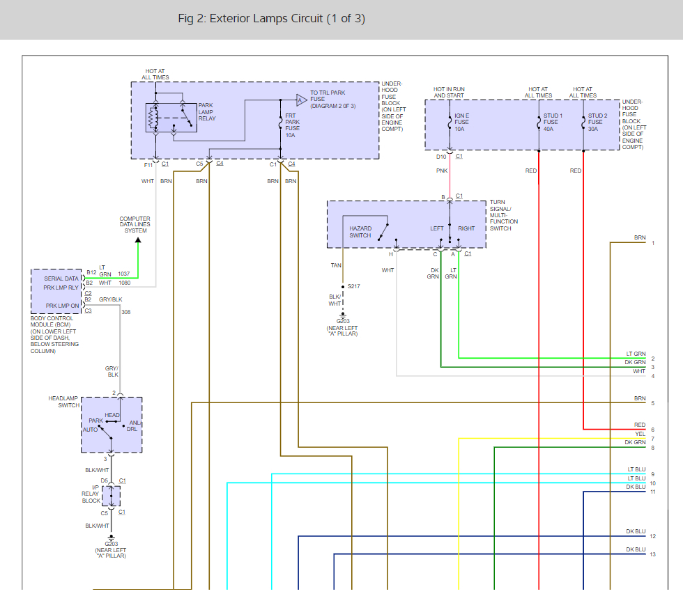
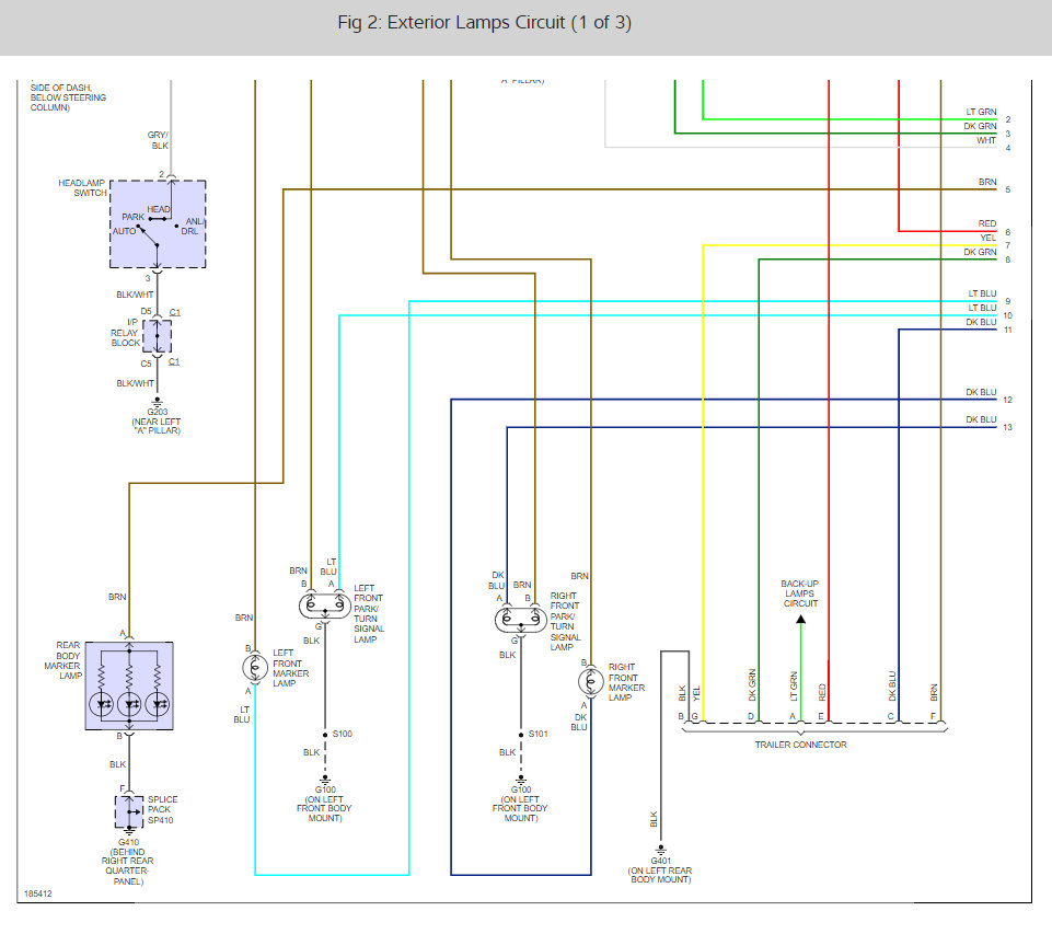
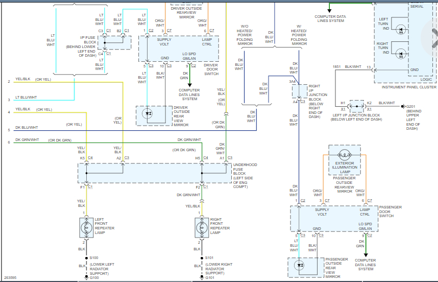
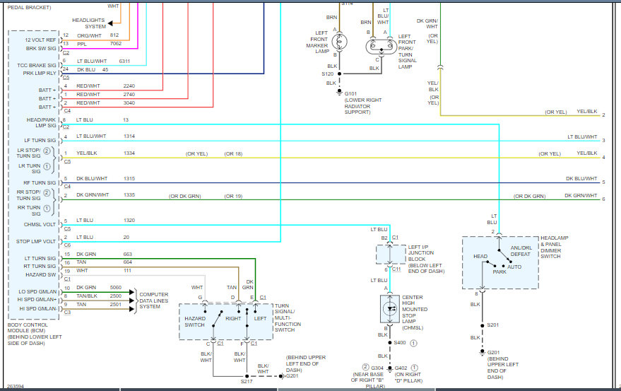
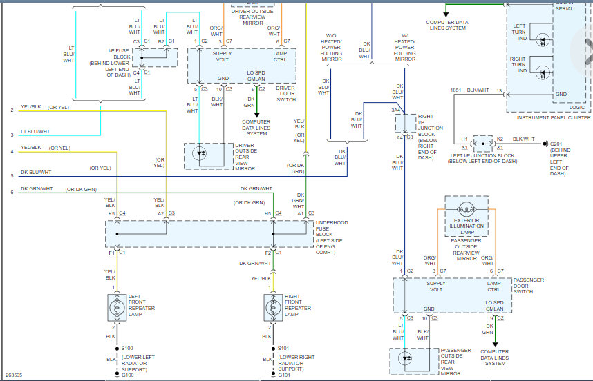
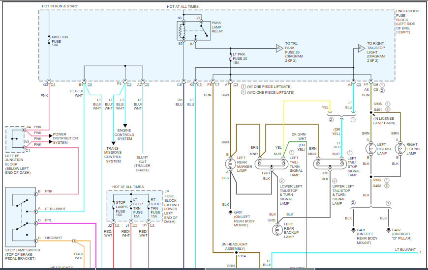
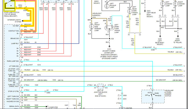
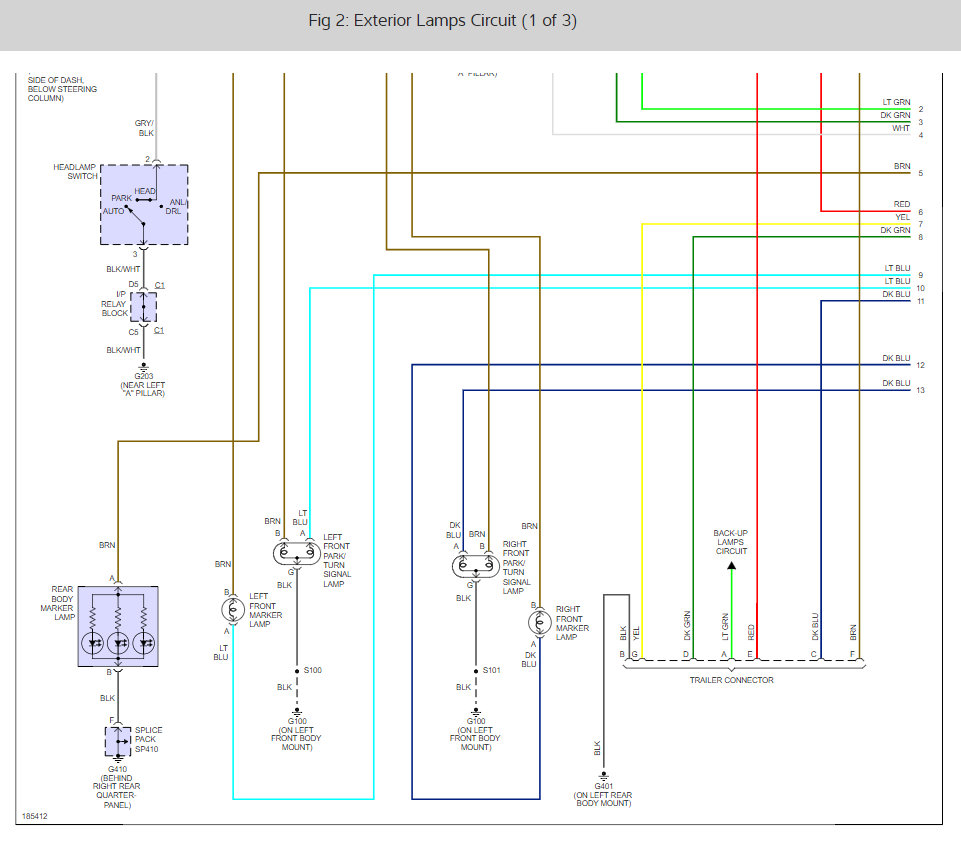
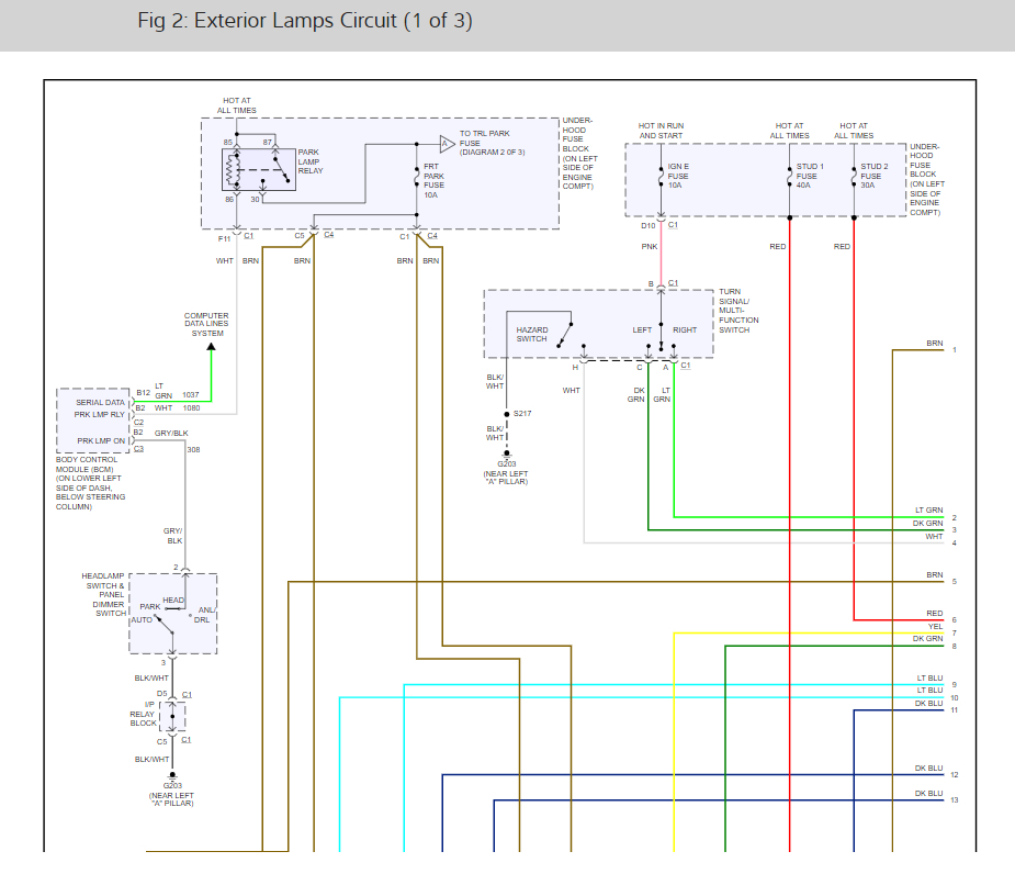
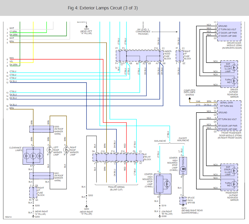
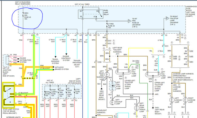
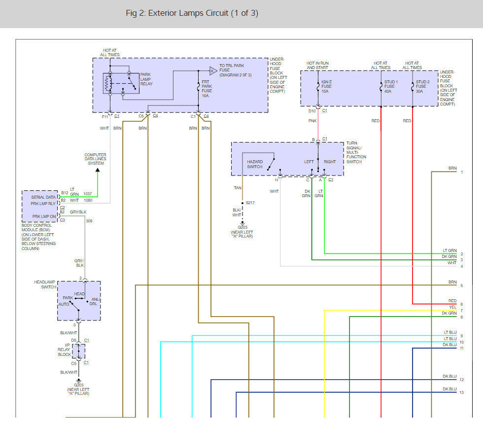
I've attached a wiring diagram of the exterior lights below for your SUV. I've cut the pictures in half so you can view larger. Here is a tutorial on how to test wiring:

https://www.2carpros.com/articles/how-to-check-wiring

Hope this helps and keep us updated as to what you find. Thanks for using 2CarPros.
Dec 23, 2020 at 1:31 PM (Merged)
Avatar
MR. HYPERVENTILATING
  • MEMBER
  • 3 POSTS
Rear hatch brake light not working nor does rear hatch windshield wipers. Every once in a while vehicle want start until I switch around relay fuses and try it again?
Dec 23, 2020 at 1:31 PM (Merged)
Avatar
JACOBANDNICKOLAS
  • CERTIFIED EXPERT
  • 110,175 POSTS
Hello,

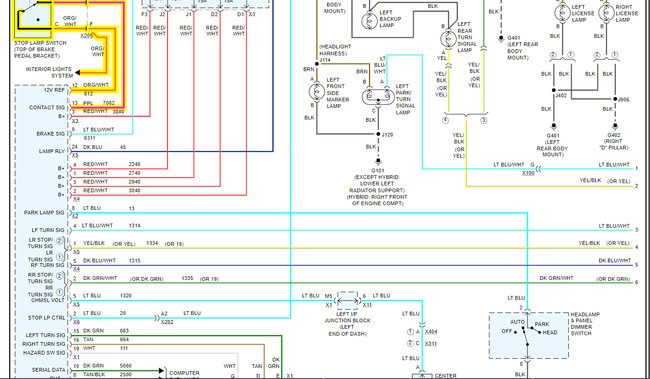
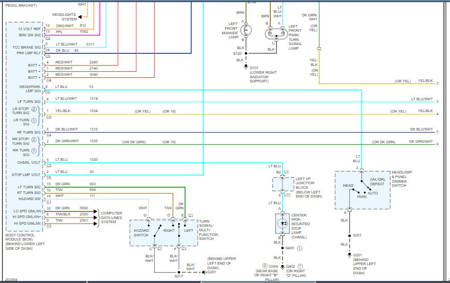
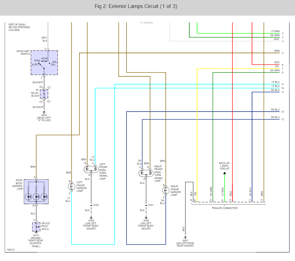
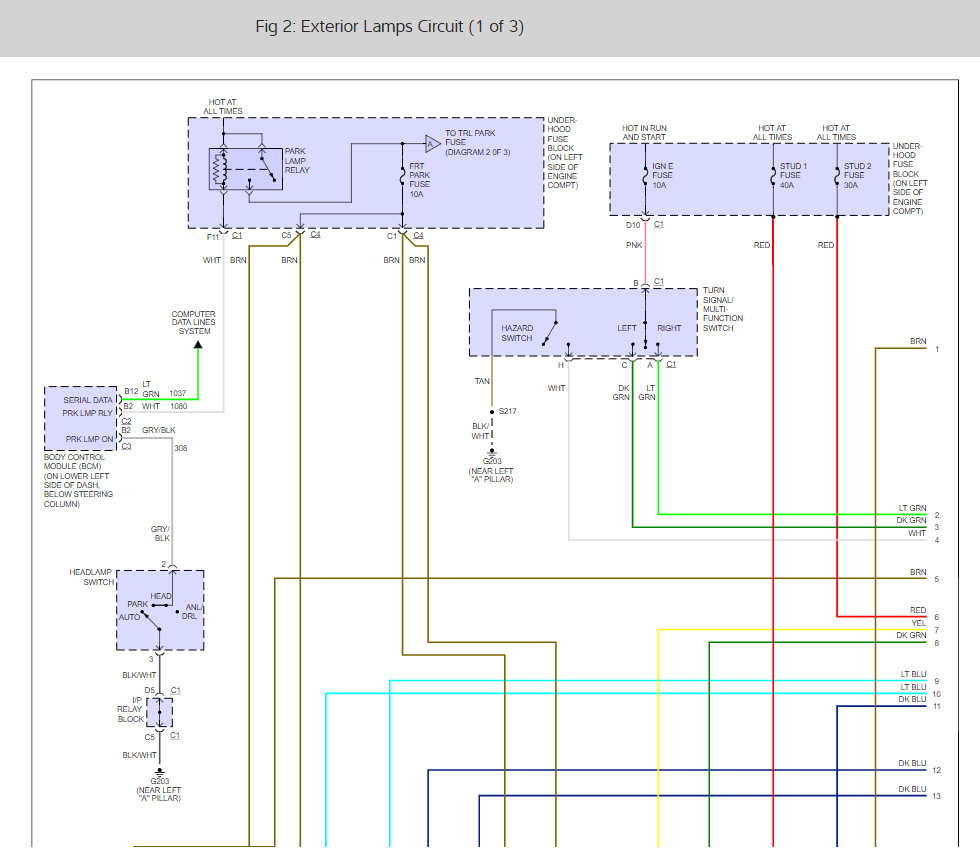
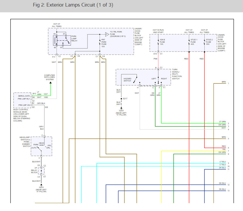
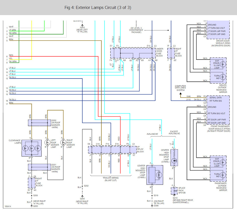
I have seen the brake light switch and the flasher module stop working to cause this issue here is guide and the brake light wiring diagrams so you can see how then system works and which wires to test to see where you are losing power.

https://www.2carpros.com/articles/how-to-use-a-test-light-circuit-tester

Check out the diagrams (Below). Please let us know what you find. We are interested to see what it is.

Dec 23, 2020 at 1:31 PM (Merged)
Avatar
MR. HYPERVENTILATING
  • MEMBER
  • 3 POSTS
Thanks it was the flasher module I had to get a new one for $54.00 fix my problem. I love this site.
Dec 23, 2020 at 1:31 PM (Merged)
Avatar
JACOBANDNICKOLAS
  • CERTIFIED EXPERT
  • 110,175 POSTS
Glad you could get it fixed, that kind of problem can be tough. Please use 2CarPros anytime we are here to help.
Dec 23, 2020 at 1:31 PM (Merged)
Avatar
VARGAS72
  • MEMBER
  • 1 POST
Brake lights not turning on. replaced brake switch, light bulbs, and fuses. Still no brake lights come on when pressing.
Dec 23, 2020 at 1:31 PM (Merged)
Avatar
STRAILER
  • CERTIFIED EXPERT
  • 53,854 POSTS
Hello,

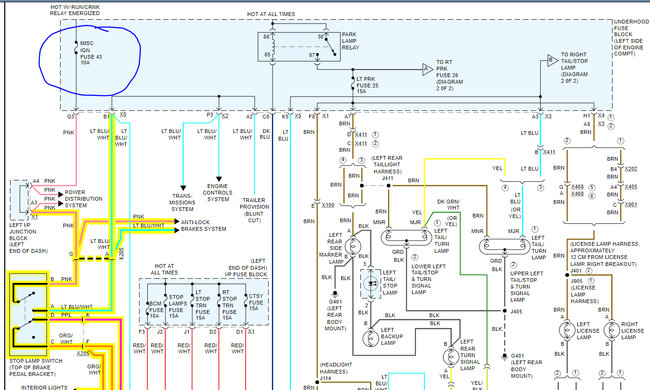
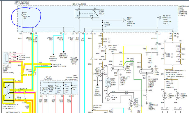
There is a flasher module under the fuse box that goes out.

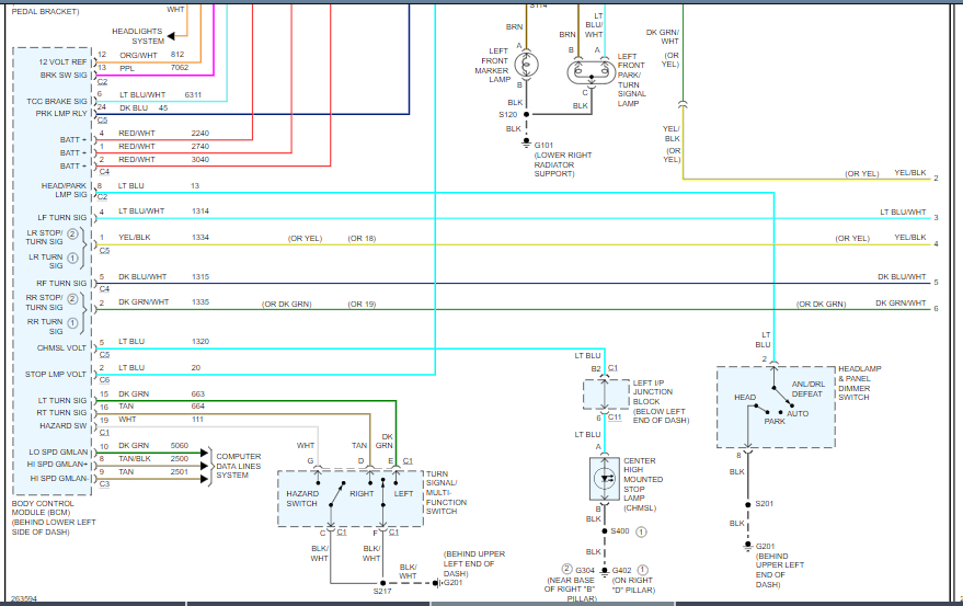
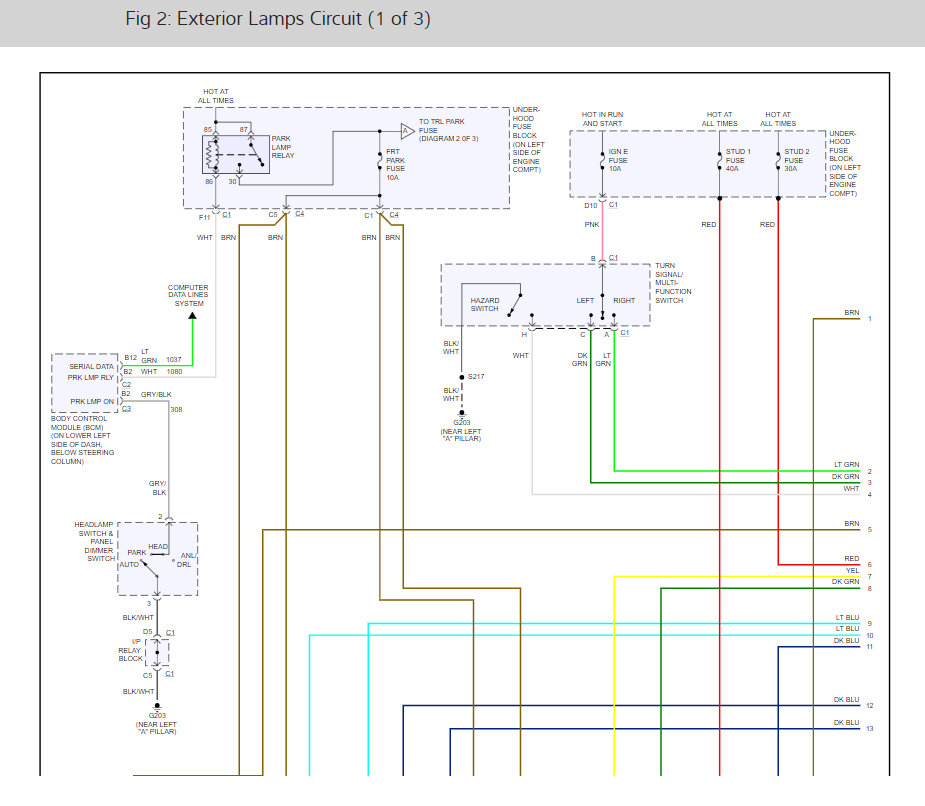
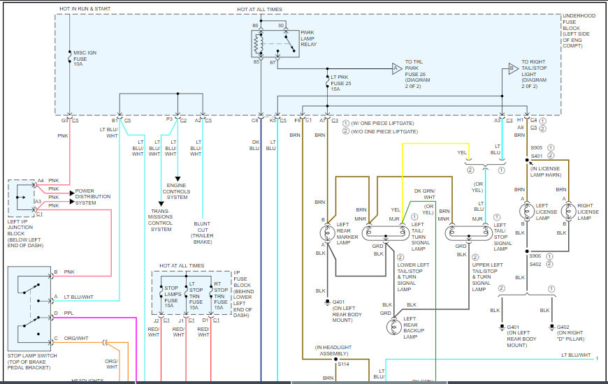
Here is a wiring diagram and the location of the flasher module so you can take a look and do some testing here is a guide to do so:

https://www.2carpros.com/articles/how-to-use-a-test-light-circuit-tester

Check for power at the fuses as well.

https://www.2carpros.com/articles/how-to-check-a-car-fuse

Check out the diagrams (below).

Please let us know what happens.

Cheers, Ken
Dec 23, 2020 at 1:31 PM (Merged)
Avatar
COUGARKEN
  • MEMBER
  • 1 POST
All other lights do. Had similar problem before, but cruise control also did not work that time. It works fine this time. Checked fuses, bulbs, even made sure the brake switch behind brake pedal was securely fastened. All were okay. Where do I look now?
Dec 23, 2020 at 1:31 PM (Merged)
Avatar
ASEMASTER6371
  • CERTIFIED EXPERT
  • 52,796 POSTS
Good afternoon,

Did you verify power in and out of the switch for the brake lights?

The orange wire is power from the fuse block and the white is power out to the turn signal switch.

Roy
Dec 23, 2020 at 1:31 PM (Merged)
Avatar
XMYSTERX2000
  • MEMBER
  • 1 POST
So i just changed my brake lights to some aftermarket lights. They are the new led brake lights. When installing the new lights i plugged the lights the wrong way in the socket. I figured it out later and switched it but the driver side brake like will not work. The right side only works when i turn on the lights, it does not work when i press the brake pedal. Can some one please help me. I did check the socket and gets no power. I checked the wire behind it and still no power. I check the box that is righr by the steering wheel, when i open the door and nothing. the fuse for the brake is good. i dont know if there is another fuse box? please help.


thanks
josr
Dec 23, 2020 at 1:31 PM (Merged)
Avatar
JDL
  • CERTIFIED EXPERT
  • 16,098 POSTS
Hello, there two fuses for the brake circuit, you need to check the fuse circuits, to see if they are hot.

The stop lamp fuse is hot all the time, supplies voltage to the brake switch.

The vehicle stop fuse is after the switch, goes hot when you step on the brake. Both fuses should be in the underhood electrical center. Driver side brake lite voltage, lite blue wire.
Dec 23, 2020 at 1:31 PM (Merged)
Avatar
ERIN KEITHLEY
  • MEMBER
  • 3 POSTS
While returning home from vacation, I noticed the cruise did not work, and soon after realized all but my third brake light did not work either.While stopping for gas a couple hours later, the starter went out. Starter was replaced and it runs great, changed out the brake switch thinking that would fix the brake light/cruise issue but it did not. All fuses are good, light bulbs are good. I do have an aftermarket remote start on this vehicle, and it will not work either. Any ideas as to what could be causing this?
Dec 23, 2020 at 1:31 PM (Merged)
Avatar
CARADIODOC
  • CERTIFIED EXPERT
  • 34,306 POSTS
The brake light switch was working because the center brake light worked. From that switch, current for the other two lights goes through the turn signal switch, and that is a common suspect. We also have to look for overheated connector terminals, but that is not a good suspect because the amount of current flow in that circuit is not sufficient to cause much trouble, and it has a small chance of affecting both the left and right circuits at the same time.

If the two rear brake lights quit at different times, a good suspect then is someone added a trailer wiring harness years ago, and spliced the wires to the truck's wires with Scotch-Lok connectors. Those do not seal out moisture, so the wires will corrode over time, and lead to dead circuits.

A corroded ground wire for the rear lights is another common suspect, but that will include the tail lights and license lights. Depending on whether one or two ground wires are used, all of the rear lights could be dead, or only all the lights on one side could be dead. The second condition can be misleading because a turn signal light can falsely appear to be working because it gets a ground, (a poor ground), through the interconnected light on the other side. The symptoms will be confusing, and quite different than what you described.
Dec 23, 2020 at 1:31 PM (Merged)
Avatar
RTFCC
  • MEMBER
  • 1 POST
Electrical problem
2001 Chevy Tahoe V8 Four Wheel Drive Automatic 144k miles

Ran battery down and had to get the vehicle jumpstarted. After restart the cruise control and brake lights will not work. Both items worked prior to the jumpstart. Checked all fuses and they are ok. What can it be?
Dec 23, 2020 at 1:31 PM (Merged)
Avatar
JDL
  • CERTIFIED EXPERT
  • 16,098 POSTS
Hello, does the high-mount brake lite work? If none of the brake lites work, check the feed to the brake switch. The switch should be activated by the brake pedal arm. Orange wire is hot all the time, white wire goes hot when the switch is activated.
Dec 23, 2020 at 1:31 PM (Merged)
Avatar
OLINFRYE
  • MEMBER
  • 1 POST
My left and right brake lights are not working, but my third light is working. I have checked the bulbs and the fuses. I also replaced the stoplight switch. I do not know where to look next. Please give me some ideas.
Dec 23, 2020 at 1:32 PM (Merged)
Avatar
BLUELIGHTNIN6
  • CERTIFIED EXPERT
  • 16,542 POSTS
Your brake light wiring harness may be faulty or wiring harness plug may have come loose. If your cyclops is working then the stop light switch is working.
Dec 23, 2020 at 1:32 PM (Merged)
Avatar
BILLMAR
  • MEMBER
  • 1 POST
Right side brake light doesn't work. Changed bulb still not working. All other lights are working properly.
Dec 23, 2020 at 1:32 PM (Merged)
Avatar
HMAC300
  • CERTIFIED EXPERT
  • 48,601 POSTS
check lt. blu wire to see if there is power there, it may be a bad socket or a bad ground. it grounds to spare tire bracket under truck. If no power it is broken wire or bad connection at very rear cross frame there should be a circuit board that may be the problem as well it' s on lh side of truck
Dec 23, 2020 at 1:32 PM (Merged)