Where is the Body Control Module located?

2011 CHEVROLET VOLT
124,000 MILES • 1.3L • 2WD • AUTOMATIC
Avatar
TC KELLY
  • MEMBER
  • 1 POST
I had a diagnostic done and was told my body control module failed but can't find its location. Where is it in the car listed above? I thought glove box or center console area. I can't figure out how to remove the glove box so hopefully someone can help. The only problem i'm having is the drivers window switches are not working. so had diagnostic done and came with body control module issue. Can you help guide me to its location?
Jun 8, 2021 at 5:00 PM
Advertisement
Avatar
BORIS K
  • CERTIFIED EXPERT
  • 836 POSTS
Hello,

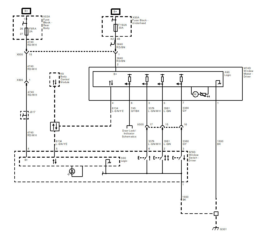
The driver window switch is not controlled by the BCM, body control module.
Suggest to first check both fuses, F5(2A) in rear fuse block in boot and F19(30A) in under-hood fuse block.

See diagram below.

Cheers, Boris

Mar 20, 2024 at 10:32 AM