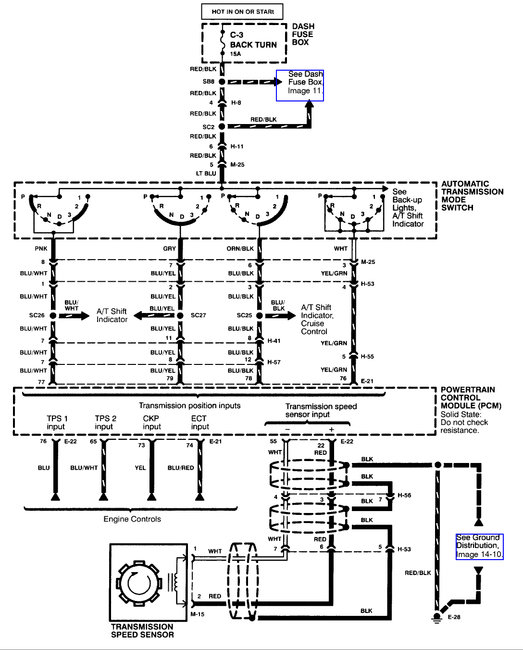
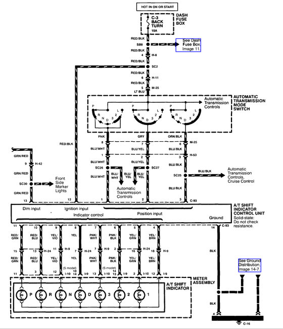
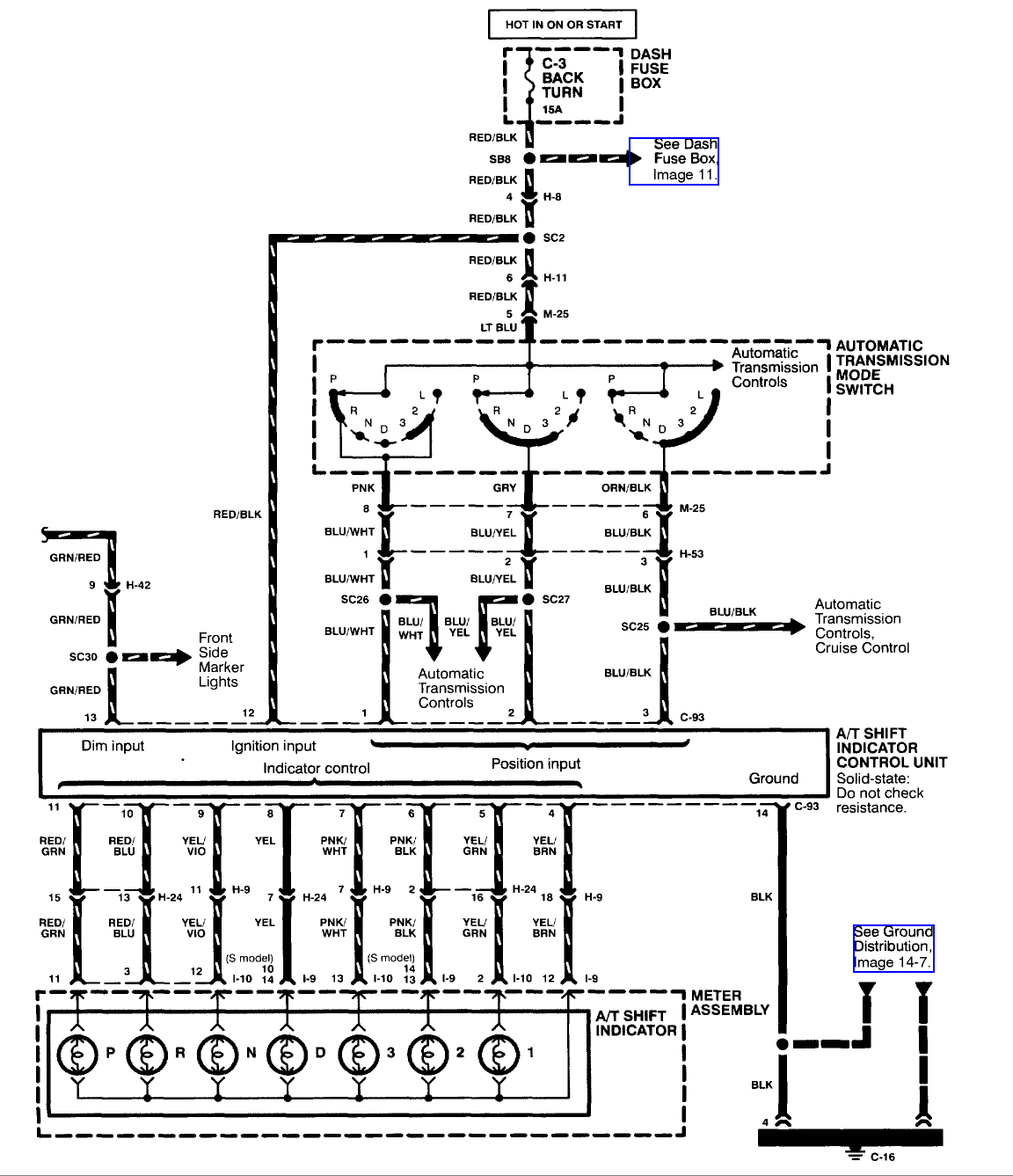
Okay, that line runs to the TCM and to the shift display control unit. It comes out of that control and goes to the lights on the dash. My hunch is that there is either a short in the blue/yellow stripe wire that connects to the gray or the display control unit has an issue. It could be the PCM, but I cannot find any good information on what that circuit feed inside it, I am betting a transistor but?) It looks like it is a plug in module behind the dash to the left of the column.
I' would dig it out and check the wiring. Easy way to do that would be to take a test light, connect it between the pin for that wire in the harness and battery positive. I am betting the light will come on with the key off. The bulb will "replace" the mode switch and not burn up as you test.
Then it is a chase the wire for a short. I would try unplugging the PCM first, then the display unit. The trick will be watching the bulb to see if it gets brighter with both plugged in and which one dims or shuts it off.
It is not the dash part of the system as that is just bulbs the display control turns on.
Attached you will find the colored diagram, the OEM ones and the location of the display control. Happy hunting.
Images (Click to enlarge)
Aug 19, 2017 at 1:46 AM