Blower fan not working at any speed

2008 KIA SPORTAGE
125,000 MILES
Avatar
JERRY ARCHER
  • MEMBER
  • 25 POSTS
I have voltage at the blower. I have replaced the blower. Resistor, relay and control panel. I have voltage at the blower motor plug. I ran a ground directly to the frame thinking it was bad. Still not working.
Apr 19, 2020 at 8:06 AM
Advertisement
Avatar
KASEKENNY
  • CERTIFIED EXPERT
  • 18,907 POSTS
I can understand your issue because this blower motor is a two wire motor meaning you put voltage to one side and the other side is "ground."

However, in this case the blower relay feeds power to the blower motor and then the ground in this case goes through the resistor and back to the control module. This is called a ground side control device which means the HVAC module will increase resistance in the FET/resistor to slow the blower motor. When there is an increase in resistance behind the load in a circuit it takes voltage away from the motor to make it through the added resistance later in the circuit which slows the motor down.

So when you took the ground to actual ground, you bypassed the module and it is no longer a completed circuit.

Let's start by putting the wiring back how it was and then check voltage at both pin 4 and 5 at the HVAC module with the blower motor on high.

Let me know and we can go from there. Thanks
Apr 19, 2020 at 8:40 AM
Avatar
JERRY ARCHER
  • MEMBER
  • 25 POSTS
With the relay in I have zero. With the relay out I have 13.84.
Apr 19, 2020 at 9:41 AM
Advertisement
Avatar
JERRY ARCHER
  • MEMBER
  • 25 POSTS
Same with the motor plugged in and unplugged.
Apr 19, 2020 at 9:42 AM
Avatar
KASEKENNY
  • CERTIFIED EXPERT
  • 18,907 POSTS
Okay. So with the relay in and the blower motor on high you have 0 volts at the HVAC Module?

If this the case have we checked the blower motor to see if it even comes on when we give it power and ground separate from the vehicle? Basically just take two jumper wires and connect the to the battery positive and negative then apply the 12 volts to terminal 1 of the actual motor and the ground to pin 2. The motor should come on. Once we confirm the motor works we can revisit this. Thanks
Apr 19, 2020 at 7:16 PM
Avatar
JERRY ARCHER
  • MEMBER
  • 25 POSTS
Yes, it does. When I have it out and put jumper wires directly to + and - on the battery. The blower spins at full speed.
Apr 20, 2020 at 12:24 AM
Avatar
KASEKENNY
  • CERTIFIED EXPERT
  • 18,907 POSTS
Okay. This is an odd one so let's circle back and take voltage readings on both sides of the motor on each fan speed, because it feels like we are missing something or making an assumption that is not accurate. That is normally the case when we have something like this that doesn't seem to make sense.

So one lead on the input side of the fan and the black lead of your meter on a ground stud or some other ground. Then on the other side of the motor with your red lead and the same ground with your black lead. Do this for each speed and let me know the voltages.

Thanks
Apr 20, 2020 at 8:59 AM
Avatar
JERRY ARCHER
  • MEMBER
  • 25 POSTS
Input:
Low-9.15v
Med-5.56v
High-.05v
Output:
Low:3.84
Med-3.68
High-0.00
Apr 20, 2020 at 1:33 PM
Avatar
KASEKENNY
  • CERTIFIED EXPERT
  • 18,907 POSTS
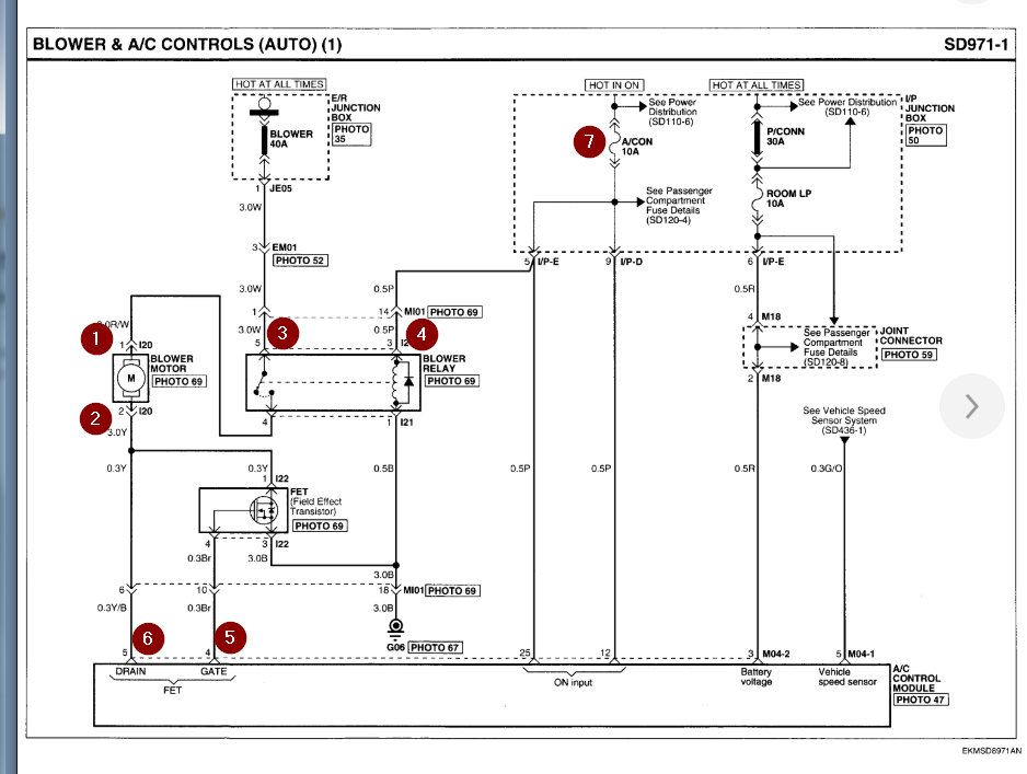
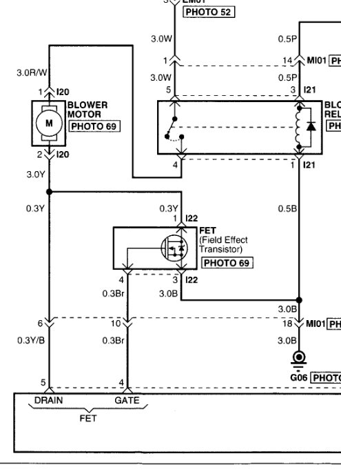
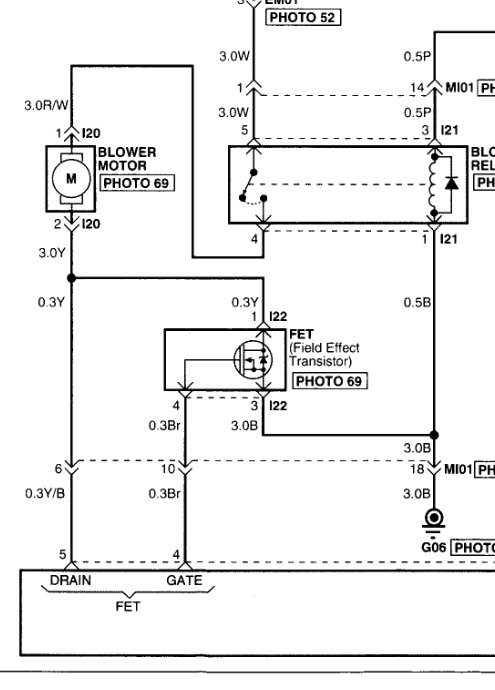
So these were at the points in this diagram with the fan plugged in and on each setting? The fan didn't run at all when you took these as well?

I am asking this because those look backwards at best but just not correct for each setting. I expected the input side to be around 12v and output around 0 on high. Then changing as you dropped to low. On low setting I expected the input to be around 4 volts and then around 8 volts on the output side of the fan. Basically the more voltage the fan uses the faster it goes. High should be the speed it was when you put 12 volts to it to check the operation of the fan.

At this point, the only thing I can think is the HVAC module is screwed up but you said you replaced the control panel. That was the picture below correct?

If that is the case, the only thing left is wiring. Are familiar with taking resistance reading on the wiring? Basically you unhook the connectors on both ends and then take ohm readings on that wire. It should be less then a half ohm on each wire.

Let me know and maybe the best this would be is to run a couple new wires as an easy way to find out if it is wiring. Thanks
Apr 21, 2020 at 9:03 AM
Avatar
JERRY ARCHER
  • MEMBER
  • 25 POSTS
I replaced the control panel with one I got off eBay. I wouldn't trust that. If you think it's the control panel. I will purchase a new one.
Apr 21, 2020 at 10:44 AM
Avatar
KASEKENNY
  • CERTIFIED EXPERT
  • 18,907 POSTS
Okay. Before you do that, was this issue the same before you replaced that and did it make any change? Before you buy another one, put the old one back in and take the same voltage measurements. It is highly unlikely that they are both doing the same thing.
Apr 21, 2020 at 11:05 AM
Avatar
JERRY ARCHER
  • MEMBER
  • 25 POSTS
Same issue.
Apr 21, 2020 at 11:18 AM
Avatar
JERRY ARCHER
  • MEMBER
  • 25 POSTS
No change.
Apr 21, 2020 at 11:19 AM
Avatar
JERRY ARCHER
  • MEMBER
  • 25 POSTS
I'll check the wiring. Being dc voltage sounds like a drain. Probably a bad wire.
Apr 21, 2020 at 11:41 AM
Avatar
JERRY ARCHER
  • MEMBER
  • 25 POSTS
Everything else on the car works. The lights for A/C light up and I can hear the idle on the car pick up when I turn the knobs. Blower just doesn't turn.
Apr 21, 2020 at 12:08 PM
Avatar
JERRY ARCHER
  • MEMBER
  • 25 POSTS
.4 ohms on both wires.
Apr 21, 2020 at 1:20 PM
Avatar
JERRY ARCHER
  • MEMBER
  • 25 POSTS
I checked the input and output voltage on low speed and high speed. They match. 3.51 at input and output at lowest speed and zero voltage at input and out put at highest speed.
Apr 21, 2020 at 1:30 PM
Avatar
JERRY ARCHER
  • MEMBER
  • 25 POSTS
FET?
Apr 21, 2020 at 1:31 PM
Avatar
KASEKENNY
  • CERTIFIED EXPERT
  • 18,907 POSTS
Sorry for the delay. Yes. I would go with that. It just doesn't seem like a control module but with the wiring not having high resistance or opens and everything else works. I am not sure why I thought you replaced that already. I re-read the whole post and I must have just assumed it. I would do it and we can go from there. Thanks
Apr 22, 2020 at 7:12 PM
Avatar
JERRY ARCHER
  • MEMBER
  • 25 POSTS
I put a FET in that I bought of Amazon it was much cheaper than the one from Advance Auto. It was $14.00. So I went and bought a $125.00 from Advance Auto. Thinking I purchased junk off Amazon. Did not fix the problem. Still not blowing air. I am stumped. Really don't want to take to a mechanic. It's not my primary vehicle anymore. I purchased a new truck. Was just trying to sell it. I put new brakes,rotors and changed oil. I was going through it to make sure everything was working and that's when I realized blower wasn't working.
Apr 26, 2020 at 8:48 AM
Avatar
KASEKENNY
  • CERTIFIED EXPERT
  • 18,907 POSTS
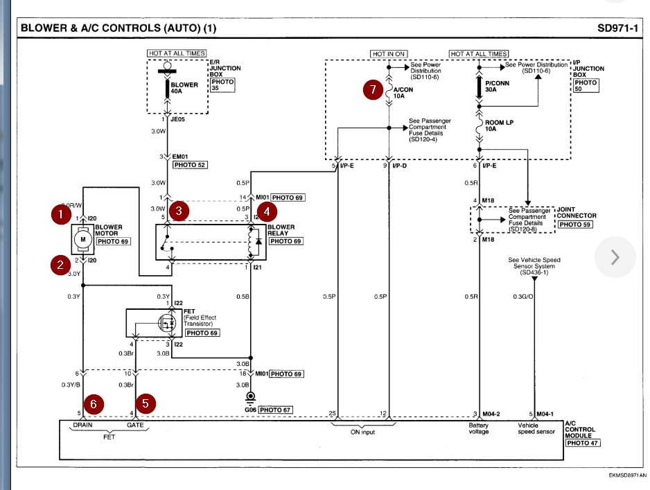
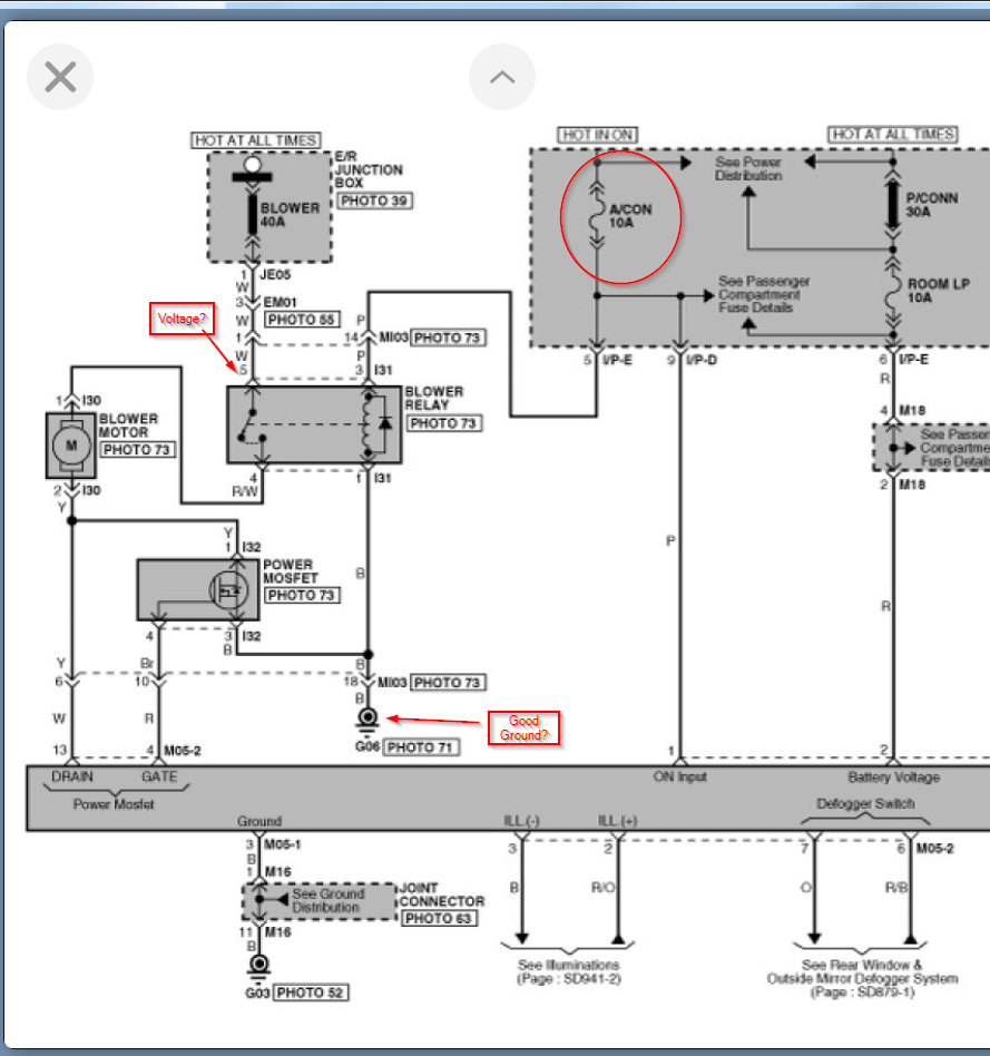
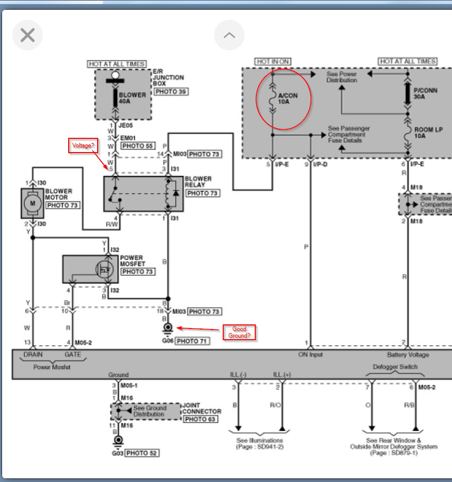
Okay. Clearly this is not making much sense but I think we have a grounding issue with the FET. You can run a redundant ground from the FET to a good ground. Then we need to check a couple other things. First the ACON fuse just to make sure. Lastly measure voltage at the power wire (number 5) at the relay and tell me what you have.

We will figure this out. I am sure of it. Thanks
Apr 27, 2020 at 8:09 AM
Avatar
JERRY ARCHER
  • MEMBER
  • 25 POSTS
Ground wire did nothing.
13.92vdc with the relay out.
Zero with the relay in. At white wire #5 to ground.
Apr 29, 2020 at 1:48 PM
Avatar
ASEMASTER6371
  • CERTIFIED EXPERT
  • 52,796 POSTS
Good morning,

Can I approach this in a different way?

Can you tell me if you have voltage to the red/white wire at the blower with the key in the on position?

https://www.2carpros.com/articles/how-to-check-wiring

I attached a diagram as well.

Roy
Apr 30, 2020 at 5:51 AM
Avatar
JERRY ARCHER
  • MEMBER
  • 25 POSTS
With the key in the "on" position. From red and white at blower to a ground stud I have zero voltage. With the plug removed from the blower motor. I have 13.09vdc from the red and white wire to a ground stud.
Apr 30, 2020 at 1:55 PM
Avatar
ASEMASTER6371
  • CERTIFIED EXPERT
  • 52,796 POSTS
Okay, good.

What about the white wire?

When you remove the plug, does the white wire have power?

Roy
Apr 30, 2020 at 2:04 PM
Avatar
JERRY ARCHER
  • MEMBER
  • 25 POSTS
On my vehicle the wire is yellow and no there is zero power from yellow wire to ground with key in "on" position.
Apr 30, 2020 at 2:21 PM
Avatar
ASEMASTER6371
  • CERTIFIED EXPERT
  • 52,796 POSTS
At this point, it is looking like the FET is the issue.

Roy
Apr 30, 2020 at 2:26 PM
Avatar
JERRY ARCHER
  • MEMBER
  • 25 POSTS
My thoughts exactly. Problem is I've replaced that.
Apr 30, 2020 at 2:40 PM
Avatar
JERRY ARCHER
  • MEMBER
  • 25 POSTS
Cost me $129.00.
Apr 30, 2020 at 2:41 PM
Avatar
KASEKENNY
  • CERTIFIED EXPERT
  • 18,907 POSTS
So anytime we get to a point like this, we are either missing something or making an assumption of something that is not true. So I understand that you have taken all these measurements but can we write them down on one sheet of paper and that may jump out at us as to what the issue is.

Then list the parts that you have replaced that I am missing in this list or if you didn't replace one of them.

1. FET
2. Blower Motor
3. Blower Relay
4. Control Module

In the last 12 years as a service engineer, I have had some tough issues but always figured them out. This one is confusing because we are assuming something is supposed to work a way that it is not.

It will require patients but I am sure we can figure this out. Thanks.
May 2, 2020 at 8:18 AM
Avatar
JERRY ARCHER
  • MEMBER
  • 25 POSTS
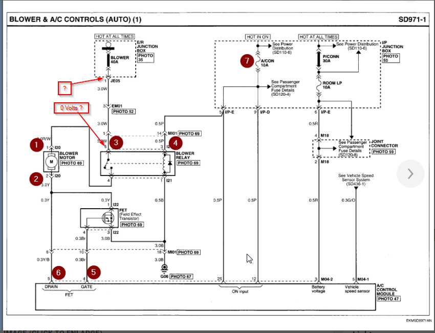
Car running, fan on lowest setting, point to good ground.
Yes, those are the parts I have replaced.
Blower
FET
Relay
Control knobs (all comes in one piece.)
May 2, 2020 at 9:24 AM
Avatar
KASEKENNY
  • CERTIFIED EXPERT
  • 18,907 POSTS
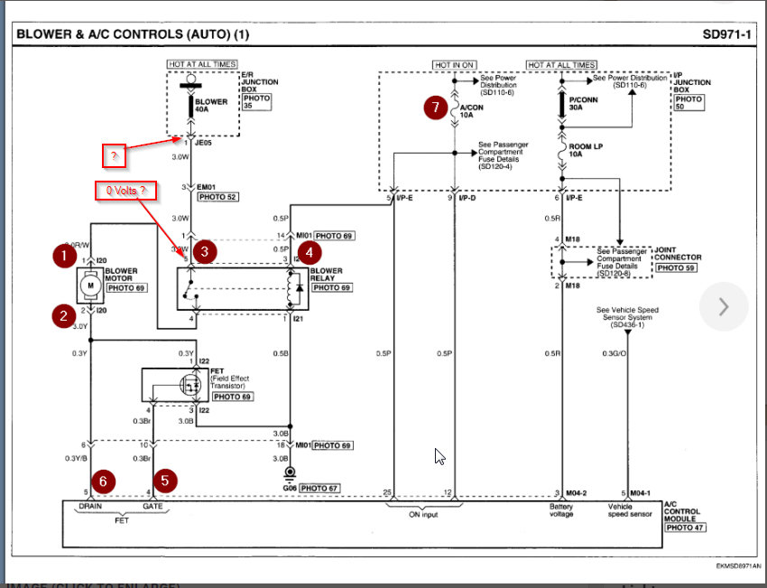
So we may be circling here but you have 0 volts at number 3? If so go back and check it at the fuse and see if you have 0 volts. You should have 12 volts on this wire at all times.
May 3, 2020 at 4:50 PM
Avatar
JERRY ARCHER
  • MEMBER
  • 25 POSTS
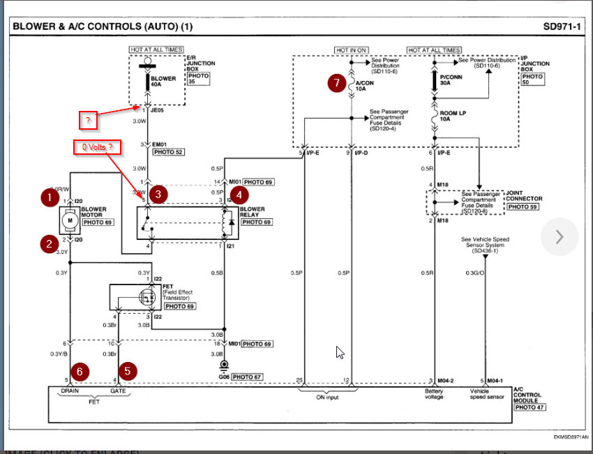
That is exactly right. When the relay is installed I have zero volts. When the relay is removed. Now I have voltage. I sent two pictures to show what I mean.
May 5, 2020 at 2:07 PM
Avatar
KASEKENNY
  • CERTIFIED EXPERT
  • 18,907 POSTS
Okay. Let's check voltage drop on that wire from the junction block to the relay. Basically just measure voltage from point 1 to 2 with the relay in and the blower turned on.

Then measure voltage from point 2 to 3 with the same settings.

Lastly to prove out the entire control side of the system let's just 12 volts to number 3 and then try to change the fan speed using the normal controls. Are you able to increase and decrease the fan speed when you put 12 volts to the fan?
May 6, 2020 at 8:59 AM
Avatar
JERRY ARCHER
  • MEMBER
  • 25 POSTS
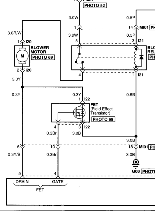
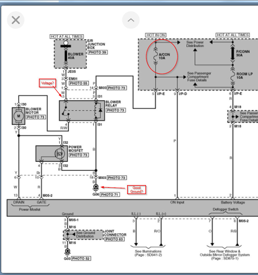
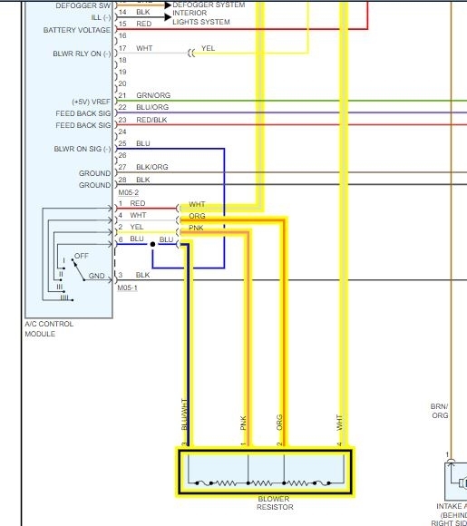
Okay, couple things. 1. I have 12 vdc going to the white wire to the relay. When the ignition is off. 2. I have 13.89 vdc going to the white wire on the relay when the vehicle is running. As soon as I close the circuit the in any way the voltage drops the zero. I open the circuit up and the voltage reappears. Now I noticed the white wire does not run directly from the fuse to the relay plug. It runs through this other module. What module is that? I have not replaced that module. I have enclosed pictures.
May 7, 2020 at 8:37 AM
Avatar
KASEKENNY
  • CERTIFIED EXPERT
  • 18,907 POSTS
I don't know. That is not on any of the wiring diagrams. It only shows some inline connectors not a module. Is there a part number on it?

I just want to confirm you understood what I was asking for. I know you have those voltages at those spots on the white wire but I want you to do a voltage drop test on the white wire with everything hooked up. That means put your black lead at one end of the circuit and the red at the other. Take a look at this diagram. This will tell us what the voltage is on that wire.
May 7, 2020 at 7:07 PM
Avatar
JERRY ARCHER
  • MEMBER
  • 25 POSTS
I took voltages as you asked. The higher voltage is with the car running the lower voltage is with the car off. I also sent a better picture of that module that I found online. There is not a part number on the module. It's labeled MI01, MI03.
May 8, 2020 at 5:18 AM
Avatar
KASEKENNY
  • CERTIFIED EXPERT
  • 18,907 POSTS
So I found that as well and that is the inline connector. I am not sure why it looks like a module but it appears that is all it is, is just a connector. It was hard to tell from your picture but does it have wires coming out of both sides? If it does then that is an inline connector.

If so, I want you to unhook the other inline connector and run a wire from the fuse to the relay. You should not have 5.5 volts on that circuit. That is just a wire from the fuse to the relay so I would expect there to only be less then a volt. That indicates there is resistance in that circuit. If you run a wire from the fuse to the relay see if the fan turns on. If so you need to run a new wire and you can just bypass those two inline connectors. We can talk more about that after we find out. Thanks
May 8, 2020 at 4:45 PM
Avatar
JERRY ARCHER
  • MEMBER
  • 25 POSTS
Just wanted to let you know. The car has been sold. Told him about the blower. He said he'd take care of it. Thanks for your help. I really appreciate it.
May 13, 2020 at 2:53 PM
Avatar
KASEKENNY
  • CERTIFIED EXPERT
  • 18,907 POSTS
Okay. I understand. Please let us know if you ever find out what it was. Thanks for the update.
May 13, 2020 at 7:24 PM