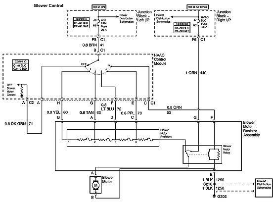
The blower suddenly stopped working. Checked; no power at motor, fuse in drivers side dash has power and fuses are good, when I move fan speed control to hi I can hear the relay activate, but no blower. A schematic of the wiring would help. I do not know where the relay is? Thank you.
Jan 16, 2018 at 9:00 AM

