Blower/heater

2004 HONDA ODYSSEY
150,000 MILES • V6 • AUTOMATIC
Avatar
BDUFFY
  • MEMBER
  • 2 POSTS
The front heat is warm (what is coming out) but the blower does not blow. I have already replaced the blower motor and the resistor. Any other suggestions?
Dec 29, 2017 at 6:21 AM
Advertisement
Avatar
KHLOW2008
  • CERTIFIED EXPERT
  • 41,814 POSTS
Hi bDUFFY,

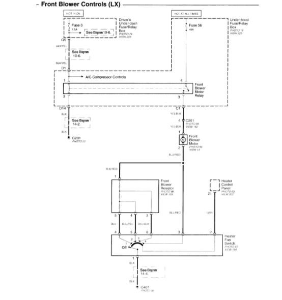
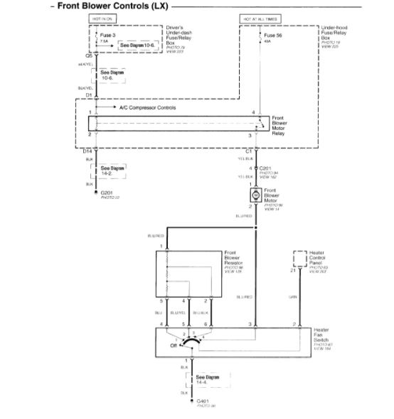
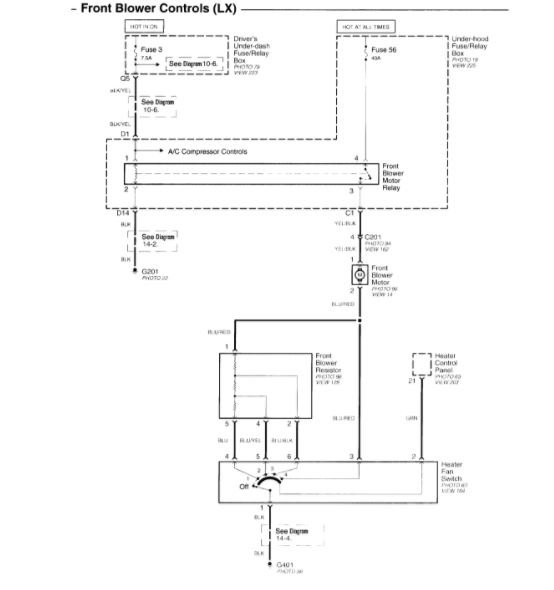
You need to check the voltage power supply to the blower motor. It could be a bad fuse, power control relay or wiring fault.
Dec 31, 2017 at 12:35 AM
Avatar
BDUFFY
  • MEMBER
  • 2 POSTS
Thank you for responding!Fuse is good, as is relay. How do I access the wiring?
Dec 31, 2017 at 8:57 AM
Advertisement
Avatar
ASEMASTER6371
  • CERTIFIED EXPERT
  • 52,796 POSTS
good morning

did you verify power to the relay from both fuses?? the circuiy is a ground control. with the switch on, you should have power on both sides of the blower motor and you should have power at the blower resistor. the circuit is then grounded by the blower switch in the dash.

Roy
Jan 2, 2018 at 3:00 AM