Blinkers making a constant, high-pitched squealing noise when turned off.

1994 ISUZU RODEO
300,000 MILES • V6 • 4WD • AUTOMATIC
Avatar
JENNIFER IVA GOULET
  • MEMBER
  • 1 POST
Hi, my blinkers stopped working about a week a ago and now all of the sudden they are working again but there is a constant, high pitched squealing noise coming from the driver's side dashboard area only when turned off. Even when the car is turned off. When I use the blinkers the noise stops, but as soon as the switch is in the middle, "off" position, it goes back to making that constant dreadful sound. Does anyone know why this is happening? Thank you.
Jul 10, 2017 at 9:45 AM
Advertisement
Avatar
STRAILER
  • CERTIFIED EXPERT
  • 53,855 POSTS
Hello,

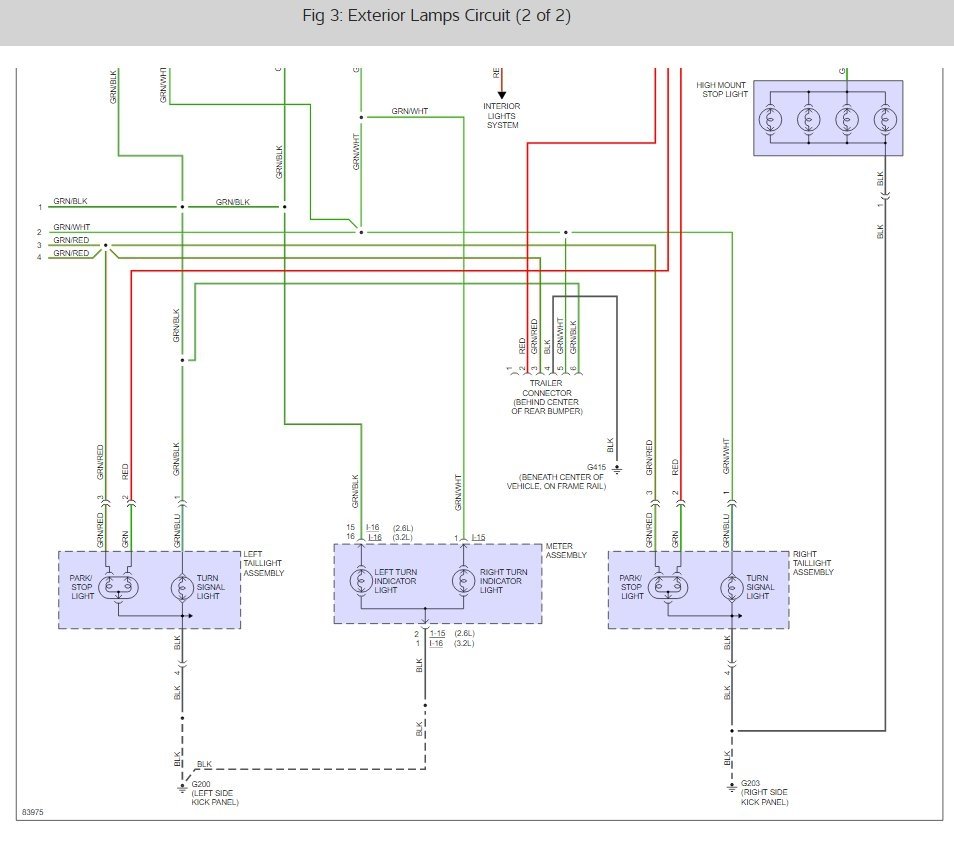
there is a turn signal flasher up under the dash on the left side which is where the noise is coming from. It sounds like the flasher needs to be replaced which is common. Here is a wiring diagram which shows the color wires and the location of the flasher.

To be safe check the system ground and power as well here is a guide to help you do that.

https://www.2carpros.com/articles/how-to-use-a-test-light-circuit-tester

Please let us know what happens.

Cheers, Ken
Jul 11, 2017 at 11:45 AM