Can I get the BCM pin out?

2003 CHEVROLET IMPALA
150,000 MILES • 2WD • AUTOMATIC
Avatar
CHRISTOPHER CLARK
  • MEMBER
  • 3 POSTS
I am installing a compustar remote start and need some help with wiring. The pin out for the BCM would be much appreciated.
Sep 6, 2024 at 4:36 AM
Advertisement
Avatar
AL514
  • CERTIFIED EXPERT
  • 5,464 POSTS
Hello, is this the 3.4liter or 3.8? Most likely they are the same for the BCM pinout, but just to be sure.
Sep 6, 2024 at 9:57 AM
Avatar
AL514
  • CERTIFIED EXPERT
  • 5,464 POSTS
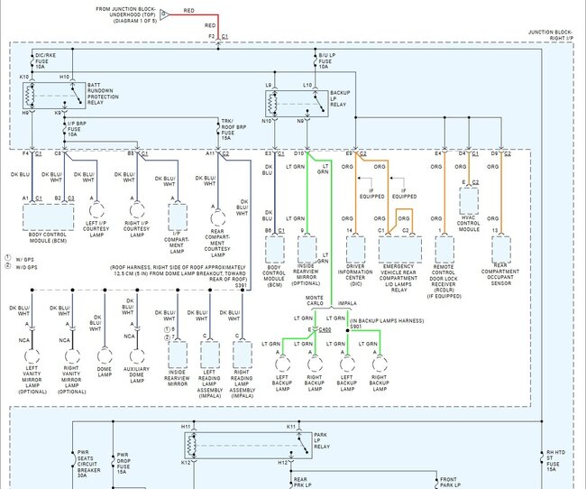
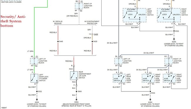
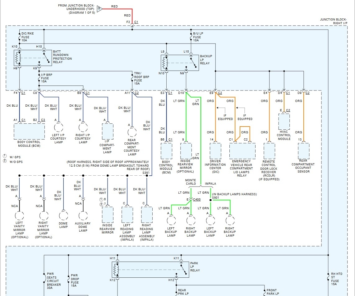
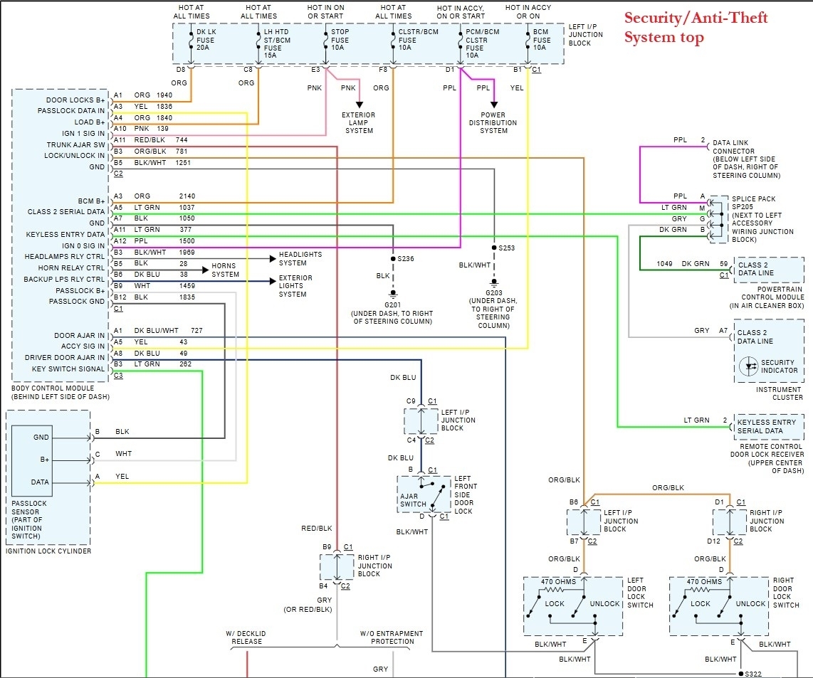
Here is the BCM wiring diagram and all 3 connector pinouts, Ill post the OEM wiring diagram as well just in case you need it, let us know if you need any other system diagrams.
Sep 6, 2024 at 10:14 AM
Advertisement
Avatar
AL514
  • CERTIFIED EXPERT
  • 5,464 POSTS
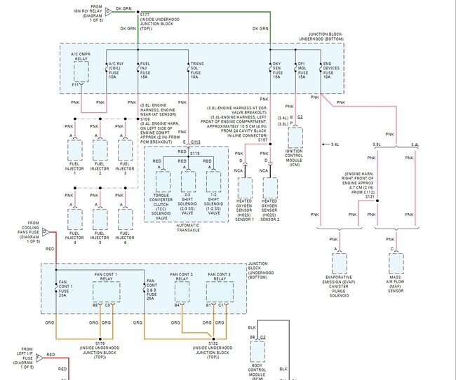
These are the OEM BCM diagrams.
Sep 6, 2024 at 10:18 AM
Avatar
CHRISTOPHER CLARK
  • MEMBER
  • 3 POSTS
Thank you. Appreciate the help.
Sep 6, 2024 at 11:41 AM
Avatar
AL514
  • CERTIFIED EXPERT
  • 5,464 POSTS
yup, any time..
Sep 6, 2024 at 12:32 PM
Avatar
CHRISTOPHER CLARK
  • MEMBER
  • 3 POSTS
Do you happen to have the schematics for the ignition harness and does this car need the tach wire connected if so, where? Or will it work with the default tachless setting?
Sep 15, 2024 at 8:56 AM
Avatar
AL514
  • CERTIFIED EXPERT
  • 5,464 POSTS
Yep, I'm sure we can get that for you. Is this the 3.4liter or 3.8? They are probably the same when it comes to the ignition switch wiring, but just to be sure.
Sep 15, 2024 at 2:27 PM
Avatar
AL514
  • CERTIFIED EXPERT
  • 5,464 POSTS
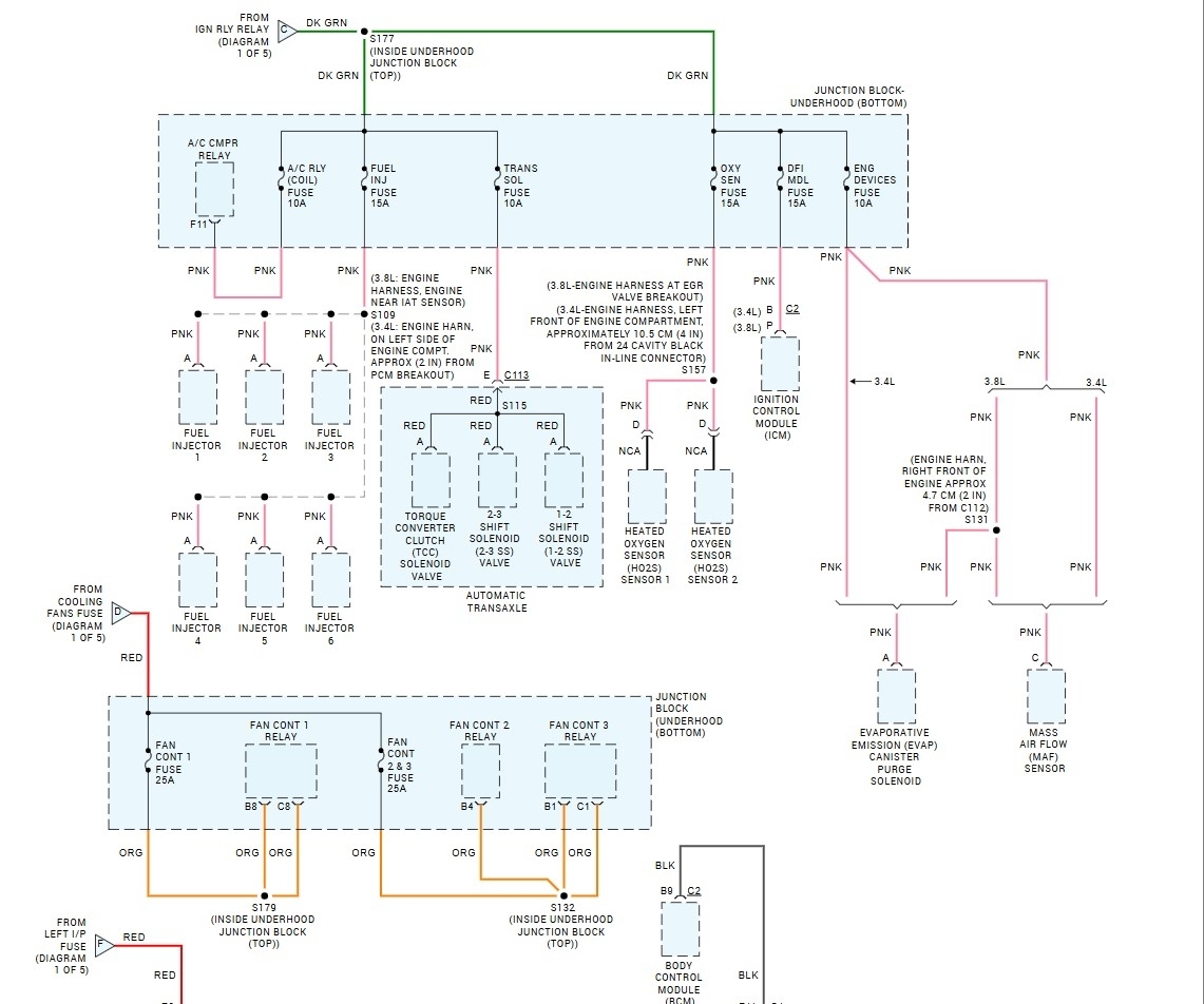
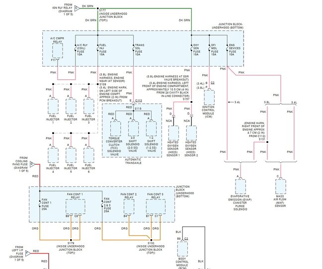
These are the Power Distribution wiring diagrams, 1,2 top and bottom, 3,4 top & bottom, etc. The Ignition Switch is on the 3rd diagram, Power Dist 2 top.
Sep 15, 2024 at 2:46 PM
Avatar
AL514
  • CERTIFIED EXPERT
  • 5,464 POSTS
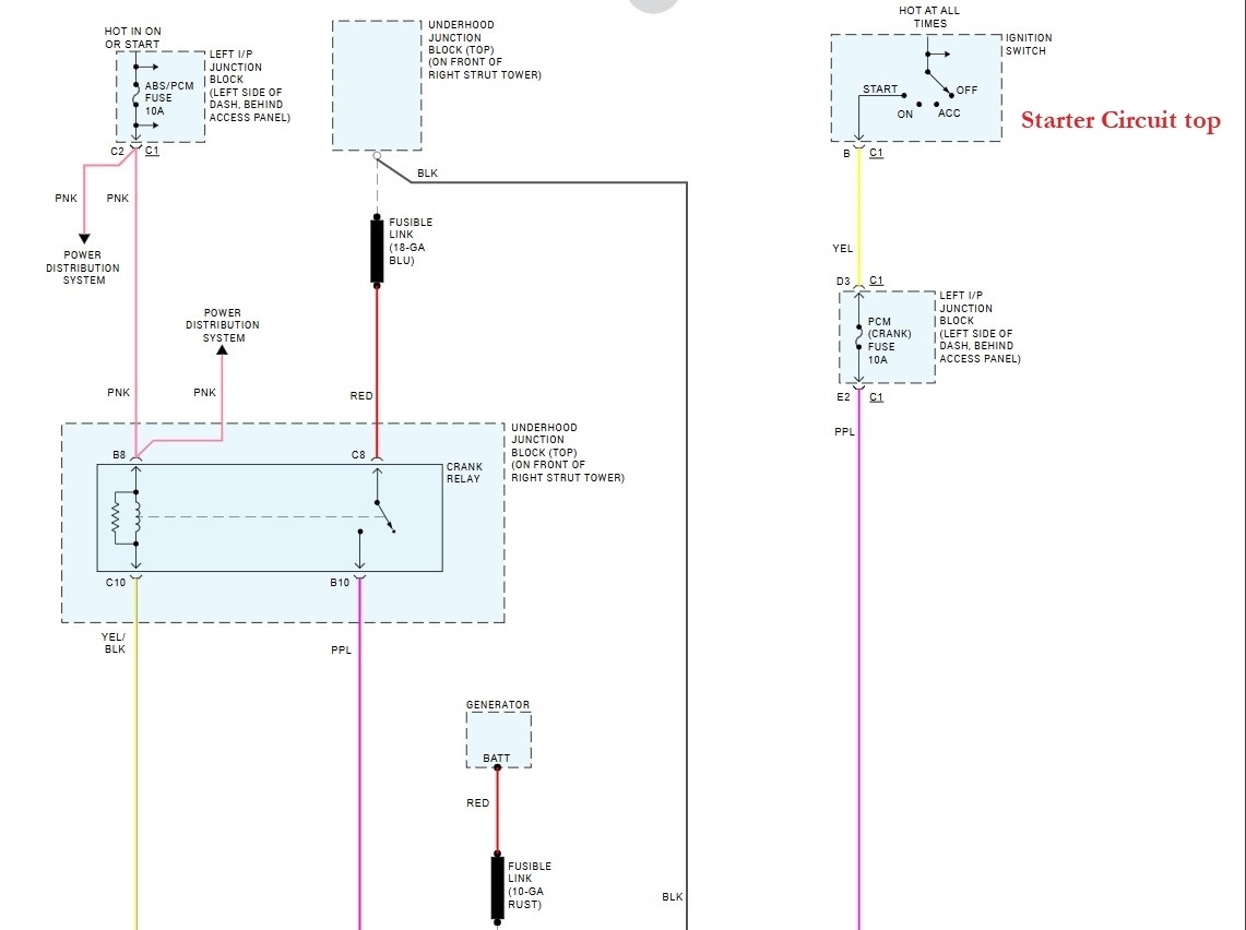
And this is the Starter Circuit if needed. Remote starter systems can be tough sometimes to install due to Security System/ Immobilizer Systems.
Sep 15, 2024 at 2:47 PM
Avatar
AL514
  • CERTIFIED EXPERT
  • 5,464 POSTS
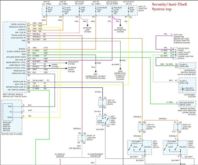
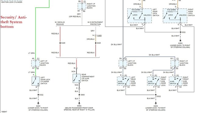
This is the Anti-Theft System diagram.
Sep 15, 2024 at 2:53 PM