BCM and Ignition System?

2008 CHEVROLET COBALT
144,555 MILES • 2.2L • 4 CYL • 2WD • MANUAL
Avatar
AZDANNO04
  • MEMBER
  • 343 POSTS
When I was going to replace my shifter cables and had removed the negative terminal, then the fuse box and noticed the cables were not the right parts. I cleaned the grounds. The one underneath the coolant tank and the tiny one on the frame and another tiny one behind the fuse box. With Contact Cleaner. I sprayed the two connectors that plug into the ECM and wiring harnesses below the oil filter. After letting them dry and the time to put everything back together. I went to move the car and the car wouldn’t start. I saw the Anti-Theft light on and then went away but tried the relearning process and other methods online even hard reset. Nothing. I had no other way to get it to start. Battery was not low and even charged it up to make sure before having it towed to the dealer. I thought somehow the vehicle forgot the key and maybe they could reprogram it to the car. That didn’t work but they wipe the Anti-Theft codes. They told me BCM wasn’t communicating with the Ignition System. Figured there’s a short or the other remaining grounds that I haven’t cut and replaced a new eye let. Since these Cobalt's have electrical/ground issues. The two that I still need to do G105 near the oil filter and the other between the engine and firewall exhaust manifold area. Before this anti-theft light. My speedometer, RPM, gas gauge, horn, third brake light, trunk release button, coolant temp reading on instrument panel are constantly reading different temps, power steering message (even though I have power steering, and airbag safety check message and doesn’t keep track of mileage now. After cleaning the ground underneath coolant. My horn, third brake light and RPM work. Occasionally if I drive on a bumpy road the RPMs with lose connection and I see the needle drop while driving. But when I stop and get back to turn on the car the RPMs will work but now I have to tow the car back to my place since the dealership couldn’t fix nor did they look into what I told them. They just went by the diagnostic.
Feb 23, 2025 at 10:41 AM
Advertisement
Avatar
AL514
  • CERTIFIED EXPERT
  • 5,465 POSTS
Hello, sorry to hear about all this trouble, I can't believe they charged you almost $900 for nothing really, In the tech notes here he's stating the BCM is lacking power to it and needs to be replaced before proceeding, that's a red flag to me. You don't replace a module because it doesn't have power to it, that's not logical at all, lets pull up some wiring diagrams and BCM pinouts so you can check for power yourself and see what its missing, all the reprogramming was unnecessary, since this obviously a wiring issue. Going to look through the rest of these notes and will post some wiring diagrams for you to check right at the BCM connectors themselves, you have it located I assume?
And do you have a scan tool that can check for communications with other modules in the vehicle?
Feb 24, 2025 at 9:37 AM
Avatar
AL514
  • CERTIFIED EXPERT
  • 5,465 POSTS
Do you have a list of the 9 codes they found stored and in what modules they were stored?
And this is a Crank no start condition currently?
Feb 24, 2025 at 10:41 AM
Advertisement
Avatar
AL514
  • CERTIFIED EXPERT
  • 5,465 POSTS
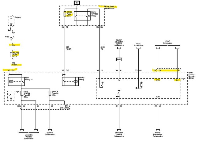
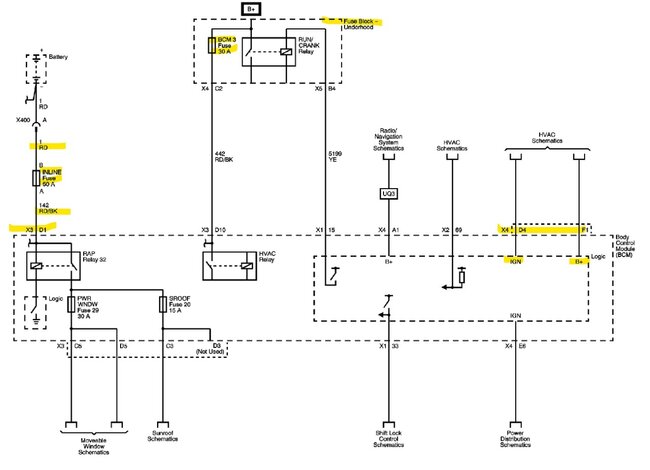
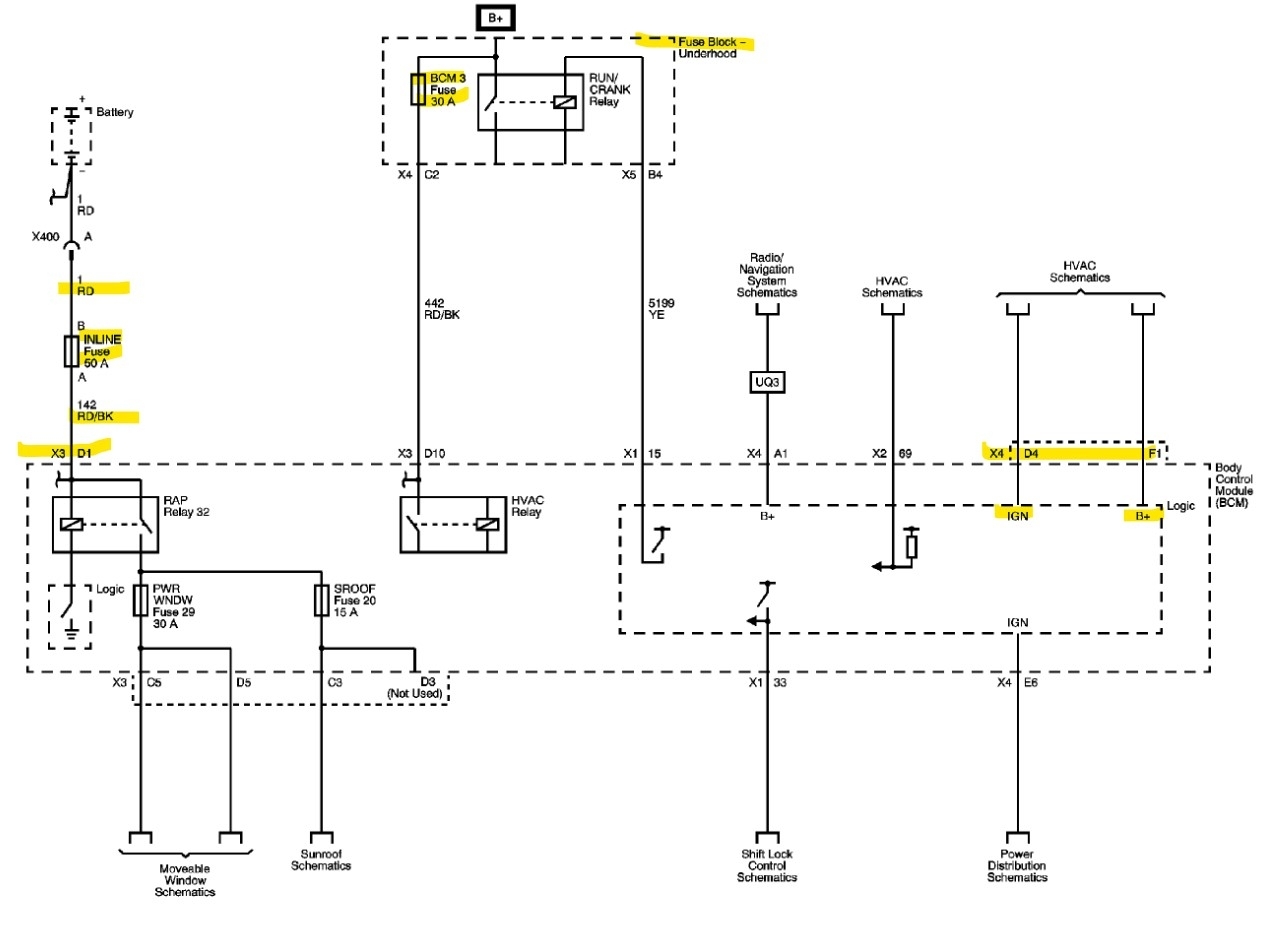
Okay, there's a lot of service information here, there are 4 BCM connectors and I have marked all the B+ power and ground wires that should be powered up and outputting power. There are also some BCM operations diagrams at the beginning there, so go through those and see how it operates in different modes; I would start by rechecking the areas where you worked, any wires and sections of harness that may have been moved around. It's very possible there are some loose pins in some connectors not making good contact, I don't see why the BCM would need to be replaced if it wasn't the original fault. The dealership is just trying to do that with hopes that replacing the module resolves the issue, but there are many power wires having to do with this module, I think you'll find power or a ground missing somewhere. The dealership shouldn't have charged almost a thousand dollars and not resolving anything. You may want to try a smaller shop that has a good reputation to take a look at it and give an honest diagnosis.
Feb 24, 2025 at 2:09 PM
Avatar
AZDANNO04
  • MEMBER
  • 343 POSTS
I know I had written down the codes that are stored. I checked but of course I had moved them. I will get back to you with the codes. I do not have a CAN scan. But I can definitely get a hold of one.
Feb 25, 2025 at 8:56 AM
Avatar
AL514
  • CERTIFIED EXPERT
  • 5,465 POSTS
You don't necessarily need CAN scan, just a capable scan tool that can scan all modules in the vehicle, a basic OBD2 code reader will only read codes from the engine computer, not the entire network. Check out an Autel MX808 or equivalent, its Autels lower end scan tool that doesn't cost nearly as much, but they can do a lot of different functions, along with read codes and live data from every module in the vehicle, check amazon, or Autel com to see what they can do, if you're planning on doing your own work on your vehicles, its worth the investment to have a decent scan tool of your own, and we can help you learn how to use it correctly. You will be able to control solenoids and other components for testing through a good scan tool. I use Autel and Topdon scan tools all the time, along with some others, but Autel is your best bet for DIY. You'll need some 12v automotive test lights as well since you have so many powers and grounds to check at this BCM. For now though, retrace your first steps and recheck the grounds and look for any loose power wires, connectors, pins inside connectors, etc. Since the harnesses in vehicles don't really get moved around much by anyone's hands over the years, once they get touched or taken apart, the pins can spread just enough to where they don't make good contact anymore, and situation like this can happen, Check for 12v at the fuses with the key On as well, that will tell you what circuits are missing power. And we can go from there.
Feb 25, 2025 at 9:08 AM
Avatar
AZDANNO04
  • MEMBER
  • 343 POSTS
Found the paper where I wrote down the codes. I know some where the same, so I wrote down at least one of the multiple codes. P0300, P0463, and P0502 PCV leak fuel high low voltage EGR stuck cylinder misfire speed silien? I wrote with a sharpe.
Feb 25, 2025 at 7:32 PM
Avatar
AZDANNO04
  • MEMBER
  • 343 POSTS
Like you mentioned work my way backwards. I checked the fuse box and the bottom half of the fuse to make sure the pins weren’t bent. Everything looked good. My Cousin brought his Snap On CAN scan but we needed to get smaller probes and longer wires to be able to check conductivity. Also I was telling my Cousin. When I was having no start no crank way before the anti theft light came on etc. How I saw a YouTube video another cobalt owner did by adding a ground from the ECM to the chassis. I did that and took care of the messages on the instrument panel. Later down the road it had came back the messages (Power Steering & Airbag Safety Check) but I was able to start the car till presently. As he was getting his tools I was going to change the ground wire to the chassis I removed the washer that I had added and screwed the nut back on the wire and chassis. My trunk release button works, the Power Steering and Airbag message is gone. I haven’t tried starting the car. Just having the key on run, not cranking it over. I see the Anti-Theft symbol on for a few seconds then goes away. I figured I wait for tomorrow when he brings his longer wires and smaller metal probes so he can check the conductivity. Since the BCM is inside on the passenger side and for it to be where the fuse box underneath the hood on the driver side.
Feb 28, 2025 at 5:29 PM
Avatar
AL514
  • CERTIFIED EXPERT
  • 5,465 POSTS
So sorry for the delay, it has been an extremely busy week, regarding these chassis and body grounds, make sure the actual ground wire's connection, so the connector crimped onto the wire itself is not over a painted section of the body, if the bolt used to hold that ground on does not conduct well the ground will make contact with the body but it may not carry current well. On body grounds I will grind off the paint in the small section where the connector washer is making contact. And when it comes to situations where there might only be one or two grounds that run to the body and engine block, those grounds need to be solid, most ECM/PCMs are grounded to the body, and the engine block to the body as well, so one ground that looks okay, but can't carry current will cause issues that can be misleading. If you think about how much current flow a starter pulls and see how large the main power wire to it is, all that current needs a ground just as large to make it back to the battery.
Something else that I see overlooked all the time is the battery terminals themselves. The cheap painted, wire bolt on terminals are only supposed to be used as a temporary fix. There is high voltage drop across those types of terminals when the electrical load is high.
You can do a voltage drop test when trying to crank the engine by going from B-(Batt Neg) to the engine block and B- to the body with a meter set on DC volts, you may be surprised to see a few volts on either the positive or negative side of the electrical system. But I see bad battery terminals quite often, even causing the wires going to the battery to overheat when the engine is running.
Are the codes set right now Current or History codes?
Mar 2, 2025 at 9:07 AM
Avatar
AZDANNO04
  • MEMBER
  • 343 POSTS
I got rid of the Power Steering message on the instrument panel, the airbag safety check and got my trunk release button to work. Like you mentioned, i had added a washer to chassis nut and ground wire. I removed the washer and that was causing the no conduct. When I first did the ground to the chassis I didn’t have a washer to it. A good portion of items knocked off the list. I replaced the ground eyelet by the oil filter. Still need to do the one that goes toward the starter but I believe its to the crankshaft sensor or to the oil pressure sensor. Tuck in the above the starter. I will have to remove the starter to have a better look.
Mar 2, 2025 at 12:39 PM
Avatar
AL514
  • CERTIFIED EXPERT
  • 5,465 POSTS
Sounds like there was a lot going on with this vehicle, glad you're getting most of it sorted out, so you just haven't tried cranking it over yet?
Mar 2, 2025 at 1:38 PM
Avatar
AZDANNO04
  • MEMBER
  • 343 POSTS
No I would rather get the other eyelets replaced on the remaining three at least the two important ones by the starter crankshaft sensor and the firewall and side of engine near the exhaust manifold. So far just having it on Run not cranking it over the Anti-Theft light still lights up only a few seconds but didn’t want to even try it till I at least get that electrical with the grounds done. I will take photos and upload them for you. My Cousin wasn’t able to come by yesterday with his CAN scan, he had the longer wires and smaller probes so we can check the conductivity from the BCM and ECM.
Mar 2, 2025 at 7:58 PM
Avatar
AL514
  • CERTIFIED EXPERT
  • 5,465 POSTS
The theft light coming on a few seconds is okay, as long as it goes out. Same with the Check engine light, I think you're going to find that correcting all these grounds might take care of any power issues with the BCM, the GM BCMs do so much in these vehicles, with sending out wake up signals to other modules on the networks, they actually have the most functions of any module. So bad grounds are going to affect everything it powers up. Once you get done with cleaning and repairing the grounds, clear all the codes out, turn the key off for 30seconds or so, and see if any codes come back. If not and it cranks and starts, then you don't really need to check any BCM powers. This might all just be due to taking things apart and the grounds not making good contact afterwards.
Mar 3, 2025 at 3:03 PM
Avatar
AZDANNO04
  • MEMBER
  • 343 POSTS
So far, where my cousin left off. He had checked the relay and fuses in the engine fuse box as he was back tracking to see what sends power to the BCM. He didn’t have the smaller accessories or the extensions to be able to check the pins from BCM conductivity to the fuse box underneath the hood. I’ve been waiting in the meantime. My neighbor took a look at it as well and did point out on one of the harnesses that plug into the ECM that the larger pin is more likely a power source because of the size compared to the other pins that it looked a bit gapped. Thats the upper plug on the ECM. And the other harness of bundle of wires that are all combined and taped insulated covered that plug into the lower portion of the ECM. He wanted me to checked by removing the tap etc because it was much stiffer and not as flexible as the other. I think I can open up the plug that has the gap for the power to see what I can do slightly bent or pry. I will take a picture and upload it.
Mar 18, 2025 at 6:58 AM
Avatar
AL514
  • CERTIFIED EXPERT
  • 5,465 POSTS
You neighbor is correct, main power and grounds usually have a larger gauge wire as well as a larger pin inside the connector. But this all started when you were replacing the shift cables, and you noticed a corroded ground connection correct? There wasnt any other issues prior to this? And the problems started when the grounds were unbolted, cleaned and bolted back on. If thats the case, you may be over thinking all this, the BCM will set power codes if certain grounds are not making good contact, remember that a module needs good grounds just as much as it needs good power connections for current to flow back to its source. Pulling BCM connectors apart or even just disconnecting them can cause more issues that were not present before. When these connectors are plugged in at the factory for the first time, they make a solid contact, and the more they are unplugged and plugged back in, affects the pin tension. I have read service information on other vehicles which stated that module connectors (for the specific vehicle I was checking information on) were designed to only be disconnected once during the vehicle's life. Granted this is not the same vehicle, but the principle still applies. The more the harness or connectors are pulled on, the more the pin tension will be affected.
What point exactly are you at right now? Does the vehicle crank over and what codes are stored? If you have not tried starting the vehicle, and have the grounds cleaned and taken care of, try starting it. If it doesn't start or doesn't crank, then we know what you are currently dealing with.
Mar 19, 2025 at 10:45 AM
Avatar
AZDANNO04
  • MEMBER
  • 343 POSTS
Just as I was putting everything back together, I got the old cables out and the new cables in but not fully hooked up underneath the shifter inside the vehicle. I don’t know if it was that or the old ground eyelets I replaced with new ones. I did carefully look at the pin on both power sources and didn’t see any difference but for the hell of it I used a small eye glass flathead and just pry a little and used contact cleaner, and I just figured well here’s nothing. Since my neighbor was taking a look at what I did and he saw the two bundle of wires that connect to the ECM and pointed out that one bundle was flexible while the other was stiff as he twisting back and forth telling me there's a broken wire and I need to take the tape and plastic insulation off to take a closer look. I was about to tackle him down because he repeatedly kept telling me as he flexed the wire bundle. Figured yeah well definitely you're breaking them if not more. But after all that I did carefully taking apart the plugs that went to the ECM. It cranked and I doubled checked the instrument panel and didn’t see any anti-theft, of course it wouldn’t had made any noise if it had appeared on the dashboard, cranked it again and it started. Kept my foot on the clutch since I didn’t finish with the cables. Can’t get the plastic piece to go further into where I had them marked for me to be able to push down on the plastic clip that holds it in place. From what I see they’re a slightly bit bigger. Don’t know if I try using some grease? I tried Dry Lubricant Spray didn’t work…
Mar 20, 2025 at 12:47 PM
Avatar
AZDANNO04
  • MEMBER
  • 343 POSTS
Another item a neighbor across from me had suggested. He had asked me where my battery was? I told him it was in the trunk. He asked if there were any additional wires other than the positive and negative terminals. I said there’s a 50 fuse that is connected and another device that is plastic and is circulating around the negative wire. There was only one video on YouTube that the guy mentioned if your cobalt doesn’t want to start. Check the wiring to that and said he found a short or corroded wire and got another one from a junk yard and his car started. I did take a look at and moved it but didn’t take off any tape. Perhaps I may have done something by moving that or the ecm plugs or the grounds I replaced and cleaned? Or all of the above. I think that device is the battery voltage? It sends out voltage and power to other parts of the vehicle?
Mar 20, 2025 at 3:22 PM
Avatar
AZDANNO04
  • MEMBER
  • 343 POSTS
So I checked the wires and got the car to start but as I was driving luckily, I was close to the house when this happened, it had stalled/died. I turned the key and nothing on the instrument panel, so I got out move the wires around for the ECM, checked the ground wire on the chassis. That one seemed weird so I going to fix that and moved the harness by the starter. Did that two times and got the car to start. So, I have three places that I narrowed it down to. I tried looking up about the Battery Current Sensor that's in the trunk. The Red fuse is good and the scraped ends just to make sure. The wire and harness that I think either goes to the starter or the crankshaft positioning sensor. I know there was a wire i would move and that's when I heard the clicking noise but that doesn’t make that sound any more. Apparently, the wires come from the alternator and starter and positive battery in that area. That could be loose?
Mar 22, 2025 at 4:08 PM
Avatar
AL514
  • CERTIFIED EXPERT
  • 5,465 POSTS
The plastic device around the negative battery cable is the current sensor, thats how it reads current flow, the older ones look like an amp clamp around the cable, and they can be on a Lin bus network sending out data on the charging system. Its difficult to say which is possibly loose at this point, not knowing what has been moved around. Really the voltage needs to be measured at certain points, such as the starter if its not cranking right now, or if its cranking but not starting, it may be the wiring to the crank sensor if that has been messed with. But a visual inspection may not have any results, especially since the battery is in the trunk and all the cable has to run the length of the vehicle to get to the starter motor and engine/fuse boxes, etc. Getting a multimeter and testing the voltage levels will tell you if there are faulty connections between the battery and engine compartment.

https://www.2carpros.com/articles/how-to-use-a-voltmeter
Mar 23, 2025 at 10:41 PM
Avatar
AZDANNO04
  • MEMBER
  • 343 POSTS
Still don’t have my speedometer or my gas gauge. But I still need to replace the gas tank vent sensor on the charcoal canister. Found underneath the fuse box where the wires have their own boxes they go into. The center of each of those boxes have a hole for the screw tightens on top and the bottom portion snaps into the bottom portion of the fuse box. When I didn’t find any broken wires and underneath where the wires go into nothing was broken or off. As I was putting it back together. I noticed the box that I found the short in wasn’t clicking into place. I took out the bottom portion of the box and saw that the wires were getting in the way for it to sit properly in the fuse box. Made sure the wires were out of the way and clicked in. Placed all boxes in and snapped it. Fuse portion box back on top and snugged the 7mm screws and the vehicle started. Was able to drive around and no stalling or shutting off on me. I at least got it to start. I noticed when I first drove it before the last time. My passenger side turn signal was rapid. The bulb was light just didn’t blink. Replaced fuse on #10 BCM fuse area. Still rapid blinker on instrument panel but front blinker remained on while rear blinked and hazards worked. After straightening out the fuse box situation. The front pass blinker wouldn’t blink and of course instrument panel blinked rapidly. Till later the same evening instrument panel blinked normally.
Mar 25, 2025 at 1:34 AM
Avatar
AZDANNO04
  • MEMBER
  • 343 POSTS
I’m at the dealership to let me know that I got the car started without purchasing a BCM. That they didn’t bother to do anything to the car. Especially, when I mentioned about the grounds and shorts, but they should’ve known better being they know what are the main issues for their own vehicle. Like you mentioned, red flag wanting to replace something that was having a power issue. When the BCM has many. I don’t expect to get the full amount. I am being fair and aware of the cost to have the key re-learned and I was told if it didn’t fix the problem I would still have to pay for the service. Which was told to me $225 but for the diagnostic $195 for the total of $895.88 minus the $225 $677.27 at least can be returned.
Mar 25, 2025 at 3:32 PM
Avatar
AZDANNO04
  • MEMBER
  • 343 POSTS
The service guy that handled my car. I asked for him and they told me he is no longer working here. Then I asked for the service manager. The other advisor asked if i was picking up my vehicle. I explained to him what happened. He pulled up the invoice and I said I wanted to be fair, and I was told that if the relearning of the key didn’t work, I still have to pay that. Then the $195 for the diagnostic I understand but what was the remaining of the $897 for if it was labor i doubt it took >5 hours to plug into the computer to scan? I mentioned that the courtesy inspection, for what they didn’t mention about the tie rods or oil leak? So why do the inspection? The mechanic stated the BCM needed replacement. Part was discontinued and tow the car back home. Found the wires underneath the fuse box was not allowing connection. Got the car to start. The advisor apologized and totaled 747 and said he will be here in the morning first thing since the service manager had already left. I thanked him and will be there in the morning. Whew! At least I got a chunk of that back. Hopefully it goes as said tomorrow.
Mar 25, 2025 at 7:57 PM
Avatar
AL514
  • CERTIFIED EXPERT
  • 5,465 POSTS
Sorry I had to read your posts again to catch up, been through a lot of vehicles lately, So, the dealership is returning most of what they previously charged you. But still no Speedometer and gas gauge? The fuel gauge code P0463 (Fuel Level Sensor circuit High Voltage) on the OEM wiring diagram shows the fuel level sensor is fed a 5volt reference and when the float on the sensor moves up and down as the fuel level does, the float is on an arm which changes the resistance in the circuit, and therefore changes the 5volts to a different level to indicate the fuel level. So, if the sensor is missing/open its ground (low reference) or the sensor is shorted to a power wire, it will read a high voltage level at the PCM.
As for the vehicle speed sensor code, there are some specs for checking the resistance of the speed sensor for the manual transmission, but the PCM pins they have listed for testing are not the same as what is shown in the aftermarket wiring diagram.
But it's possible the vehicle speed sensors wiring may have been affected when changing the shift cables, since the speed sensor is located on the transmission housing. With all the wiring harness movement you had posted about, it's difficult to say exactly where these wiring issues could be, but again going back to any areas where the harness was moved around and worked on, including the PCM connectors if they were disconnected, would be the first areas to check.
But I'm glad to hear you're getting most of the money back they charged you, since it really was a misdiagnosis.
Mar 26, 2025 at 2:53 PM
Avatar
AZDANNO04
  • MEMBER
  • 343 POSTS
Well, it’s postponed for tomorrow. I didn’t get any calls and drove over there. Found the advisor he asked if I spoke to the manager? I said no one had called he went to go find out. The manager asked me into his office and wanted to know what I was doing. Just by his tone I can tell this guy isn’t going to want to let go of the funds or as little to give back.
Mar 26, 2025 at 6:14 PM
Avatar
AZDANNO04
  • MEMBER
  • 343 POSTS
To fast forward everything the manager made a stupid comment from where I got my second opinion from, on 2CarPros I don’t think he knows that you’re certified etc. but this is the topping of the cake when he puts his foot in his own mouth.
Mar 26, 2025 at 6:20 PM
Avatar
AZDANNO04
  • MEMBER
  • 343 POSTS
He stated that he would rather take his mechanic of 30 years' experience and expert in electrical over some google search site. I pointed out you just made your mechanic even pathetic since he couldn’t even get it started and I am not a mechanic I work in the pharmacy and I got it started just by moving and wiggling bundles of wire but since he didn’t get it to work and thought the BCM needed to be replaced. The manager said he needs to talk to the mechanic to see where the miscommunication was and what he exactly did as to work on my car…. (That’s totally irrelevant! Why does he need to?! Bottomline, he didn’t get it to work) I will be on this guy tomorrow repeating the facts over and over and just pay up.
Mar 26, 2025 at 6:27 PM
Avatar
AL514
  • CERTIFIED EXPERT
  • 5,465 POSTS
Well, I only have 25 years of experience, so its not 30 years, we're definitely not some random google search site though. but obviously their diagnosis was incorrect. Tell them you have to give the better business bureau a call. They shouldn't have taken almost a $1,000.00 for nothing really. The car starts and runs now, correct? I can't see it needing a BCM if it runs now, that should be proof enough. The problem is they want to replace the module first to try to short cut things, if it the fault still exists then they'll go looking for a wiring issue because they have to pay their guys more to find a wiring issue. I do hope you get your money back.
Mar 28, 2025 at 4:36 PM