Battery light staying on alternator and battery good, alternator fuse location needed

1998 CHRYSLER CONCORDE
160,000 MILES • 3.2L • 3 CYL • AUTOMATIC
Avatar
ANNETTE SPAIN
  • MEMBER
  • 2 POSTS
Two days ago dash lights flickering battery light came on drove home. Few hours later went to go to work battery light still on car shut off. had it jumped 4 times just to get back home. yesterday replaced alternator and battery both brand, new battery light is still on. Have drove it afraid to get stranded again this morning. it starts fine battery light still on. Have no clue how to get to alternator fuse. any suggestions as to why battery light wont go off? what else could be wrong and where the heck is the alternator fuse?
Aug 14, 2019 at 5:19 AM
Advertisement
Avatar
CARADIODOC
  • CERTIFIED EXPERT
  • 34,306 POSTS
This isn't a fuse issue. Fuses will never be intermittent and cause a flickering warning light.

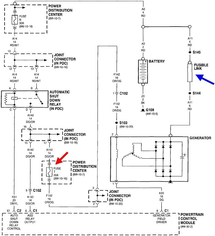
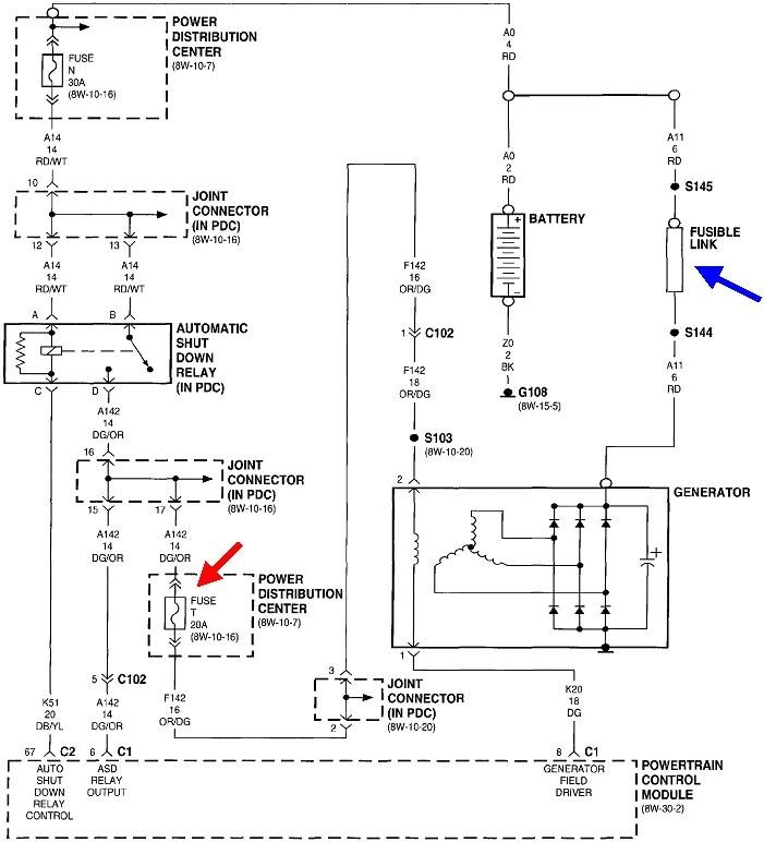
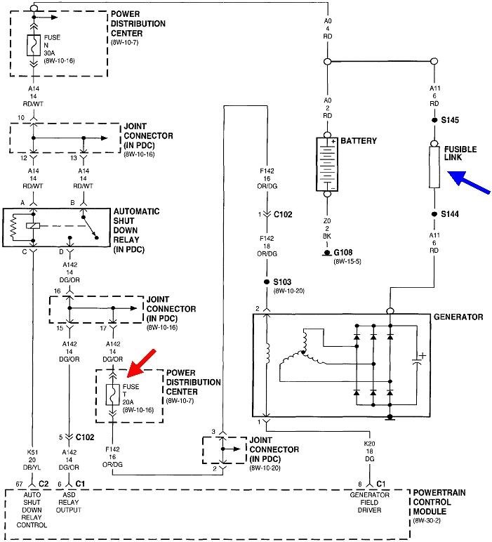
Fuse "T" is in the Power Distribution Center, (fuse box), under the hood. It's shown with my red arrow in the diagram. This fuse has to be good because it feeds other circuits for the injectors and ignition coils. If it was blown, the engine wouldn't run.

The fuse link, (blue arrow), is a special piece of wire spliced into the alternator's output wire going back to the battery. Failure of these is very rare. To verify it is okay, measure the voltage on the large output stud on the back of the alternator, with the engine not running. You must find full battery voltage there all the time. Use a test light for this measurement, not a digital voltmeter. For this type of problem, a voltmeter can easily give a false reading showing voltage is present. The test light puts a load on the circuit that causes current to have to be able to flow through the fuse link wire.

To diagnose this problem, when the no-charge condition is occurring, measure the voltages on the two smaller terminals on the back of the alternator. The engine must be running for this test. You're going to find full battery voltage on one of these terminals. The diagnosis starts with what you find on the other terminal. You're going to find 0 volts, exactly the same voltage on both terminals, or something in between. When the system is working properly, that second terminal will have typically between 4 - 11 volts.
Aug 14, 2019 at 11:49 AM
Avatar
ANNETTE SPAIN
  • MEMBER
  • 2 POSTS
I took it to an auto electric mechanic after spending almost $300.00 yesterday. in 2 hours he called say it was the alternator fuse he replaced it charged me $21.95 for the test and fuse and battery light off. car running fine now, lol. thank you for responding so quick.
Aug 14, 2019 at 11:54 AM
Advertisement
Avatar
CARADIODOC
  • CERTIFIED EXPERT
  • 34,306 POSTS
If it was the fuse link that burned out due to a shorted alternator, that would be very uncommon/unlikely. A burned out generator fuse is a common occurrence on Ford products, but as I mentioned, on Chrysler products the engine wouldn't run with the fuse in the alternator's circuit burned out. Regardless, I'm happy to hear the problem is solved. Please come back and see us again.
Aug 14, 2019 at 1:19 PM