Where is the backup light switch located?

2003 SATURN L200
142,000 MILES • 2.2L • 4 CYL • 2WD • AUTOMATIC
Avatar
SETHW20
  • MEMBER
  • 7 POSTS
Have no reverse lights at all. Replaced both bulbs still nothing. I have been told it may be the backup light switch. I have no clue where it would be located and everywhere I have looked for the part, they don't sell one for automatic transmission. Only for manual. Could it be something else or does anyone know where to find it at on my car and where I could buy the part for the automatic transmission?
Jul 21, 2023 at 9:26 PM
Advertisement
Avatar
STEVE W.
  • CERTIFIED EXPERT
  • 15,113 POSTS
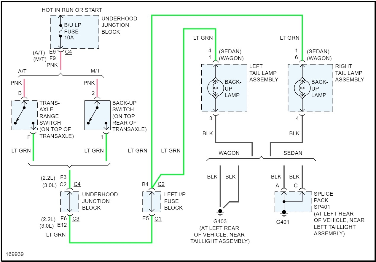
Attached is the circuit diagram for that car. The reverse lamps share most of the circuitry with each other, common power and common ground. The first thing to do is grab a common test light, not a digital or LED type.
https://www.2carpros.com/articles/how-to-use-a-test-light-circuit-tester
Now go to the fuse box and use the light to verify that the fuse is good. With the key on the fuse in the junction block under the hood it should light up on both sides. Next go to the top of the transmission and find the shift cable. The range switch is just below it. Remove the larger connector from the switch and with the key on touch the test light to pin B, which is the reverse light power feed pink wire. If the fuse is good and the wiring to the switch is good the test light should light. Now to test the rear lights and wiring and determine if it's a bad switch just use a short jumper wire to connect terminal B to terminal F. F is the center pin in the row of 3. Now check, are the reverse lights on? If yes then it's likely a bad switch, if not then we need to test farther. For now, we will say no, the lights didn't come on. Leave the jumper in place, turn off the key and go to the left rear taillight and unplug the large harness connection on it. Turn the key back on and use the test light to check for power on pin 1 (light green wire). If no power the wire is bad between the front and rear. If you have power but still no lights it's possibly a bad lamp assembly, however since it's both sides that are out it's more likely the fuse or the switch.
To replace the switch, you need to remove the transmission shift level from the shaft. Chock the wheels and put the transmission in neutral. Now remove the cable from the lever (pops off the ball) and the nut. Then the two bolts from the switch. Now unplug the connectors. Install the new switch by lining up the flats with the shaft and install the bolts loosely.
Most of the new switches include a plastic alignment tool to set the location, use it and tighten the switch down. If there is no tool, plug the switch in, turn on the key and put the shifter into reverse. Now move the switch until the reverse lights come on. Note the location of the bolt, now move it the same direction until they go off. Note the location again, now rotate the switch back until the bolt is between the on and off spots. Tighten it down. Test that the engine only starts in neutral or park. If it does you are done.

Jul 22, 2023 at 5:04 AM
Avatar
SETHW20
  • MEMBER
  • 7 POSTS
So, it may be a neutral safety switch for my car and not the backup light switch? This helps a lot! Thank you!
Jul 22, 2023 at 9:30 AM
Advertisement
Avatar
STEVE W.
  • CERTIFIED EXPERT
  • 15,113 POSTS
They are all the same switch on the automatic vehicles. The manuals use an independent switch.
Jul 22, 2023 at 11:58 AM
Avatar
SETHW20
  • MEMBER
  • 7 POSTS
Would you happen to know where this one is located on my vehicle?
Jul 23, 2023 at 8:39 AM
Avatar
STEVE W.
  • CERTIFIED EXPERT
  • 15,113 POSTS
Top of the transaxle where the shift cable attaches.
Jul 23, 2023 at 8:43 AM
Avatar
SETHW20
  • MEMBER
  • 7 POSTS
Thank you. Got the issue with the neutral safety switch fixed. Now I'm having issues with my key not wanting to turn while in the ignition. I have even wiggled the steering wheel to try and get it to turn and it won't. Would you happen to know the problem?
Jul 31, 2023 at 8:38 AM
Avatar
STEVE W.
  • CERTIFIED EXPERT
  • 15,113 POSTS
Did this start right after you replaced the switch? Do you mean you can insert the key and it won't turn from the off position? If yes check the range switch adjustment. Shift it into neutral and back into park and see if it turns then. If not, it could be a worn key or a worn ignition cylinder. If the key will go in and out but not turn get some graphite lube and apply some in the lock and see if working the key loosens it up.
Jul 31, 2023 at 10:33 AM