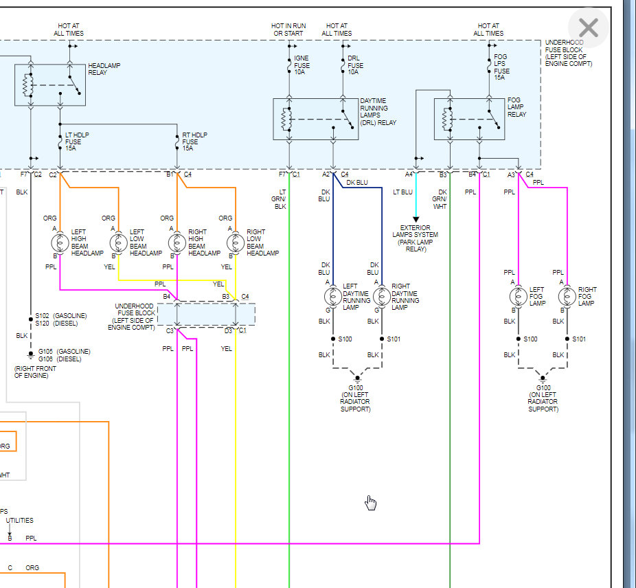
If my truck is running, the headlights are on no matter what position the switch is in. If the switch is turned to On, Automatic, or Off, the lights are always on if the engine is running.
If the truck is shut off and the switch is set to Automatic, then the dash lights come on, the headlights are off, and the warning chime is dinging. I replaced the ambient light sensor and the battery, but no change.
I'm guessing the switch, but would like to know how to troubleshoot it first.
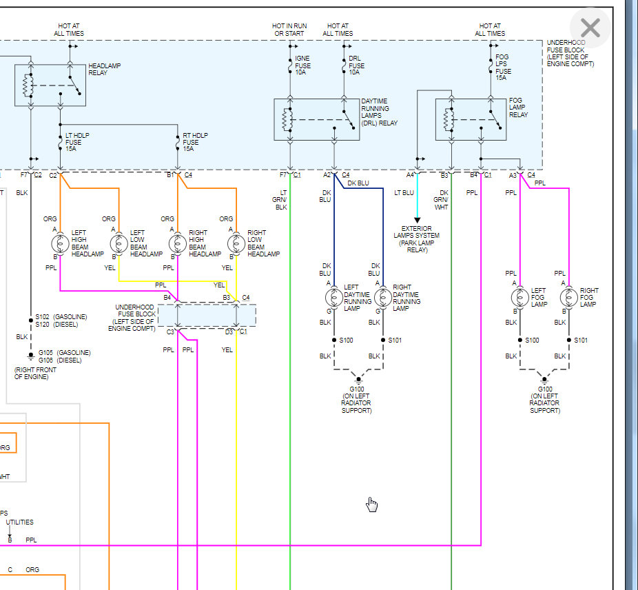
If the truck is shut off and the switch is set to Automatic, then the dash lights come on, the headlights are off, and the warning chime is dinging. I replaced the ambient light sensor and the battery, but no change.
I'm guessing the switch, but would like to know how to troubleshoot it first.
Jan 17, 2020 at 4:16 PM





