Hi,
I need to know the engine size and if it's 4wd.
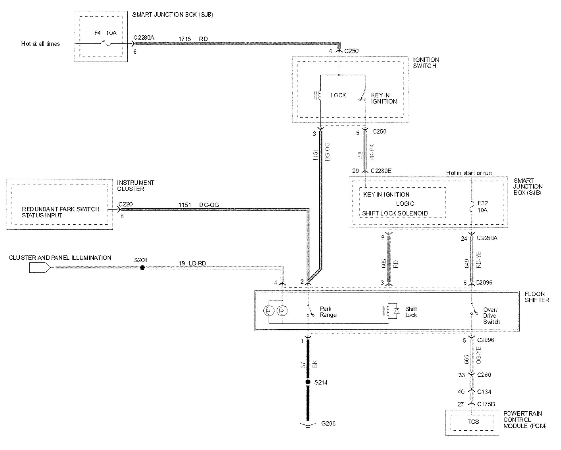
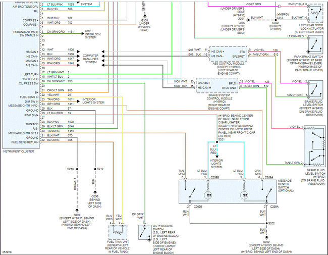
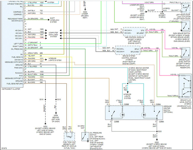
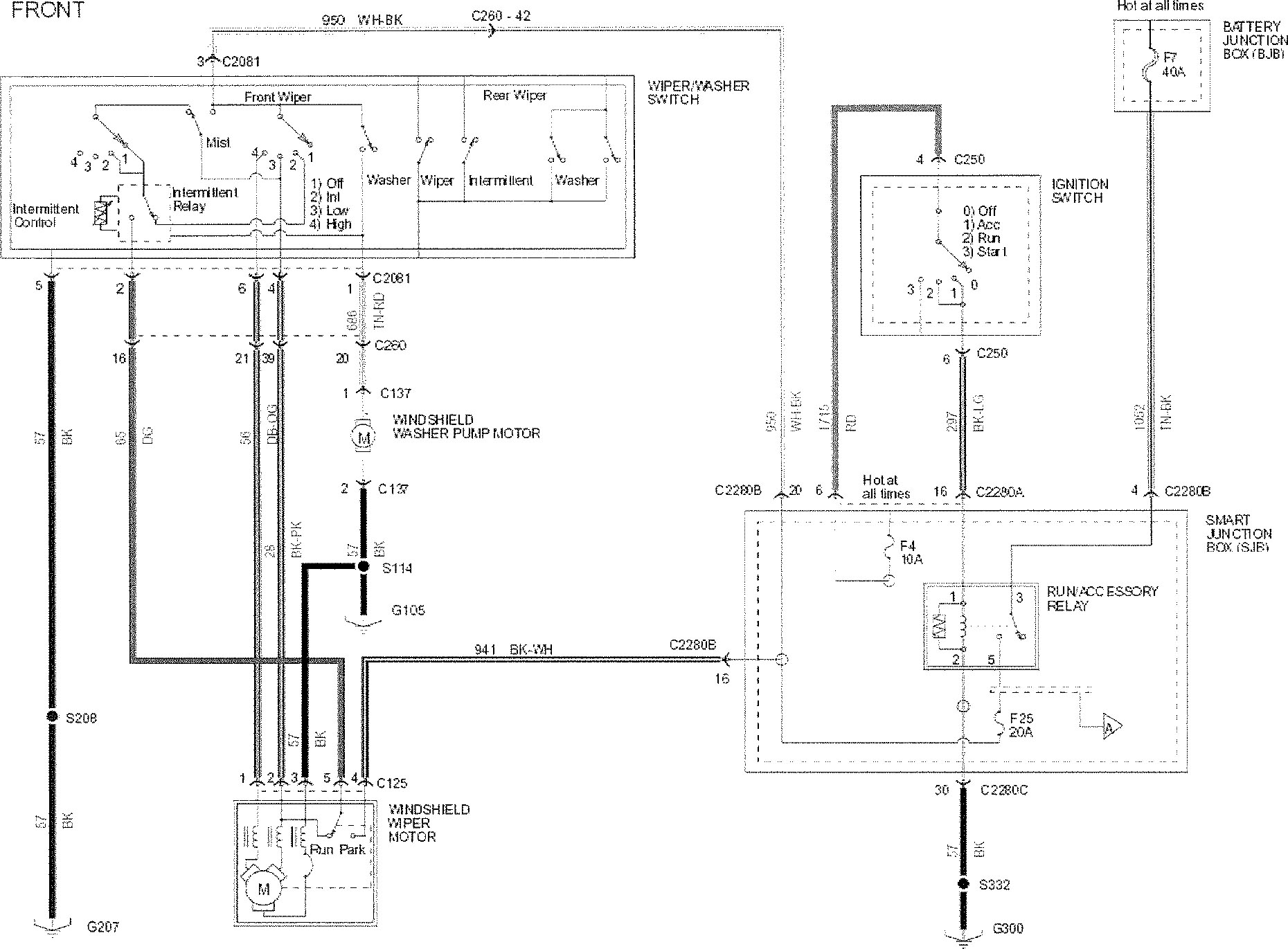
Here are diagnostics for the transceiver. The attached pics correlate with the directions. I'm adding them hoping they may help.
__________________________
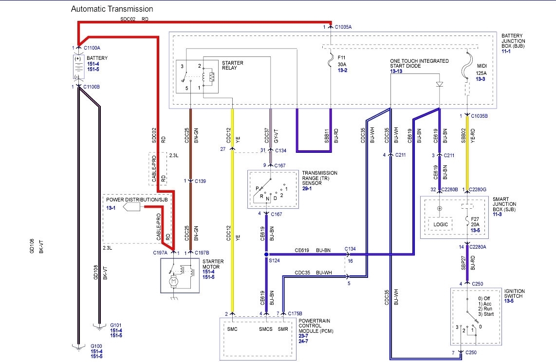
2007 Ford Truck Escape 4WD L4-2.3L VIN Z
Test E: DTC B1681 - PATS Transceiver Module Signal Is Not Received
Vehicle Accessories and Optional Equipment Antitheft and Alarm Systems Testing and Inspection Pinpoint Tests Anti-Theft - PATS Test E: DTC B1681 - PATS Transceiver Module Signal Is Not Received
TEST E: DTC B1681 - PATS TRANSCEIVER MODULE SIGNAL IS NOT RECEIVED
PINPOINT TEST E: DTC B1681 - PATS TRANSCEIVER MODULE SIGNAL IS NOT RECEIVED
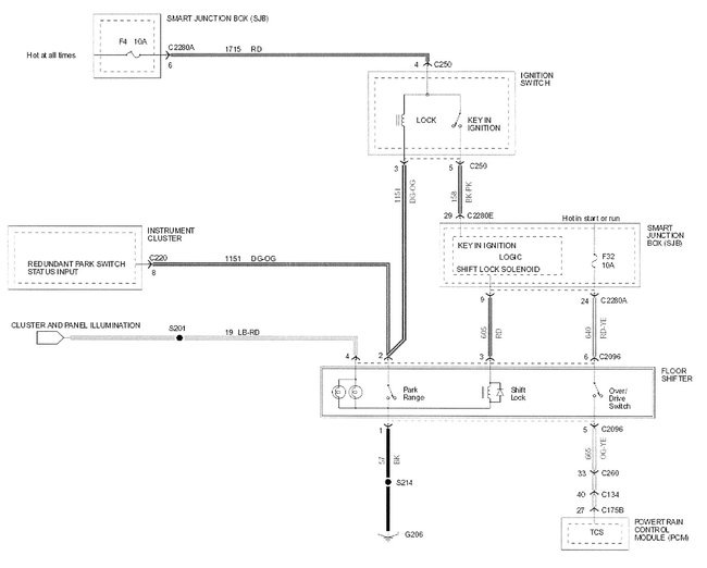
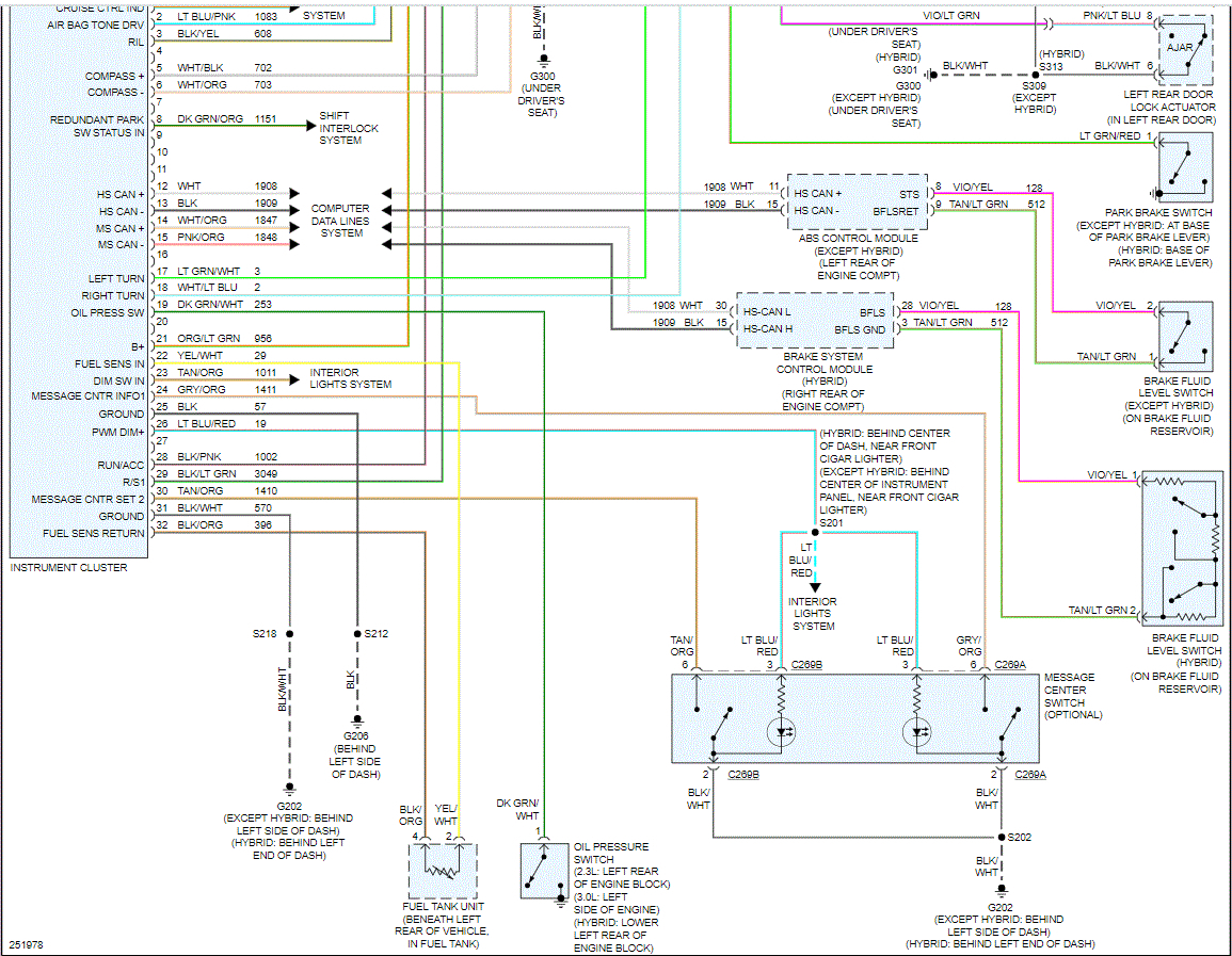
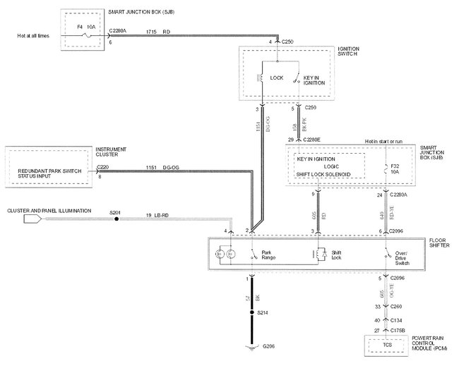
E1
pic 1
E1-E3
pic 2
E3-E4
pic 3
E5-E7
pic 4
E7-E9
pic 5
E9-E11
pic 6
E11-E12
pic 7
Normal Operation
The passive anti-theft system (PATS) transceiver receives voltage from the smart junction box (SJB) fuse 5 (2A) on circuit 296 (WH/VT) and is grounded on circuit 570 (BK/WH). The PATS transceiver and the powertrain control module (PCM) communicate on circuits 167 (BN/OG) and 168 (RD/BK). The PCM compares the key code stored in memory and enables the starter if the key code is correct.
DTC B1681 - sets when the PATS transceiver signal is not received by the PCM. This diagnostic trouble code (DTC) can be caused by circuits to the PATS transceiver, circuits between the PATS transceiver and the PCM, the PATS transceiver or the PCM. This can also be caused by using the incorrect PATS transceiver part number.
Possible Causes
- Fuse
- Circuit 167 (BN/OG) open, short to ground or voltage
- Circuit 168 (RD/BK) open, short to ground
- Circuit 296 (WH/VT) open, short to ground or voltage
- Circuit 570 (BK/WH) open
- PATS key
- PATS transceiver
- PCM
______________________________
Let me know if this helps. Also, the last pic is the schematic of the PATS transceiver circuit.
Joe
Images (Click to enlarge)
Dec 16, 2020 at 9:10 PM