Alternator not working thinking it is a wiring issue?

1994 CHEVROLET 1500
171,000 MILES • 5.7L • V8 • 4WD • MANUAL
Avatar
ELIJANAK
  • MEMBER
  • 1 POST
Yesterday i installed a new alternator and today now i drove it and the alternator stopped working I'm thinking it's a wiring issue now.
Sep 10, 2024 at 6:44 AM
Advertisement
Avatar
STRAILER
  • CERTIFIED EXPERT
  • 53,854 POSTS
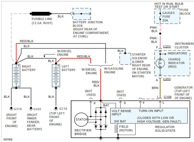
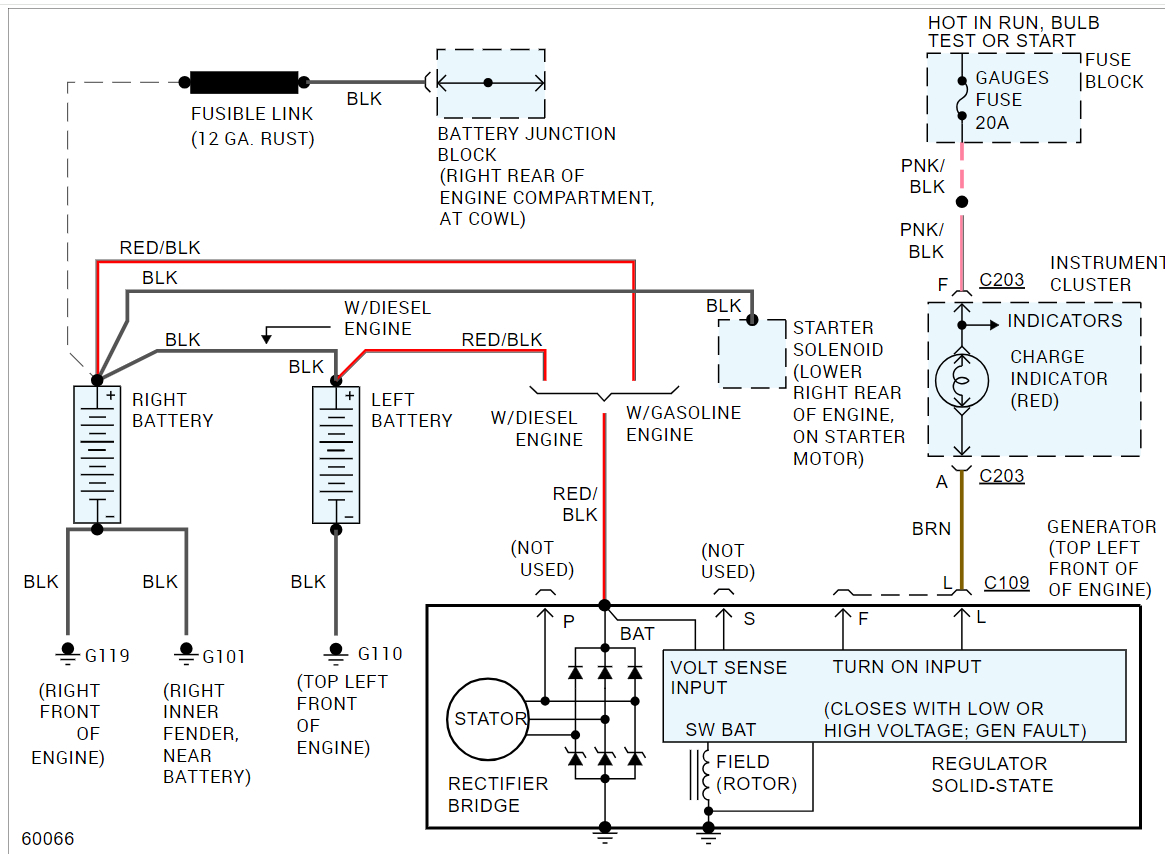
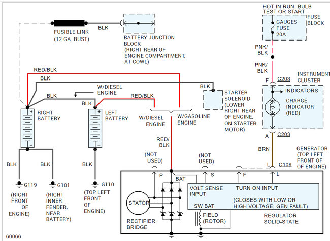
Chances are the alternator is defective, which is common, but here are the wiring diagrams and a guide to help you test the connections to ensure the system is working correctly.

https://www.2carpros.com/articles/how-to-check-wiring

Check out the images (below). Please let us know what happens.
Sep 10, 2024 at 10:42 AM