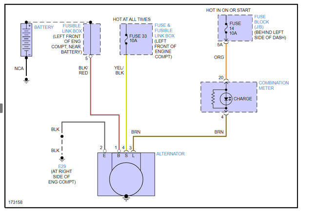
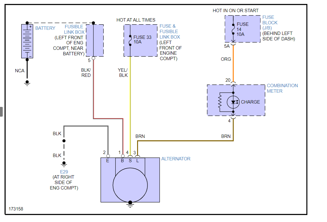
I bought a new alternator and had my brother put it in. The reason I got an alternator was because my car shut off on me on the highway. The brake light and also the battery light were blinking non-stop. I brought it home on a tow truck and turn the car on and remove the negative cable the car shut off right away and when I looked it up online it said that it was the alternator after getting the alternator replaced and put in I turned my car on, and it turns on, but the battery light is still on and also the brake light. This time there's a standstill when I put my car in drive it goes forward but the lights are very dim. When I went to reverse my car, it won't move, it won't reverse at all and my car will shut off after a few minutes.
Aug 29, 2022 at 4:32 AM





